电脑桌面
添加小米粒文库到电脑桌面
安装后可以在桌面快捷访问

造粒塔滑模专项施工方案

造粒塔滑模专项施工方案_第1页
1/11
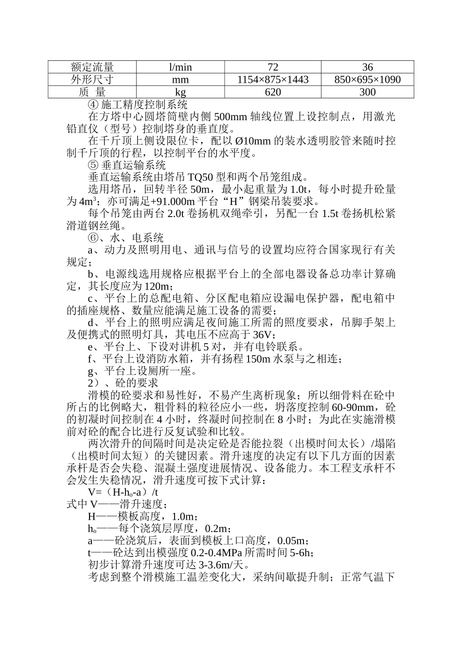
造粒塔滑模专项施工方案_第2页
2/11
造粒塔滑模专项施工方案_第3页
3/11
(二)塔身滑模施工塔身筒壁滑模施工采纳循环作业,施工程序为:绑扎钢筋至组装好的门架横梁下……分两次浇筑砼 700mm 高……初滑三个行程……检查砼强度及滑模系统工作状况……继续浇筑砼至模板上口……转入正常滑升,①滑升 200mm……② 上翻限位卡……③绑扎钢筋……④浇筑砼 200mm,按①~④道工序循环往复直至计划筒壁砼浇筑完成。1、滑模施工技术设计1)、滑模装置设计滑模装置包括模板系统、操作平台系统、液压提升系统、施工精度控制系统、水电配套系统。① 模板系统 模板采纳自制 1000×1000mm、1000×500(宽)mm 柔性钢模板,两塔相连及方塔阴、阳角部分现场制做异型钢模板,模板连接及固定采纳回型销和铁丝捆绑;内外模板的单面锥度为 0.1-0.3%。围圈严格按设计要求进行验算,决定选用[8#槽钢。其中圆弧部分采纳机械弯制配以人工修整而成,弧度要自然、均匀,且与设计弧度吻合。整个围圈平均分成十等份,各自定型,其接头焊接而成。内外围圈上、下接头错开一米,不仅受力好而且能满足整体拆吊的要求,组拆方便、快捷、周转次数多。围圈放置在提升架的支托上,找正放平后用钢板、螺栓压紧或焊接固定。提升架是主要的传力构件,主要承受围圈传来的垂直和水平力、千斤顶的提升力、悬挑平台传来的荷载以及吊脚手架传来的垂直力。提升架采纳 1600(h) ×1000mm 的“门”字架,立柱选用[14#槽钢,横梁选用[12#槽钢,立柱与横梁采纳刚性焊接连接。提升架安装前应在现场放线,尽管避开各类洞口,选择最优布置方案(见图 X)。② 操作平台系统操作平台圆塔采纳挑三角架、中心环、拉杆组成的内外悬挑环形平台;方塔采纳内部“井”字梁,外部挑三角架的组合平台;方塔内平台设两座随升井架和吊笼,以确保零星材料及人员的运输。挑三角架材料选用[8#槽钢、∠75#角钢斜撑,内拉杆采纳 Ø16 圆钢和 Ø22 花栏螺丝组合,中心环为钢板;“井”字梁选用[10#槽钢;平台下设∠40×4mm 角钢内外吊脚手架。整个平台主要部位采纳焊接,次要部位采纳标准件连接。吊笼设防坠落装置。③ 液压提升系统a、总荷载计算(a)、模板系统、操作平台系统的自重 270kN;(b)、操作平台上的施工荷载:1.5kN/m2×300m2=450kN(c)、吊笼的附加荷载10kN×1.2=12kN(d)、卸料对操作平台的冲击力:8kN(e)、砼对模板侧压力5kN/m×80m=400kN(f)、砼与模板之间的摩阻力: 1.0kN/m2×80m×2=160kN;(g)、风荷载为 200kN; 总荷载 N 为:1500kNb、...

1、当您付费下载文档后,您只拥有了使用权限,并不意味着购买了版权,文档只能用于自身使用,不得用于其他商业用途(如 [转卖]进行直接盈利或[编辑后售卖]进行间接盈利)。
2、本站所有内容均由合作方或网友上传,本站不对文档的完整性、权威性及其观点立场正确性做任何保证或承诺!文档内容仅供研究参考,付费前请自行鉴别。
3、如文档内容存在违规,或者侵犯商业秘密、侵犯著作权等,请点击“违规举报”。

碎片内容

造粒塔滑模专项施工方案

一二三四传媒+ 关注
实名认证
内容提供者

大量资料供您选择,没有合适的可以联系小二。

确认删除?
VIP
微信客服
  • 扫码咨询
会员Q群
  • 会员专属群点击这里加入QQ群
客服邮箱
回到顶部