电脑桌面
添加小米粒文库到电脑桌面
安装后可以在桌面快捷访问

“麻、精”药品三级管理和五专制度及程序

“麻、精”药品三级管理和五专制度及程序_第1页
1/3
“麻、精”药品三级管理和五专制度及程序_第2页
2/3
“麻、精”药品三级管理和五专制度及程序_第3页
3/3
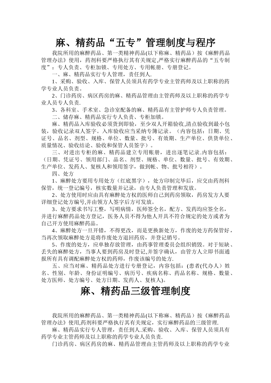
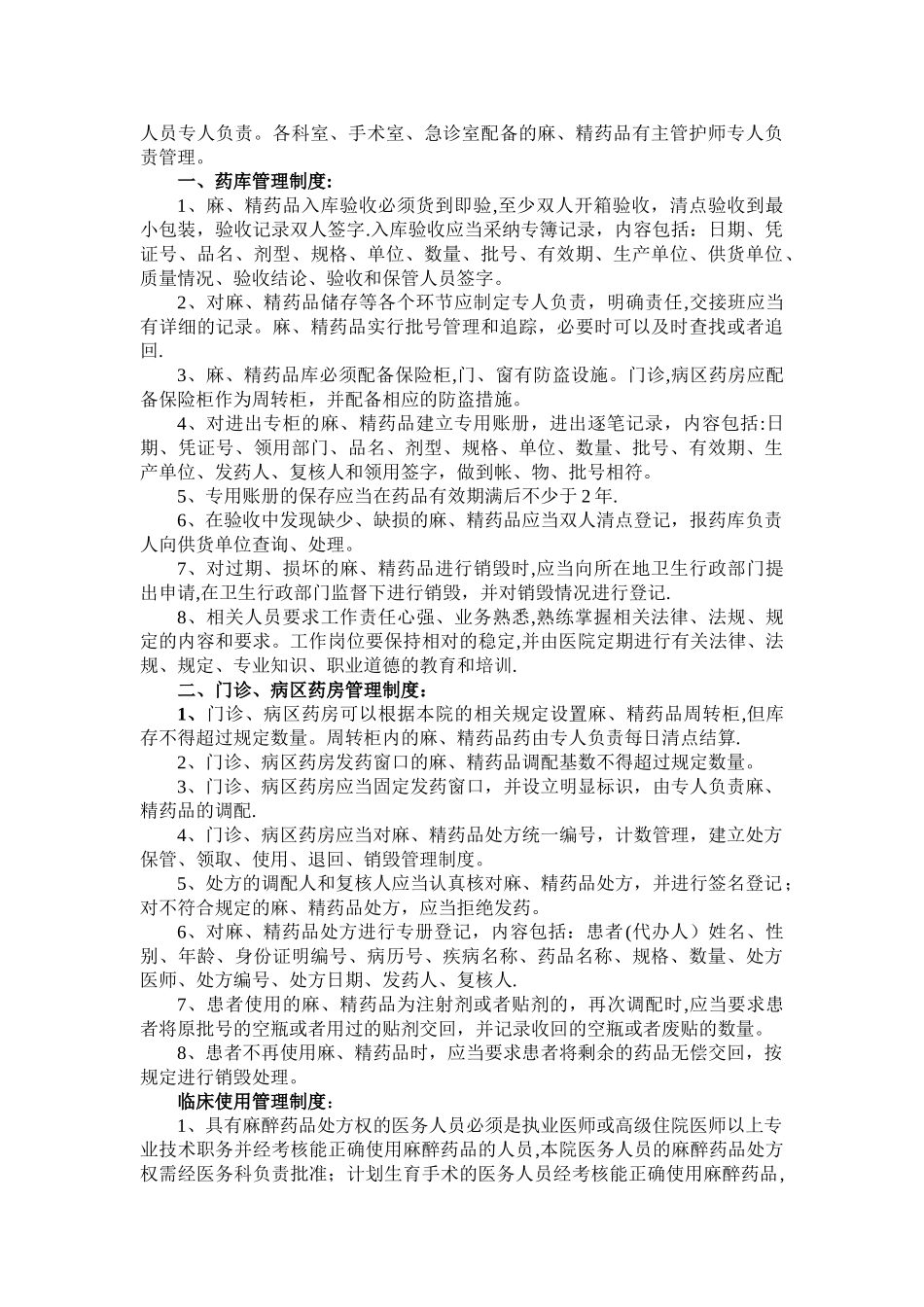
麻、精药品“五专”管理制度与程序我院所用的麻醉药品、第一类精神药品(以下称麻、精药品)按《麻醉药品管理办法》使用,药剂科要严格执行其有关规定,严格实行麻醉药品的“五专制度”:专人负责、专柜加锁、专用处方、专用帐册、专册登记。一、麻、精药品实行专人管理,责任到人.1、采购、验收、入库、保管人员须具有药学专业主管药师及以上职称的药学专业人员负责。2、门诊药房、病区药房的麻、精药品管理由主管药师及以上职称的药学专业人员专人负责.3、各科室、手术室、急诊室配备的麻、精药品有主管护师专人负责管理。二、储存麻、精药品实行专人负责、专柜加锁。麻、精药品入库验收必须货到即验,至少双人开箱验收,清点验收到最小包装,验收记录双人签字。入库验收应当采纳专簿记录。(内容包括:日期、凭证号、品名、剂型、规格、单位、数量、批号、有效期、生产单位、供货单位、质量情况、验收结论、验收和保管人员签字)。三、对进出专柜的麻、精药品建立专用账册,进出逐笔记录.内容包括:(日期、凭证号、领用部门、品名、剂型、规格、单位、数量、批号、有效期、生产单位、发药人、复核人和领用签字,做到帐、物、批号相符)。四、处方1、麻醉处方要用专用处方(红底黑字),处方印制完毕后,应交由药剂科保管,统一登记编号,核实数量并记录,由专人负责管理和发放。2、处方使用时应由具有麻醉处方权的医师自己到药房领取,药房发方人要详细登记处方编号,并由领方人签字后方可发放。3、处方要求书写工整,写明病情,医师签全名,配方、发药均应签全名,并进行麻醉药品处方登记,医务人员不得为他人开具不符合规定的处方或者为自己开方使用麻醉药品。4、麻醉处方一旦开错,不得更改,而是更换新处方,作废的处方药保管好,当再次领取麻醉处方是将作废处方退回药房,并登记销号。5、作废的处方,应单独存放管理,由药事管理委员会组织销毁。对于短缺、丢失的麻醉处方,当事人要到药房及时登记,并签字确认,由管方人立即书面通报所有具有调配麻醉处方权的药师,作废该编号的处方.五、应当对麻、精药品处方进行专册登记,内容包括:(患者(代办人)姓名、性别、年龄、身份证明编号、病历号、疾病名称、药品名称、规格、数量、处方医师、处方编号、处方日期、发药人、复核人)。麻、精药品三级管理制度我院所用的麻醉药品、第一类精神药品(以下称麻、精药品)按《麻醉药品管理办法》使用,药剂科要严格执行其有关规定,实行麻醉药品的三级管理....

1、当您付费下载文档后,您只拥有了使用权限,并不意味着购买了版权,文档只能用于自身使用,不得用于其他商业用途(如 [转卖]进行直接盈利或[编辑后售卖]进行间接盈利)。
2、本站所有内容均由合作方或网友上传,本站不对文档的完整性、权威性及其观点立场正确性做任何保证或承诺!文档内容仅供研究参考,付费前请自行鉴别。
3、如文档内容存在违规,或者侵犯商业秘密、侵犯著作权等,请点击“违规举报”。

碎片内容

“麻、精”药品三级管理和五专制度及程序

阳光书坊+ 关注
实名认证
内容提供者

阳光书坊,传播未来

确认删除?
VIP
微信客服
  • 扫码咨询
会员Q群
  • 会员专属群点击这里加入QQ群
客服邮箱
回到顶部