电脑桌面
添加小米粒文库到电脑桌面
安装后可以在桌面快捷访问

万达XX酒店营运管理操作手册+++

万达XX酒店营运管理操作手册+++_第1页
1/27
万达XX酒店营运管理操作手册+++_第2页
2/27
万达XX酒店营运管理操作手册+++_第3页
3/27
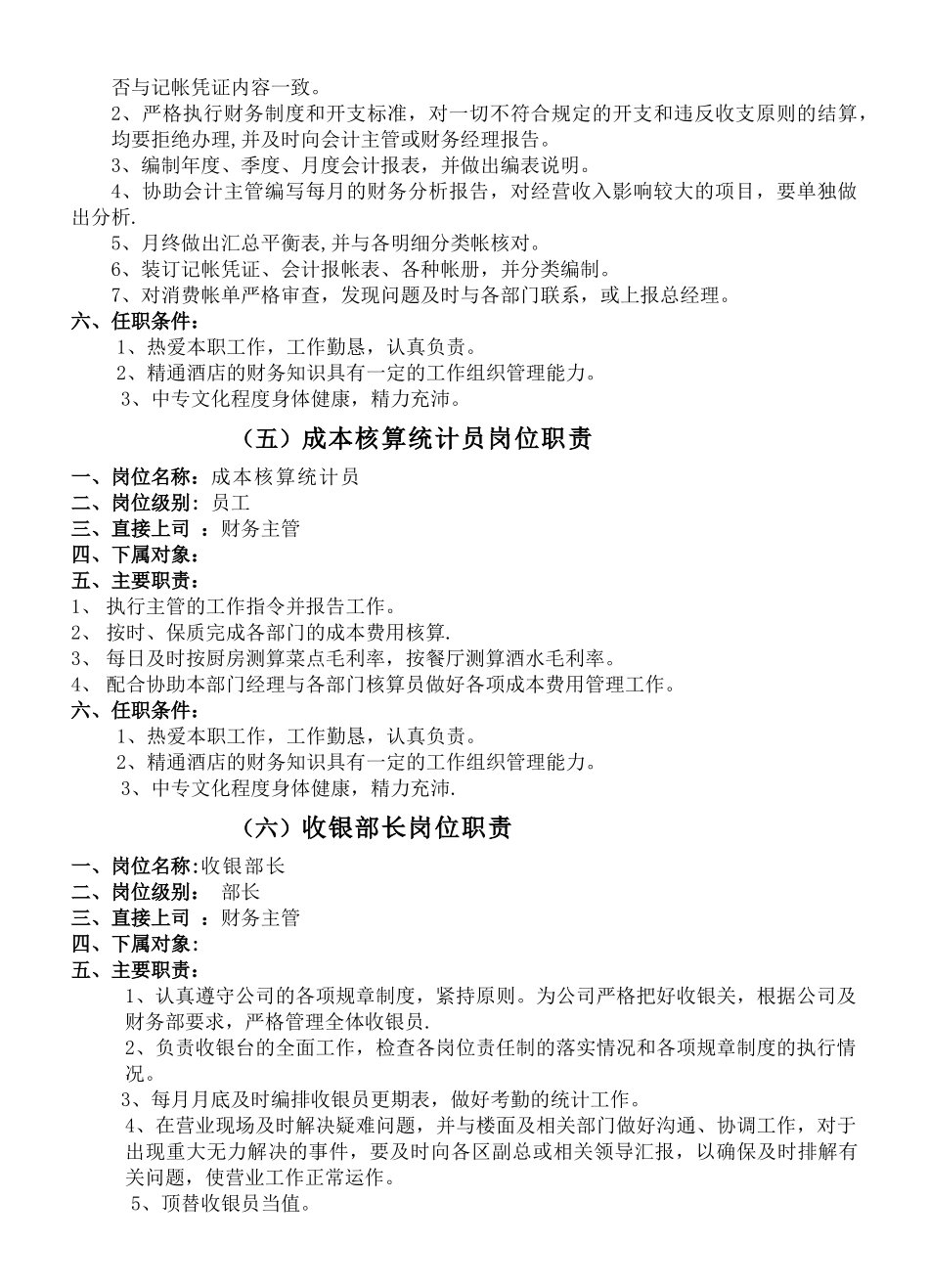
万达 XX 酒店营运管理操作手册第一节、岗位职责(一)财务主管岗位职责一、岗位名称: 财务主管二、岗位级别: 主管三、直接上司 :总监四、下属对象: 会计员 出纳员 成本核算员 仓库保管员 收银主管五、主要职责:1、主持财务部门例会,传达上级领导工作精神,总结本周的工作不足,提高工作效率。2、负责组织酒店的经济核算,组织编制和审核会计、统计报表向董事会与公司总经理、总监汇报并按董事会规定时限及时组织编制财务预算和决算。3、审查各项开支,密切与各部 门联系、讨论并合理掌握成本和费用情况,并报董事会。4、做好各项资金计划平衡,管理和掌握各项资金的运用,调理各业务部门所需资金,保证业务活动之顺利开展.5、督促有关人员抓紧应收款的催收工作,加速资金回笼.6、检查、督促财务人员认真执行各项财务规章制度,组织财务人员培训业务知识,学习和执行“会计法”.7、负责与财政、税务、工商金融等相关部门的联系及时做好财政税务工作。8、联系各营业部门,了解经营情况和市场信息及时向上级提出合理化建议。9、保存酒店关于财务工作方面的文件,资料、合同和协议,督促本部门员工完整保管企业合作期内的一切帐册,报表、凭证和原始单据。10、开展部门员工业务培训,使各岗位员工熟练掌握本岗位的业务知识,法律规范、程序做法、环节、能独立工作,并基本了解本部门其它岗位的业务环节。六、任职条件:1、热爱本职工作,工作勤恳,认真负责。2、精通酒店的财务知识具有一定的工作组织管理能力.3、中专文化程度身体健康,精力充沛。(二)会计员岗位职责一、岗位名称: 会计二、岗位级别: 部长三、直接上司 :财务主管四、下属对象: 五、主要职责:1、负责餐厅成本分析,盈利分析.2、负责餐厅收银系统的培训,让每位收银员熟练掌握业务技能,以确保顺利进行。3、法律规范财务各类票单,文件、帐册等管理工作。4、搞好各档案工作.5、核算营业收入与支出。6、负责公司物业管理,收银管理和员工薪资核审。7、协调营业部门关系,使营业与买单正常运转。8、每日核算营业报表经经理审核后上报总监与总经理及执行董事等.9、定期上报损益表、资产负债表、盘点表等。10、追踪应收帐和应付帐款等工作。11、协助经理搞好财务预算、决算和各期培训计划。12、协助经理搞好金融部门,税收等部门关系,及时掌握国家税收政策。六、任职条件:1、热爱本职工作,工作勤恳,认真负责。2、精通酒店的财务知识具有一定的工作组织管理能力.3、中专文化...

1、当您付费下载文档后,您只拥有了使用权限,并不意味着购买了版权,文档只能用于自身使用,不得用于其他商业用途(如 [转卖]进行直接盈利或[编辑后售卖]进行间接盈利)。
2、本站所有内容均由合作方或网友上传,本站不对文档的完整性、权威性及其观点立场正确性做任何保证或承诺!文档内容仅供研究参考,付费前请自行鉴别。
3、如文档内容存在违规,或者侵犯商业秘密、侵犯著作权等,请点击“违规举报”。

碎片内容

万达XX酒店营运管理操作手册+++

办公文档专营+ 关注
实名认证
内容提供者

大量办公文档,欢迎选择

确认删除?
VIP
微信客服
  • 扫码咨询
会员Q群
  • 会员专属群点击这里加入QQ群
客服邮箱
回到顶部