电脑桌面
添加小米粒文库到电脑桌面
安装后可以在桌面快捷访问

不合格品管理规定

不合格品管理规定_第1页
1/4
不合格品管理规定_第2页
2/4
不合格品管理规定_第3页
3/4
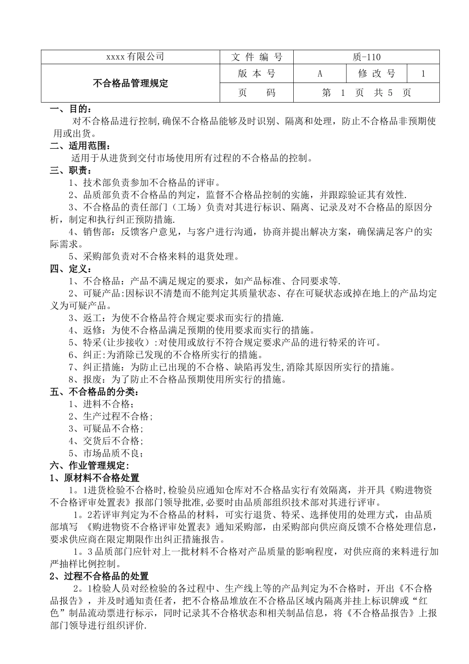
xxxx 有限公司文 件 编 号质-110不合格品管理规定版 本 号A修 改 号1页 码第 1 页 共 5 页一、目的:对不合格品进行控制,确保不合格品能够及时识别、隔离和处理,防止不合格品非预期使用或出货。二、适用范围:适用于从进货到交付市场使用所有过程的不合格品的控制。三、职责:1、技术部负责参加不合格品的评审。2、品质部负责不合格品的判定,监督不合格品控制的实施,并跟踪验证其有效性.3、不合格品的责任部门(工场)负责对其进行标识、隔离、记录及对不合格品的原因分析,制定和执行纠正预防措施.4、销售部:反馈客户意见,与客户进行沟通,协商并提出解决方案,确保满足客户的实际需求。5、采购部负责对不合格来料的退货处理。四、定义:1、不合格品:产品不满足规定的要求,如产品标准、合同要求等.2、可疑产品:因标识不清楚而不能判定其质量状态、存在可疑状态或掉在地上的产品均定义为可疑产品。3、返工:为使不合格品符合规定要求而实行的措施.4、返修:为使不合格品满足预期的使用要求而实行的措施。5、特采(让步接收):对使用或放行不符合规定要求产品的进行特采的许可。6、纠正:为消除已发现的不合格所实行的措施。7、纠正措施:为防止已出现的不合格、缺陷再发生,消除其原因所实行的措施。8、报废:为了防止不合格品预期使用所实行的措施。五、不合格品的分类:1、进料不合格;2、生产过程不合格;3、可疑品不合格;4、交货后不合格;5、市场品质不良;六、作业管理规定:1、原材料不合格处置1。1进货检验不合格时,检验员应通知仓库对不合格品实行有效隔离,并开具《购进物资不合格评审处置表》报部门领导批准,必要时由品质部组织技术部对其进行评审。1。2若评审判定为不合格品的材料,可实行退货、特采、选择使用的处理方式,由品质部填写 《购进物资不合格评审处置表》通知采购部,由采购部向供应商反馈不合格处理信息,要求供应商在限定期限作出纠正措施报告。1。3 品质部门应针对上一批材料不合格对产品质量的影响程度,对供应商的来料进行加严抽样比例控制。2、过程不合格品的处置2。1检验人员对经检验的各过程中、生产线上等的产品判定为不合格时,开出《不合格品报告》,并及时通知责任者,把不合格品堆放在不合格品区域内隔离并挂上标识牌或“红色”制品流动票进行标示,同时记录其不合格状态和相关制品信息,将《不合格品报告》上报部门领导进行组织评价.2。2生产过程中检验出的不合格品要用红色油性笔划出产品...

1、当您付费下载文档后,您只拥有了使用权限,并不意味着购买了版权,文档只能用于自身使用,不得用于其他商业用途(如 [转卖]进行直接盈利或[编辑后售卖]进行间接盈利)。
2、本站所有内容均由合作方或网友上传,本站不对文档的完整性、权威性及其观点立场正确性做任何保证或承诺!文档内容仅供研究参考,付费前请自行鉴别。
3、如文档内容存在违规,或者侵犯商业秘密、侵犯著作权等,请点击“违规举报”。

碎片内容

不合格品管理规定

您可能关注的文档

确认删除?
VIP
微信客服
  • 扫码咨询
会员Q群
  • 会员专属群点击这里加入QQ群
客服邮箱
回到顶部