电脑桌面
添加小米粒文库到电脑桌面
安装后可以在桌面快捷访问

全套公司绩效考核办法上传

全套公司绩效考核办法上传_第1页
1/43
全套公司绩效考核办法上传_第2页
2/43
全套公司绩效考核办法上传_第3页
3/43
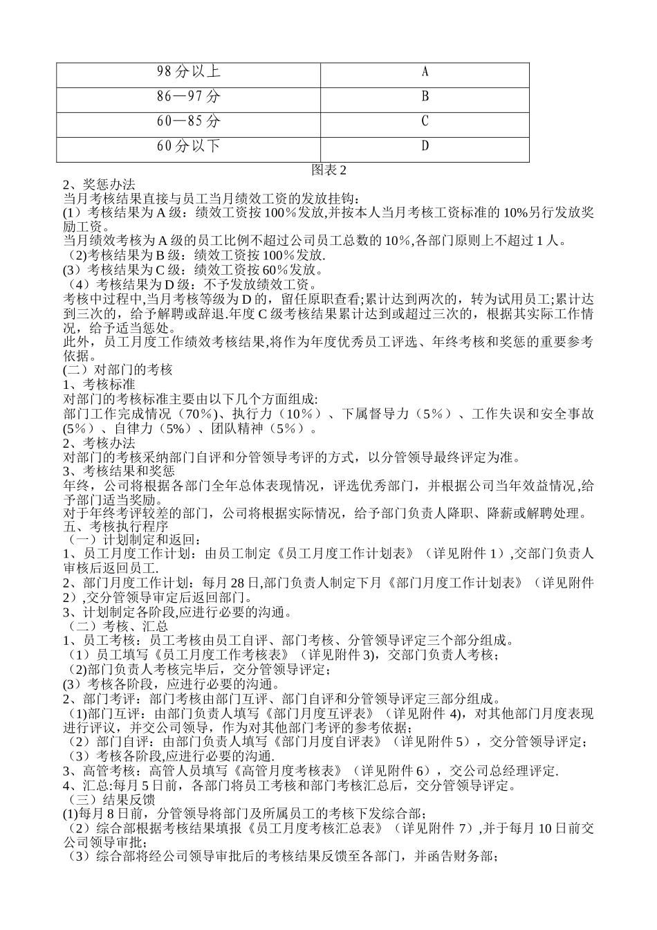
全套公司绩效考核办法(附表格 ) 为了调动公司员工的工作积极性,激发员工工作热情,提升工作业绩,增强公司竞争力,保证公司目标的顺利达成,特制定本绩效考核办法。一、考核对象公司所有部门及员工(总经理除外)。二、考核内容和方式(一)考核时间:每月 1 日至 31 日。(二)考核工资标准:将员工每月应发工资总额的 10%作为绩效考核工资,根据当月工作绩效考核结果,确定绩效工资发放比例和具体金额。其中,年薪制员工考核工资标准为:年薪÷12×80%×10%;置业顾问考核工资标准为:基本工资×10%。(三)考核内容:员工本人当月工作完成情况及综合表现。(四)考核方式:实行分级考核,由直接上级考核直接下级,并由分管领导最终评定。即:1、公司总经理考核副总经理、总工程师(其中,总工程师的考核结合分管副总意见);2、公司副总经理考核部门负责人及分管部门;3、部门负责人考核部门所属员工,并由分管领导最终评定;4、财务部门人员由集团公司财务审计部负责考核,公司提供相关参考依据。三、考核流程由制定工作计划、执行工作计划及工作考核三部分组成,详见下页图表 1。四、考核结果及奖惩(一)对员工的考核1、考核结果考核结果以分数确定,最终转换为 A、B、C、D 四个等级,以分管领导最终评定为准。各个等级对应分数及基本标准如下(图表 2):A 级:超额完成当月工作任务,综合表现突出,工作成绩优异;B 级:全面完成当月工作任务,综合表现良好,工作成绩良好;C 级:基本完成当月工作任务,综合表现合格,工作成绩一般,偶有工作失误;D 级:未完成当月工作任务,综合表现一般,工作成绩较差或有重大工作失误.最终考核分数等级1 、员工制定月度工作计划(详见附件 1 ),交部门负责人审定;2 、部门负责人制定部门月度工作计划(详见附件2 ),交分管领导审定;3 、分管领导→部门负责人 → 员 工 进 行 有 效 的 沟通。制定工作计划执行工作任务进行绩效考核1 、 员 工 考 核 : 员 工 自评、部门考核,最终由分管领导审定(详见附件3 );2 、 部 门 考 核 : 部 门 自评、互评,分管领导考评(详见附件 4 、 5 )3 、高管考核:由公司总经 理 执 行 ( 详 见 附 件6 );4 、分管领导→部门负责人 → 员 工 进 行 有 效 的 沟通。图 表1 98 分以上A86—97 分B60—85 分C60 分以下D图表 22、奖惩办法当月考核结果直接与员工当月绩效工资的发放挂钩...

1、当您付费下载文档后,您只拥有了使用权限,并不意味着购买了版权,文档只能用于自身使用,不得用于其他商业用途(如 [转卖]进行直接盈利或[编辑后售卖]进行间接盈利)。
2、本站所有内容均由合作方或网友上传,本站不对文档的完整性、权威性及其观点立场正确性做任何保证或承诺!文档内容仅供研究参考,付费前请自行鉴别。
3、如文档内容存在违规,或者侵犯商业秘密、侵犯著作权等,请点击“违规举报”。

碎片内容

全套公司绩效考核办法上传

确认删除?
VIP
微信客服
  • 扫码咨询
会员Q群
  • 会员专属群点击这里加入QQ群
客服邮箱
回到顶部