电脑桌面
添加小米粒文库到电脑桌面
安装后可以在桌面快捷访问

公司制度规则方案

公司制度规则方案_第1页
1/5
公司制度规则方案_第2页
2/5
公司制度规则方案_第3页
3/5
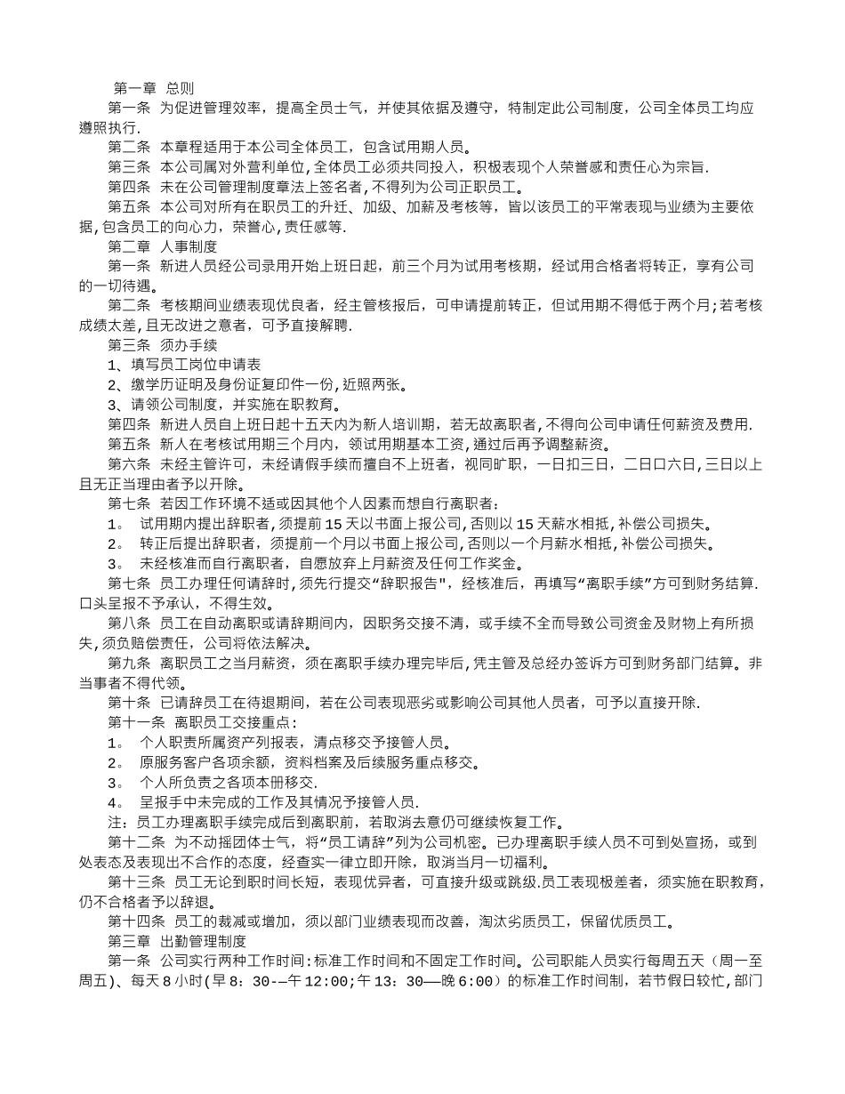
第一章 总则 第一条 为促进管理效率,提高全员士气,并使其依据及遵守,特制定此公司制度,公司全体员工均应遵照执行. 第二条 本章程适用于本公司全体员工,包含试用期人员。 第三条 本公司属对外营利单位,全体员工必须共同投入,积极表现个人荣誉感和责任心为宗旨. 第四条 未在公司管理制度章法上签名者,不得列为公司正职员工。 第五条 本公司对所有在职员工的升迁、加级、加薪及考核等,皆以该员工的平常表现与业绩为主要依据,包含员工的向心力,荣誉心,责任感等. 第二章 人事制度 第一条 新进人员经公司录用开始上班日起,前三个月为试用考核期,经试用合格者将转正,享有公司的一切待遇。 第二条 考核期间业绩表现优良者,经主管核报后,可申请提前转正,但试用期不得低于两个月;若考核成绩太差,且无改进之意者,可予直接解聘. 第三条 须办手续 1、填写员工岗位申请表 2、缴学历证明及身份证复印件一份,近照两张。 3、请领公司制度,并实施在职教育。 第四条 新进人员自上班日起十五天内为新人培训期,若无故离职者,不得向公司申请任何薪资及费用. 第五条 新人在考核试用期三个月内,领试用期基本工资,通过后再予调整薪资。 第六条 未经主管许可,未经请假手续而擅自不上班者,视同旷职,一日扣三日,二日口六日,三日以上且无正当理由者予以开除。 第七条 若因工作环境不适或因其他个人因素而想自行离职者: 1 。 试用期内提出辞职者,须提前 15 天以书面上报公司,否则以 15 天薪水相抵,补偿公司损失。 2 。 转正后提出辞职者,须提前一个月以书面上报公司,否则以一个月薪水相抵,补偿公司损失。 3 。 未经核准而自行离职者,自愿放弃上月薪资及任何工作奖金。 第七条 员工办理任何请辞时,须先行提交“辞职报告",经核准后,再填写“离职手续”方可到财务结算.口头呈报不予承认,不得生效。 第八条 员工在自动离职或请辞期间内,因职务交接不清,或手续不全而导致公司资金及财物上有所损失,须负赔偿责任,公司将依法解决。 第九条 离职员工之当月薪资,须在离职手续办理完毕后,凭主管及总经办签诉方可到财务部门结算。非当事者不得代领。 第十条 已请辞员工在待退期间,若在公司表现恶劣或影响公司其他人员者,可予以直接开除. 第十一条 离职员工交接重点: 1 。 个人职责所属资产列报表,清点移交予接管人员。 2 。 原服务客户各项余额,资料档案及后续服务重点移交。 3 。 个人...

1、当您付费下载文档后,您只拥有了使用权限,并不意味着购买了版权,文档只能用于自身使用,不得用于其他商业用途(如 [转卖]进行直接盈利或[编辑后售卖]进行间接盈利)。
2、本站所有内容均由合作方或网友上传,本站不对文档的完整性、权威性及其观点立场正确性做任何保证或承诺!文档内容仅供研究参考,付费前请自行鉴别。
3、如文档内容存在违规,或者侵犯商业秘密、侵犯著作权等,请点击“违规举报”。

碎片内容

公司制度规则方案

您可能关注的文档

确认删除?
VIP
微信客服
  • 扫码咨询
会员Q群
  • 会员专属群点击这里加入QQ群
客服邮箱
回到顶部