电脑桌面
添加小米粒文库到电脑桌面
安装后可以在桌面快捷访问

公司展厅接待工作规范手册

公司展厅接待工作规范手册_第1页
1/5
公司展厅接待工作规范手册_第2页
2/5
公司展厅接待工作规范手册_第3页
3/5
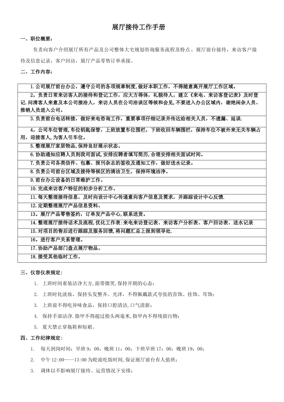
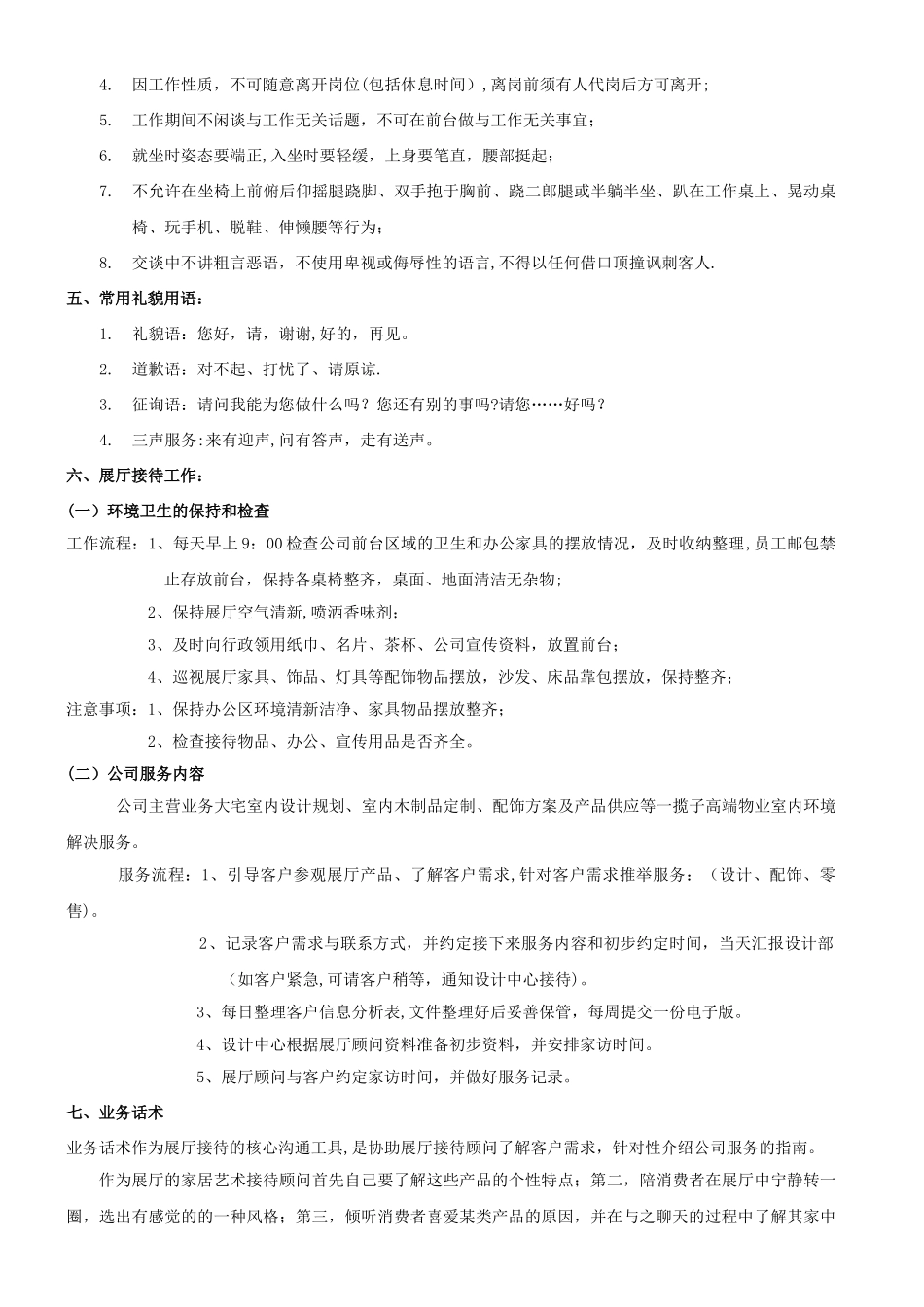
展厅接待工作手册一、职位概要:负责向客户介绍展厅所有产品及公司整体大宅规划咨询服务流程及特点,展厅前台接待,来访客户接待及信息记录,客户回访,展厅产品零售订单承接。二、工作内容:三、仪容仪表规定:1. 上班时间着装洁净大方,面带微笑,保持开朗的心态;2. 上班时化淡妆,保持头发整齐、光泽,不得佩戴款式夸张的首饰、挂饰、耳饰;3. 上班前不得吃异味食品,保持口腔清洁,口气清新;4. 保持手部洁净.指甲不得超过指头两毫米,指甲内不得残留污物;5. 夏天禁止穿拖鞋和短裙。四、工作纪律规定:1.每天到岗时间:早班 9:00,晚班 11:00;下班早班 17:00,晚班 19:00;2.中午 12:00—--13:00 为轮流吃饭时间,保证展厅前台有人值班;3.调休以不影响展厅接待、运营情况下安排;1.公司展厅前台办公,遵守公司的各项规章制度,做好本职工作,不得随意离开展厅工作区域。2。负责日常来访客人的接待和登记工作,应大方得体,礼貌待人,建立《来电、来访客登记表》及时登记.问清客人来意及本公司接洽人,来访人员在公司洽谈区等候和会见,不要进入办公区域内,谢绝闲杂人员、推销人员进入公司。3.负责前台电话转接,做好来电咨询工作,重要事项仔细记录并传达给相关人员,不遗漏、延误.4。公司车位管理,车位钥匙保管,上班放置车位围栏,下班收回车辆围栏,保持车位不被外来无关车辆占用,迎接客人,为客人引车位。5.整理展厅家居物品,保持良好展示状态。6.协助通知应聘人员到我司面试,安排应聘者填写简历,合理安排相关面试时间。7.负责公司各类信件、包裹、报刊杂志的签收及通知工作,做好送水记录。8.负责公司前台区域及接待等候区的清洁卫生,保持环境洁净。9.前台办公设备的日常维护工作。10.完成来访客户特征的初步分析工作。11.每天整理接待信息,及时向设计中心传递意向客户信息及需求,并跟踪设计中心反馈.12.定期整理展厅产品信息资料。13。展厅产品零售签约,订单发产品中心,联系送货。14.整理展厅接待话术及流程,优化工作表:来电来访登记表、来访客户分析表、客户回访表、送水记录15.对项目的售后进行跟踪及服务回馈,将问题汇总上报到领导处.16。进行客户关系管理。17.协助产品部门盘点展厅物品。18.接受其他临时工作。4.因工作性质,不可随意离开岗位(包括休息时间),离岗前须有人代岗后方可离开;5.工作期间不闲谈与工作无关话题,不可在前台做与工作无关事宜;6.就坐时姿态要端正,入坐时要轻缓,上身要笔直,腰部挺起;7.不...

1、当您付费下载文档后,您只拥有了使用权限,并不意味着购买了版权,文档只能用于自身使用,不得用于其他商业用途(如 [转卖]进行直接盈利或[编辑后售卖]进行间接盈利)。
2、本站所有内容均由合作方或网友上传,本站不对文档的完整性、权威性及其观点立场正确性做任何保证或承诺!文档内容仅供研究参考,付费前请自行鉴别。
3、如文档内容存在违规,或者侵犯商业秘密、侵犯著作权等,请点击“违规举报”。

碎片内容

公司展厅接待工作规范手册

您可能关注的文档

确认删除?
VIP
微信客服
  • 扫码咨询
会员Q群
  • 会员专属群点击这里加入QQ群
客服邮箱
回到顶部