电脑桌面
添加小米粒文库到电脑桌面
安装后可以在桌面快捷访问

公开招标流程图97859

公开招标流程图97859_第1页
1/3
公开招标流程图97859_第2页
2/3
公开招标流程图97859_第3页
3/3
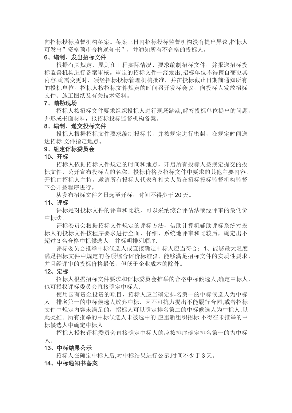
公开招标流程图招标方式公开招标 是指招标人以招标公告的方式邀请不特定的法人或者其他组织投标。公开招标,又叫竞争性招标,即由招标人在报刊、电子网络或其它媒体上刊登招标公告,吸引众多企业单位参加投标竞争,招标人从中择优选择中标单位的招标方式。根据竞争程度,公开招标可分为国际竞争性招标和国内竞争性招标。邀请招标 是指招标人以投标邀请的方式邀请特定的法人或其他组织投标。邀请招标,也称为有限竞争招标,是一种由招标人选择若干供应商或承包商,向其发出投标邀请,由被邀请的供应商、承包商投标竞争,从中选定中标者的招标方式.邀请招标的特点是:(1)邀请投标不使用公开的公告形式;(2)接受邀请的单位才是合格投标人;(3)投标人的数量有限.议标也被称为非竞争性招标或指定性招标,由业主邀请一家最多不超过两家知名的单位直接协商、谈判.这实际上是一种合同谈判形式。招标代理 招标人有权自行选择招标代理机构,委托其办理招标事宜. 招标代理机构是依法设立从事招标代理业务并提供服务的社会中介组织。招标方式1、招标资格与备案 招标人自行办理招标事宜,按规定向建设行政主管部门备案;委托代理招标事宜的应签订委托代理合同。2、确定招标方式 根据法律法规和规章确定公开招标或邀请招标。3、发布招标公告或投标邀请书 实行公开招标的,应在国家或地方指定的报刊、信息网或其它媒介,并同时在中国工程建设和建筑业住处网上发布招标公告; 实行邀请招标的应向三个以上符合资质条件的投标人发送投标邀请。4、编制、发放资格预审文件和递交资格预审申请书 采纳资格预审的,编制资格预审文件,向参加投标的申请人发放资格预审文件. 填写资格预审申请书。投标人按资格预审文件要求填写资格预审申请书 (如是联合体投标应分别填报每个成员的资格预审申请书)5、资格预审,确定合格的投标申请人 审查、分析投标申请人报送的资格预审申请书的内容,招标人如需要对投标人的投标资格合法性和履约能力进行全面的考察,可通过资格预审的方式来进行审核。招标人可按有关规定编制资格预审文件并在发出三日前报招标投标监督机构审查,资格预审应当按有关规定进行评审,资格预审结束后将评审结果向招标投标监督机构备案。备案三日内招标投标监督机构没有提出异议,招标人可发出”资格预审合格通知书”,并通知所有不合格的投标人。6、编制、发出招标文件 根据有关规定、原则和工程实际情况、要求编制招标文件,并报送招标投标监督机构进...

1、当您付费下载文档后,您只拥有了使用权限,并不意味着购买了版权,文档只能用于自身使用,不得用于其他商业用途(如 [转卖]进行直接盈利或[编辑后售卖]进行间接盈利)。
2、本站所有内容均由合作方或网友上传,本站不对文档的完整性、权威性及其观点立场正确性做任何保证或承诺!文档内容仅供研究参考,付费前请自行鉴别。
3、如文档内容存在违规,或者侵犯商业秘密、侵犯著作权等,请点击“违规举报”。

碎片内容

公开招标流程图97859

您可能关注的文档

确认删除?
VIP
微信客服
  • 扫码咨询
会员Q群
  • 会员专属群点击这里加入QQ群
客服邮箱
回到顶部