电脑桌面
添加小米粒文库到电脑桌面
安装后可以在桌面快捷访问

农户基本信息统计表指标解释

农户基本信息统计表指标解释_第1页
1/2
农户基本信息统计表指标解释_第2页
2/2
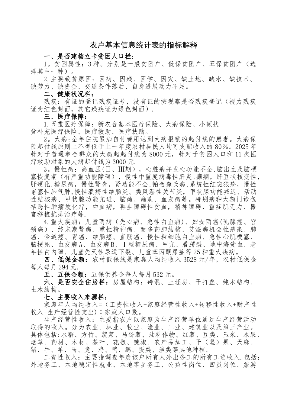
农户基本信息统计表的指标解释一、是否建档立卡贫困人口栏:1。贫困属性:3 种。分别是一般贫困户、低保贫困户、五保贫困户(选择其中一种)。2.主要致贫原因:因病、因残、因学、因灾、缺土地、缺水、缺技术、缺劳力、缺资金、交通条件落后、自身进展动力不足。二、健康状况栏:残疾:有证的登记残疾证号,没有证的按观察是否残疾登记(视力残疾证为红色封面,其它残疾证为绿色封面).三、医疗保障:1.五重医疗保障:新农合基本医疗保险、大病保险、小额扶贫补充医疗保险、医疗救助、医疗扶助。2。大病:全年住院累加自付费用达到大病报销的起付线的患者。大病保险起付线原则上不得低于上一年度农村居民人均可支配收入的 80%。2025 年针对于普通参合群众的大病起起付线为 8000 元,针对于贫困人口和 11 类医疗救助对象的大病起付线为 3000 元.3。慢性病:高血压(Ⅱ、Ⅲ期),心脏病并发心功能不全,脑出血及脑梗塞恢复期(有严重功能障碍),慢性中重度病毒性肝炎,癫痫,肝豆状核变性,肝硬化,糖尿病,慢性肾炎,肾功能不全,帕金森氏病,系统性红斑狼疮,慢性堵塞性肺气肿,慢性溃疡性结肠炎、类风湿性关节炎,甲状腺功能减退、活动性结核病、甲状腺功能亢进、脑瘫、瘫痪、血友病等。特别病种大额门诊包括恶性肿瘤放化疗,白血病,再生障碍性贫血,精神障碍,重症肌无力、器官移植抗排治疗等.4.重大疾病:儿童两病(先心病、急性白血病)、妇女两癌(乳腺癌、宫颈癌)、终末期肾病、重性精神病、耐多药肺结核、艾滋病机会性感染、肺癌、食道癌、胃癌、结肠癌、直肠癌、慢性粒细胞白血病、急性心肌梗塞、脑梗死、血友病 A、血友病 B、Ⅰ型糖尿病、甲亢、唇腭裂、地中海贫血、老年性白内障、儿童先天性尿道下裂、儿童苯丙酮尿症等 25 种重大疾病。四、低保金额:农村低保线是家庭人均纯收入 3528 元/年,农村低保金每人每月 294 元.五、五保金额:五保供养金每人每月 532 元。六、是否安全住房栏:房屋结构:砖混、土坯房、干打垒、纯木结构、土木结构。七、主要收入来源栏:家庭年人均纯收入=(工资性收入+家庭经营性收入+转移性收入+财产性收入-生产经营性支出)÷家庭人口数。生产经营性收入:主要指农户以家庭为生产经营单位通过生产经营活动取得的收入。分为农业、林业、牧业、渔业、工业、建筑业以及第三产业。具体包括:水稻、方竹、蔬菜、马铃薯、油料作物、红薯、豆类、玉米、水果、烟草、药材、木材、茶叶、花椒、辣椒、农产...

1、当您付费下载文档后,您只拥有了使用权限,并不意味着购买了版权,文档只能用于自身使用,不得用于其他商业用途(如 [转卖]进行直接盈利或[编辑后售卖]进行间接盈利)。
2、本站所有内容均由合作方或网友上传,本站不对文档的完整性、权威性及其观点立场正确性做任何保证或承诺!文档内容仅供研究参考,付费前请自行鉴别。
3、如文档内容存在违规,或者侵犯商业秘密、侵犯著作权等,请点击“违规举报”。

碎片内容

农户基本信息统计表指标解释

您可能关注的文档

一帆文传+ 关注
实名认证
内容提供者

欢迎光临店铺,各类公文供您挑选。

确认删除?
VIP
微信客服
  • 扫码咨询
会员Q群
  • 会员专属群点击这里加入QQ群
客服邮箱
回到顶部