电脑桌面
添加小米粒文库到电脑桌面
安装后可以在桌面快捷访问

加班管理规定及流程含流程图、表格

加班管理规定及流程含流程图、表格_第1页
1/4
加班管理规定及流程含流程图、表格_第2页
2/4
加班管理规定及流程含流程图、表格_第3页
3/4
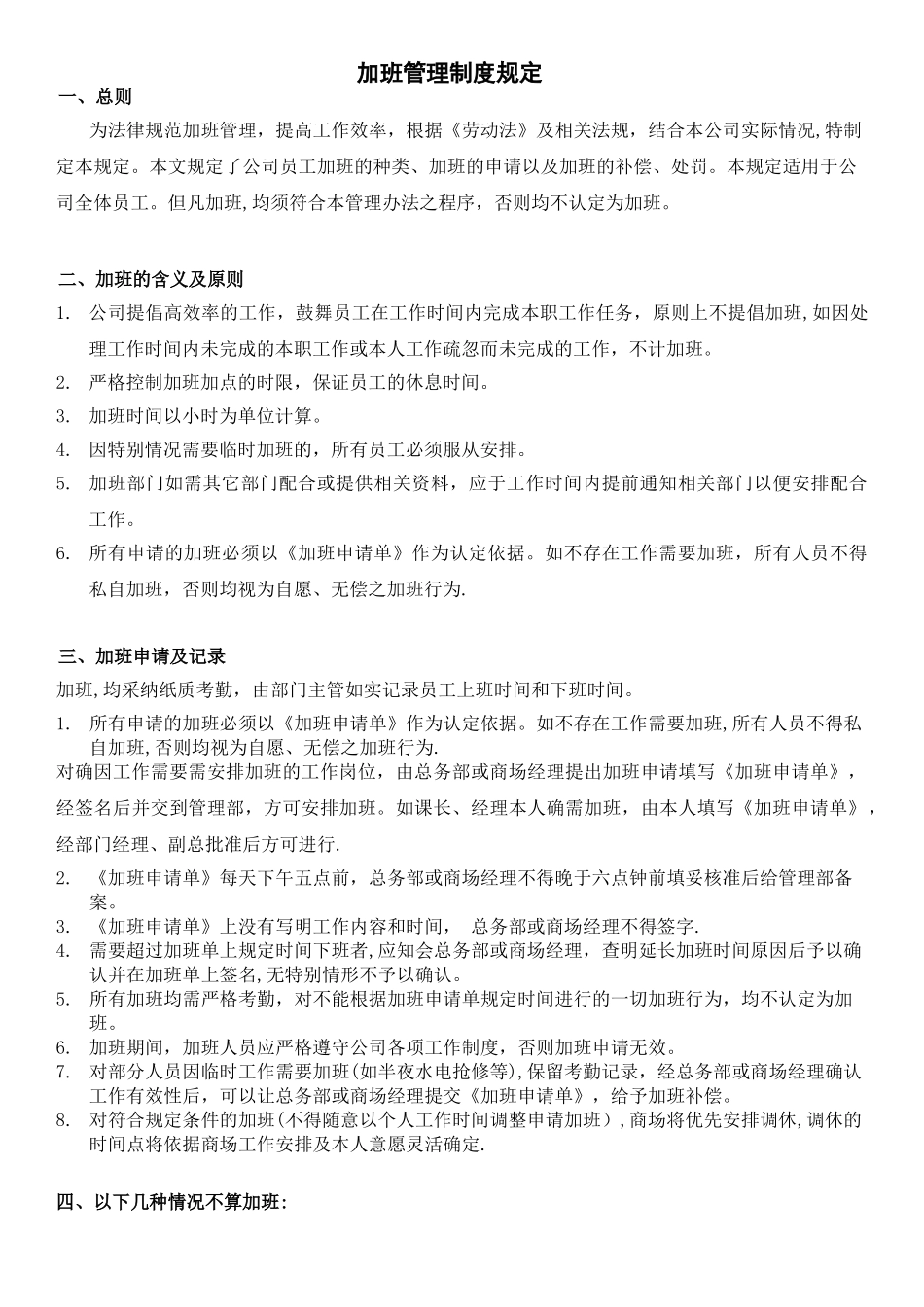
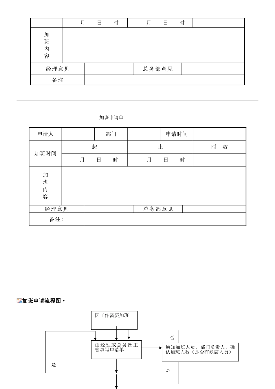
加班管理制度规定一、总则为法律规范加班管理,提高工作效率,根据《劳动法》及相关法规,结合本公司实际情况,特制定本规定。本文规定了公司员工加班的种类、加班的申请以及加班的补偿、处罚。本规定适用于公司全体员工。但凡加班,均须符合本管理办法之程序,否则均不认定为加班。二、加班的含义及原则1. 公司提倡高效率的工作,鼓舞员工在工作时间内完成本职工作任务,原则上不提倡加班,如因处理工作时间内未完成的本职工作或本人工作疏忽而未完成的工作,不计加班。2. 严格控制加班加点的时限,保证员工的休息时间。3. 加班时间以小时为单位计算。4. 因特别情况需要临时加班的,所有员工必须服从安排。 5. 加班部门如需其它部门配合或提供相关资料,应于工作时间内提前通知相关部门以便安排配合工作。 6. 所有申请的加班必须以《加班申请单》作为认定依据。如不存在工作需要加班,所有人员不得私自加班,否则均视为自愿、无偿之加班行为.三、加班申请及记录加班,均采纳纸质考勤,由部门主管如实记录员工上班时间和下班时间。1. 所有申请的加班必须以《加班申请单》作为认定依据。如不存在工作需要加班,所有人员不得私自加班,否则均视为自愿、无偿之加班行为.对确因工作需要需安排加班的工作岗位,由总务部或商场经理提出加班申请填写《加班申请单》,经签名后并交到管理部,方可安排加班。如课长、经理本人确需加班,由本人填写《加班申请单》,经部门经理、副总批准后方可进行.2. 《加班申请单》每天下午五点前,总务部或商场经理不得晚于六点钟前填妥核准后给管理部备案。3. 《加班申请单》上没有写明工作内容和时间, 总务部或商场经理不得签字.4. 需要超过加班单上规定时间下班者,应知会总务部或商场经理,查明延长加班时间原因后予以确认并在加班单上签名,无特别情形不予以确认。5. 所有加班均需严格考勤,对不能根据加班申请单规定时间进行的一切加班行为,均不认定为加班。6. 加班期间,加班人员应严格遵守公司各项工作制度,否则加班申请无效。7. 对部分人员因临时工作需要加班(如半夜水电抢修等),保留考勤记录,经总务部或商场经理确认工作有效性后,可以让总务部或商场经理提交《加班申请单》,给予加班补偿。 8. 对符合规定条件的加班(不得随意以个人工作时间调整申请加班),商场将优先安排调休,调休的时间点将依据商场工作安排及本人意愿灵活确定.四、以下几种情况不算加班: 1、因业务不熟练而延长工作时间; 2...

1、当您付费下载文档后,您只拥有了使用权限,并不意味着购买了版权,文档只能用于自身使用,不得用于其他商业用途(如 [转卖]进行直接盈利或[编辑后售卖]进行间接盈利)。
2、本站所有内容均由合作方或网友上传,本站不对文档的完整性、权威性及其观点立场正确性做任何保证或承诺!文档内容仅供研究参考,付费前请自行鉴别。
3、如文档内容存在违规,或者侵犯商业秘密、侵犯著作权等,请点击“违规举报”。

碎片内容

加班管理规定及流程含流程图、表格

您可能关注的文档

确认删除?
VIP
微信客服
  • 扫码咨询
会员Q群
  • 会员专属群点击这里加入QQ群
客服邮箱
回到顶部