电脑桌面
添加小米粒文库到电脑桌面
安装后可以在桌面快捷访问

九年级化学必做的8个实验

九年级化学必做的8个实验_第1页
1/20
九年级化学必做的8个实验_第2页
2/20
九年级化学必做的8个实验_第3页
3/20
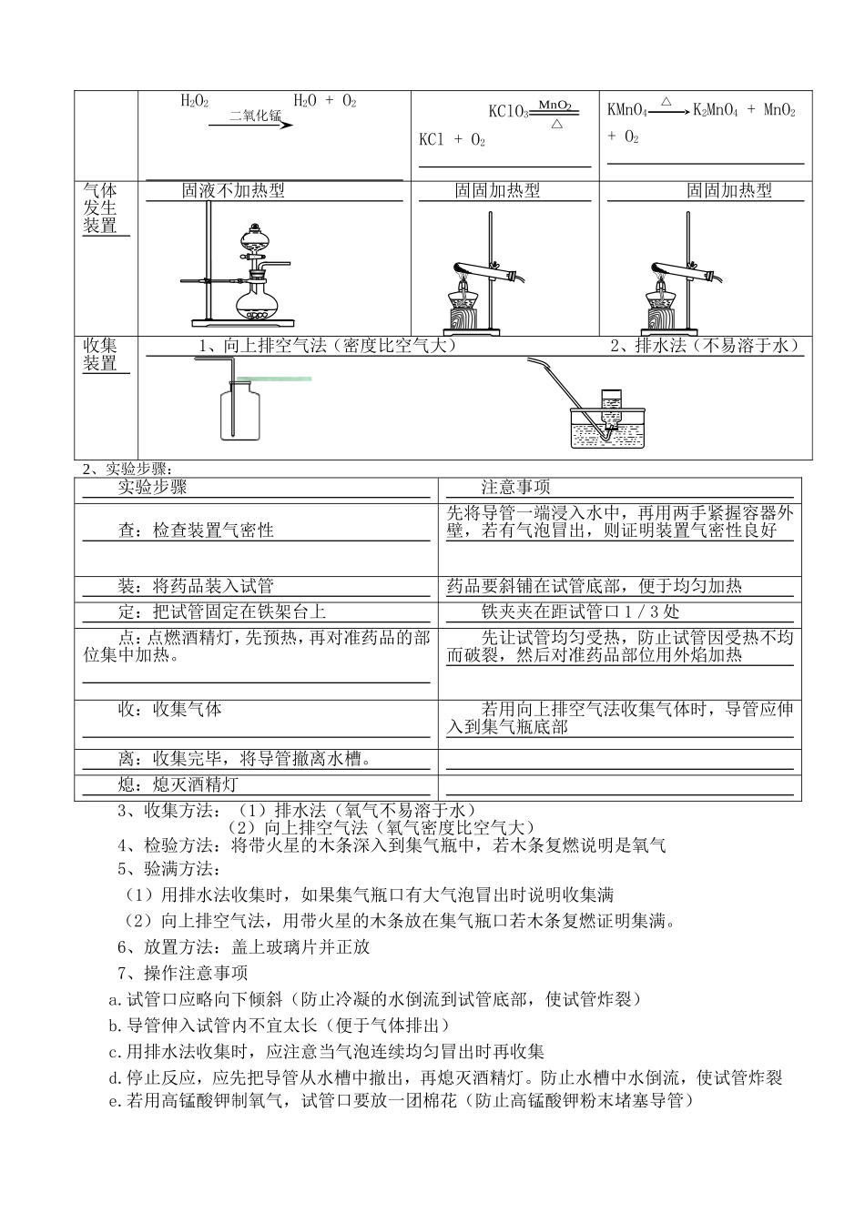
九年级化学必做的 8 个实验1、粗盐中难溶性杂质的去除① 器材:托盘天平、药匙、铁架台(带铁圈)、量筒、铁架台、烧杯、滤纸、玻璃棒、漏斗、酒精灯、蒸发皿、石棉网、坩埚钳、火柴② 药品:粗盐、水2、氧气的实验室制取与性质① 器材:大试管、试管夹、单孔橡胶塞、胶皮管、玻璃导管、集气瓶、水槽、铁架台(带铁夹)、酒精灯、(毛)玻璃片、坩埚钳、细铁丝、木条、棉花、火柴。② 药品:高锰酸钾、木炭、澄清石灰水3、二氧化碳的实验室制取与性质① 器材:烧杯、集气瓶、量筒、玻璃导管、单孔橡胶塞、胶皮管、铁架台(带铁夹)、试管、试管夹、酒精灯、(毛)玻璃片。蜡烛、木条、火柴② 药品:大理石或石灰石、稀盐酸(1:2)、澄清石灰水、紫色石蕊溶液。蒸馏水4、金属的物理性质和某些化学性质① 器材:小木条、火柴、砂纸、试管夹、试管(若干)、药匙、滴管、电池、导线、小灯泡、酒精灯、坩埚钳、② 药品:镁条、铝片、锌粒、铜片、黄铜片、镁、铁片、铁粉、铝丝、硫酸铜溶液、硝酸银溶液、(硫酸铝溶液)、稀盐酸、稀硫酸。5、燃烧的条件① 器材:烧杯、镊子、坩埚钳、酒精灯、三角架、薄铜片。火柴、乒乓球或其他塑料碎片、滤纸、蜡烛。石棉网、药匙② 药品:酒精、棉花、氧气(6 瓶)、二氧化碳(2 瓶)、白磷、红磷6、一定溶质质量分数的氯化钠溶液的配制① 器材:托盘天平、药匙 、量筒、烧杯、玻璃棒、滴管、两张等大的纸片、细口瓶、标签② 药品:固体氯化钠、水① 器材:白瓷板、pH 试纸或 pH 计、玻璃棒、 烧杯、试管、研钵、纱布② 药品:蒸馏水、酒精、酚酞溶液、石蕊溶液、植物花瓣、土壤样品8、酸、碱的化学性质① 器材:点滴板、试管、滴管 、药匙、蒸发皿、玻璃棒② 药品:稀盐酸、稀硫酸、生锈的铁钉、酚酞试液、石蕊试液、氢氧化钠溶液、氢氧化钙溶液、硫酸铜溶液、氢氧化钙粉末、ph 试纸实验活动 1 氧气的实验室制取与性质实验室制取氧气三种方法的比较过氧化氢制取氧气氯酸钾制取氧气高锰酸钾制取氧气药品状态过氧化氢(H2O2)溶液、二氧化锰[MnO2黑色固体,不溶于水]氯酸钾[KClO3白色晶体] 、二氧化锰高锰酸钾[KMnO4 紫黑色晶体]反应条件常温下,二氧化锰作催化剂加热,二氧化锰作催化剂加热反应原理过氧化氢水 + 氧气氯酸钾 MnO2 △ 氯化钾 + 氧气高锰酸钾 △ 锰酸钾 + 二氧化锰 + 氧气 二氧化锰H2O2H2O + O2 KClO3 MnO2 △ KCl + O2KMnO4 △ K2MnO4 + MnO2...

1、当您付费下载文档后,您只拥有了使用权限,并不意味着购买了版权,文档只能用于自身使用,不得用于其他商业用途(如 [转卖]进行直接盈利或[编辑后售卖]进行间接盈利)。
2、本站所有内容均由合作方或网友上传,本站不对文档的完整性、权威性及其观点立场正确性做任何保证或承诺!文档内容仅供研究参考,付费前请自行鉴别。
3、如文档内容存在违规,或者侵犯商业秘密、侵犯著作权等,请点击“违规举报”。

碎片内容

九年级化学必做的8个实验

您可能关注的文档

文章天下+ 关注
实名认证
内容提供者

各种文档应有尽有

相关文档

确认删除?
VIP
微信客服
  • 扫码咨询
会员Q群
  • 会员专属群点击这里加入QQ群
客服邮箱
回到顶部