电脑桌面
添加小米粒文库到电脑桌面
安装后可以在桌面快捷访问

2021年蔬菜配送合同范本VIP免费

2021年蔬菜配送合同范本_第1页
1/4
2021年蔬菜配送合同范本_第2页
2/4
2021年蔬菜配送合同范本_第3页
3/4
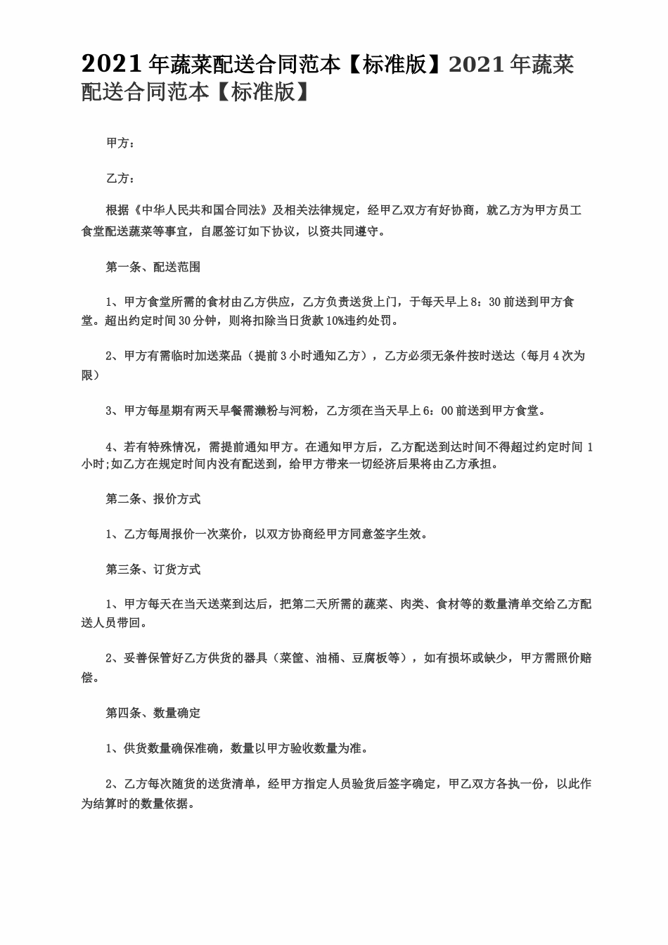
2021年蔬菜配送合同范本【标准版】2021年蔬菜配送合同范本【标准版】甲方:乙方:根据《中华人民共和国合同法》及相关法律规定,经甲乙双方有好协商,就乙方为甲方员工食堂配送蔬菜等事宜,自愿签订如下协议,以资共同遵守。第一条、配送范围1、甲方食堂所需的食材由乙方供应,乙方负责送货上门,于每天早上8:30前送到甲方食堂。超出约定时间30分钟,则将扣除当日货款10%违约处罚。2、甲方有需临时加送菜品(提前3小时通知乙方),乙方必须无条件按时送达(每月4次为限)3、甲方每星期有两天早餐需濑粉与河粉,乙方须在当天早上6:00前送到甲方食堂。4、若有特殊情况,需提前通知甲方。在通知甲方后,乙方配送到达时间不得超过约定时间1小时;如乙方在规定时间内没有配送到,给甲方带来一切经济后果将由乙方承担。第二条、报价方式1、乙方每周报价一次菜价,以双方协商经甲方同意签字生效。第三条、订货方式1、甲方每天在当天送菜到达后,把第二天所需的蔬菜、肉类、食材等的数量清单交给乙方配送人员带回。2、妥善保管好乙方供货的器具(菜筐、油桶、豆腐板等),如有损坏或缺少,甲方需照价赔偿。第四条、数量确定1、供货数量确保准确,数量以甲方验收数量为准。2、乙方每次随货的送货清单,经甲方指定人员验货后签字确定,甲乙双方各执一份,以此作为结算时的数量依据。第五条、费用结算及付款方式1、甲乙双方约定每月以先预付后结算的方式结算货款。每月初由甲方以转账支票方式预付乙方当月货款人民币。月末甲乙双方根据当月实际送货情况进行核对。乙方根据核对无误的金额为甲方开具合法票据。同时双方根据当月结算金额多退少补,结清当月双方往来款。甲乙双方以每月30日为结算日。甲方以转账支票或电汇方式付款。乙方有义务按时提供发票,当月结算发票最迟不能超过次月末传递给甲方财务。如乙方超过两个月不能提供发票,甲方将暂停给乙方的预付款,由此给甲方带来的所有经济损失均由乙方承担。2、数量以甲方过磅为准。3、甲方申购数量以市斤计算,差距不可多送或少送5%为限度,否则甲方则退给乙方,或要求补送。第六条、双方权利和义务1、甲方权利和义务(1)乙方按要求把蔬菜配送到甲方指定地点后,甲方应及时安排人员对货物进行验收并办理相关手续。对不合格的蔬菜,由双方协商,按达成的协议处理。(2)甲方有权对乙方所供应配送的蔬菜的质量、单价等进行考核和评估。2、乙方的权利和义务(1)乙方接到甲方的正式采购订单后须及时备货,并于第二天保质保量按时配送给甲方,不得延误。(2)乙方须按甲方的要求,能对其供应的蔬菜和采购渠道各个环节的联系人索要证据或票据,如有问题必须提供所有供应链上每个关系人的电话,保证及配送过程严把质量关,如出现以次充好,投机取巧等情况,甲方有权拒收乙方所配送的蔬菜。第七条、质量标准1、按照《中华人民共和国食品卫生法》及甲方食堂管理制度有关规定,要求乙方提供的各种主副食品及蔬菜新鲜不得出现腐烂、变质、无异味等情况。2、乙方采购的肉类、蛋类、鱼类、禽类、豆制品及绿叶类等必须符合国家规定的卫生质量标准。3、甲方有权将不合格的食品退给乙方,并要求乙方在指定的时间内重新换货。4、若因乙方配送食品、食材导致甲方出现食物事故时,经卫生防疫站检验,证明确属于乙方造成的,乙方必须承担经济与法律上的全部责任。第八条、违约责任1、甲方不按期支付乙方货款,乙方有权随时停止供货,由此发生的责任全部由甲方承担,甲方必须赔偿乙方违约金人民币(大写元整)。2、在合同期间内,甲方终止合同必须提前一个月以书面形式通知乙方,待双方协商后方可终止合同,若甲方单方终止合同,属甲方违约,甲方必须赔偿乙方违约金人民币(大写元整)。3、如经卫生检疫部门确认因乙方送货质量问题造成甲方人员食物中毒或损害健康的,由乙方负责全部责任,乙方必须赔偿甲方违约金人民币(大写元整)。如果由于甲方使用腐烂食物或其他因甲方原因造成的食品安全问题由甲方承担全部责任,乙方不负责任。风险告知:明确违约责任,在签订合同时,双方就要想到可能产生的违反合同的行为并在合同中规定相应的惩罚办法通过明确违约时需要承担的...

1、当您付费下载文档后,您只拥有了使用权限,并不意味着购买了版权,文档只能用于自身使用,不得用于其他商业用途(如 [转卖]进行直接盈利或[编辑后售卖]进行间接盈利)。
2、本站所有内容均由合作方或网友上传,本站不对文档的完整性、权威性及其观点立场正确性做任何保证或承诺!文档内容仅供研究参考,付费前请自行鉴别。
3、如文档内容存在违规,或者侵犯商业秘密、侵犯著作权等,请点击“违规举报”。

碎片内容

2021年蔬菜配送合同范本

您可能关注的文档

确认删除?
VIP
微信客服
  • 扫码咨询
会员Q群
  • 会员专属群点击这里加入QQ群
客服邮箱
回到顶部