电脑桌面
添加小米粒文库到电脑桌面
安装后可以在桌面快捷访问

网络设备销售合同VIP免费

网络设备销售合同_第1页
1/4
网络设备销售合同_第2页
2/4
网络设备销售合同_第3页
3/4
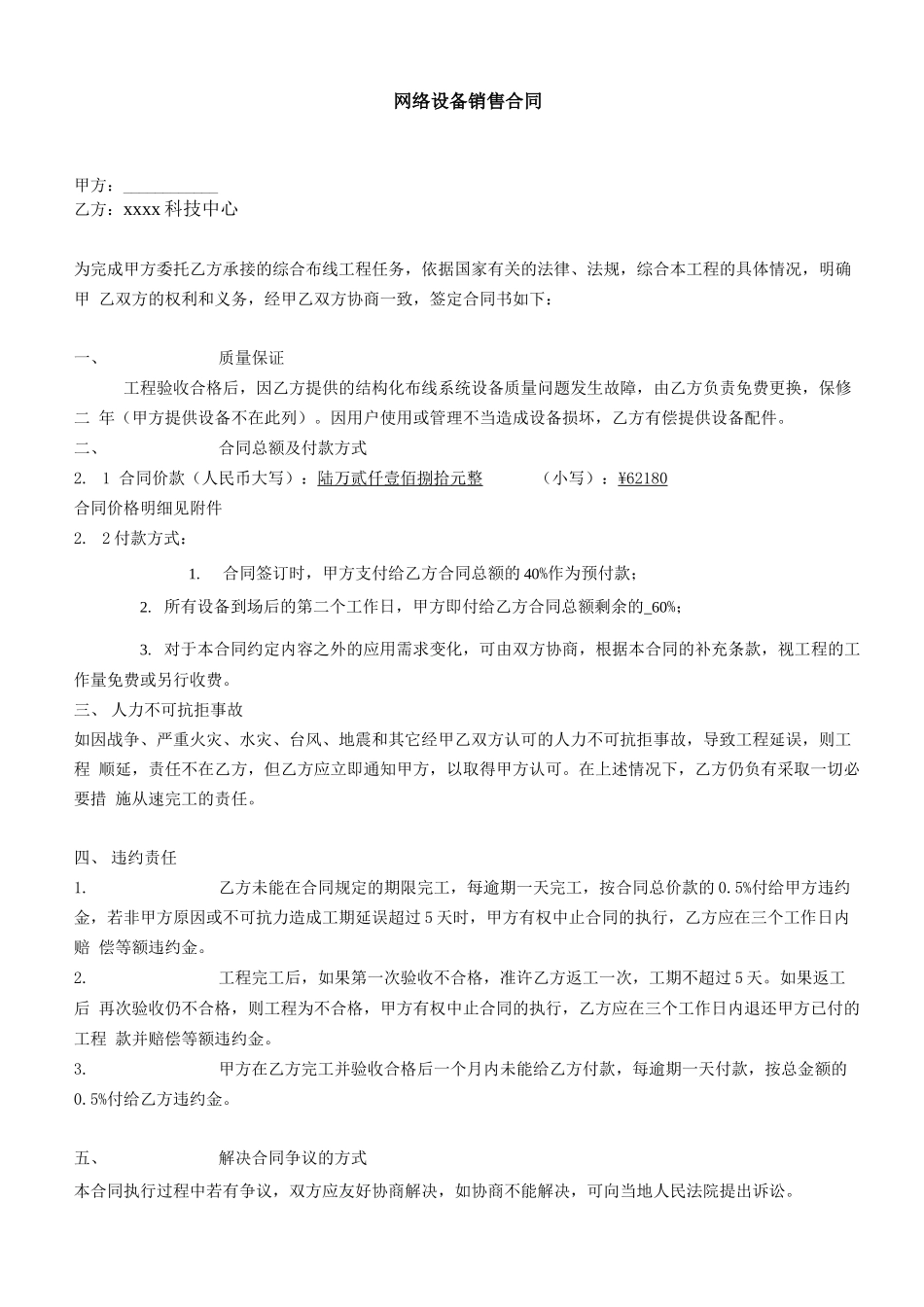
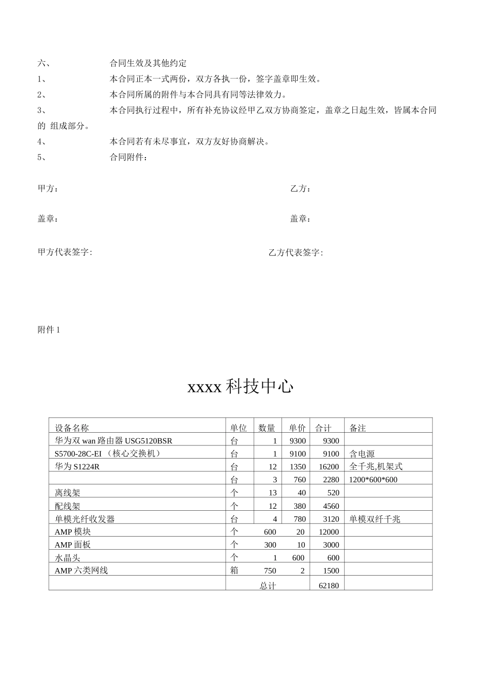
网络设备销售合同甲方:____________乙方:xxxx科技中心为完成甲方委托乙方承接的综合布线工程任务,依据国家有关的法律、法规,综合本工程的具体情况,明确甲乙双方的权利和义务,经甲乙双方协商一致,签定合同书如下:一、质量保证工程验收合格后,因乙方提供的结构化布线系统设备质量问题发生故障,由乙方负责免费更换,保修二年(甲方提供设备不在此列)。因用户使用或管理不当造成设备损坏,乙方有偿提供设备配件。二、合同总额及付款方式2.1合同价款(人民币大写):陆万贰仟壹佰捌拾元整(小写):¥62180合同价格明细见附件2.2付款方式:1.合同签订时,甲方支付给乙方合同总额的40%作为预付款;2.所有设备到场后的第二个工作日,甲方即付给乙方合同总额剩余的_60%;3.对于本合同约定内容之外的应用需求变化,可由双方协商,根据本合同的补充条款,视工程的工作量免费或另行收费。三、人力不可抗拒事故如因战争、严重火灾、水灾、台风、地震和其它经甲乙双方认可的人力不可抗拒事故,导致工程延误,则工程顺延,责任不在乙方,但乙方应立即通知甲方,以取得甲方认可。在上述情况下,乙方仍负有采取一切必要措施从速完工的责任。四、违约责任1.乙方未能在合同规定的期限完工,每逾期一天完工,按合同总价款的0.5%付给甲方违约金,若非甲方原因或不可抗力造成工期延误超过5天时,甲方有权中止合同的执行,乙方应在三个工作日内赔偿等额违约金。2.工程完工后,如果第一次验收不合格,准许乙方返工一次,工期不超过5天。如果返工后再次验收仍不合格,则工程为不合格,甲方有权中止合同的执行,乙方应在三个工作日内退还甲方已付的工程款并赔偿等额违约金。3.甲方在乙方完工并验收合格后一个月内未能给乙方付款,每逾期一天付款,按总金额的0.5%付给乙方违约金。五、解决合同争议的方式本合同执行过程中若有争议,双方应友好协商解决,如协商不能解决,可向当地人民法院提出诉讼。--完整版学习资料分享----六、合同生效及其他约定1、本合同正本一式两份,双方各执一份,签字盖章即生效。2、本合同所属的附件与本合同具有同等法律效力。3、本合同执行过程中,所有补充协议经甲乙双方协商签定,盖章之日起生效,皆属本合同的组成部分。4、本合同若有未尽事宜,双方友好协商解决。5、合同附件:甲方:乙方:盖章:盖章:甲方代表签字:附件1xxxx科技中心设备名称单位数量单价合计备注华为双wan路由器USG5120BSR台193009300S5700-28C-EI(核心交换机)台191009100含电源华为S1224R台12135016200全千兆,机架式台376022801200*600*600离线架个1340520配线架个123804560单模光纤收发器台47803120单模双纤千兆AMP模块个6002012000AMP面板个300103000水晶头个1600600AMP六类网线箱75021500总计62180乙方代表签字:电话:xxxxxxxxxxxxxxxxxx乙方:盖章:乙方代表签字:年月日甲方:盖章:甲方代表签字:年月日

1、当您付费下载文档后,您只拥有了使用权限,并不意味着购买了版权,文档只能用于自身使用,不得用于其他商业用途(如 [转卖]进行直接盈利或[编辑后售卖]进行间接盈利)。
2、本站所有内容均由合作方或网友上传,本站不对文档的完整性、权威性及其观点立场正确性做任何保证或承诺!文档内容仅供研究参考,付费前请自行鉴别。
3、如文档内容存在违规,或者侵犯商业秘密、侵犯著作权等,请点击“违规举报”。

碎片内容

网络设备销售合同

您可能关注的文档

确认删除?
VIP
微信客服
  • 扫码咨询
会员Q群
  • 会员专属群点击这里加入QQ群
客服邮箱
回到顶部