电脑桌面
添加小米粒文库到电脑桌面
安装后可以在桌面快捷访问

专用车产品规模设计手册VIP免费

专用车产品规模设计手册_第1页
1/70
专用车产品规模设计手册_第2页
2/70
专用车产品规模设计手册_第3页
3/70
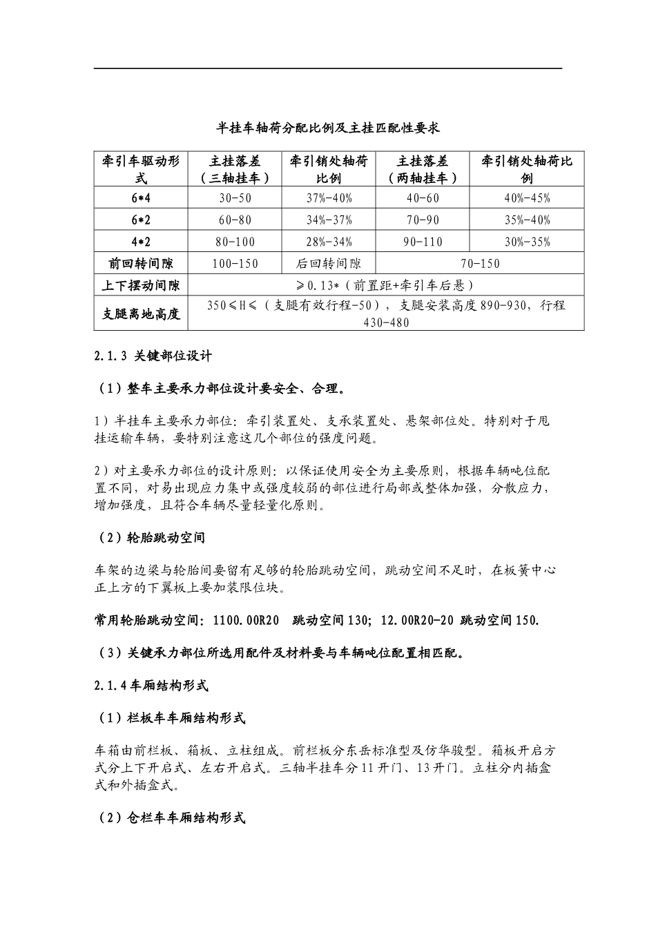
专用汽车公司半挂车产品设计规范手册第一版2015年4月半挂车产品设计规范目的:为规范设计、总结经验、提高效率、保证设计质量,根据相关国家标准、行业标准特制定常规半挂车设计规范,为设计提供参考依据。适用范围:东润所生产的栏板半挂车、仓栏半挂车、厢式半挂车。1.总体设计原则1.1产品符合国家、行业相关标准法规要求,本公司有特殊规定的按本公司要求执行。1.2结构设计合理,注重产品安全性。1.3轴荷分配、重心布置、主挂高度差等主要参数符合公司相关规定。1.4产品工艺性好,方便制造和安装。1.5注重经济性,合理选用材料。1.6注重外观,要求外观美观大方。1.7考虑产品零部件的系列化、通用性。2、整车2.1方案制定时需注意事项2.1.1整车外形尺寸及轴距、前后悬尽量符合公告,用户特殊要求除外,对于不符合公告之处,及时告知用户,让用户予以确认。轴荷分配合理,整车性能应满足客户要求。2.1.2轴荷分配及主挂匹配性根据牵引车驱动形式及挂车确定轴荷分配及主挂匹配性半挂车轴荷分配比例及主挂匹配性要求牵引车驱动形式主挂落差(三轴挂车)牵引销处轴荷比例主挂落差(两轴挂车)牵引销处轴荷比例6*430-5037%-40%40-6040%-45%6*260-8034%-37%70-9035%-40%4*280-10028%-34%90-11030%-35%前回转间隙100-150后回转间隙70-150上下摆动间隙≥0.13*(前置距+牵引车后悬)支腿离地高度350≤H≤(支腿有效行程-50),支腿安装高度890-930,行程430-4802.1.3关键部位设计(1)整车主要承力部位设计要安全、合理。1)半挂车主要承力部位:牵引装置处、支承装置处、悬架部位处。特别对于甩挂运输车辆,要特别注意这几个部位的强度问题。2)对主要承力部位的设计原则:以保证使用安全为主要原则,根据车辆吨位配置不同,对易出现应力集中或强度较弱的部位进行局部或整体加强,分散应力,增加强度,且符合车辆尽量轻量化原则。(2)轮胎跳动空间车架的边梁与轮胎间要留有足够的轮胎跳动空间,跳动空间不足时,在板簧中心正上方的下翼板上要加装限位块。常用轮胎跳动空间:1100.00R20跳动空间130;12.00R20-20跳动空间150.(3)关键承力部位所选用配件及材料要与车辆吨位配置相匹配。2.1.4车厢结构形式(1)栏板车车厢结构形式车箱由前栏板、箱板、立柱组成。前栏板分东岳标准型及仿华骏型。箱板开启方式分上下开启式、左右开启式。三轴半挂车分11开门、13开门。立柱分内插盒式和外插盒式。(2)仓栏车车厢结构形式车箱由前挡板、箱板、花栏、立柱组成。仓栅开启方式:左右对开、上下开启式、长锁杆对开式、短锁杆对开式、卡槽上提式。三轴仓栏半挂车分11开门、13开门。立柱分内插盒式和外插盒式。后门形式分箱式对开门、同侧箱板、仓栅对开式(3)厢式车车厢形式车厢由前挡板、固定箱板、立柱、门扇、顶部箱板组成。厢式车分封顶式(即全封式)和不封顶式。左右门扇开启:1对开/2对开、3对开。(4)车架结构形式常规车车架结构形式分为直梁式和鹅颈式,鹅颈式可以有效降低后部货台面高度,降低整车重心高度。(5)整车设计基准东润半挂车产品设计基准:以车架前封框为设计基准。工装设计基准、产品制造基准要与设计基准一致。2.2具体设计、校对、审核时需要注意事项2.2.1确定牵引车的相关参数,主挂的匹配性要合理,鹅颈车要注意鹅颈长度与牵引车匹配,后台面高度要正确。2.2.2车箱图中的长度、宽度与车架要一致,且都要与合同要求一致;2.2.3车箱图与车架图中的立柱插盒尺寸的尺寸及位置要一致,且立柱插盒处均有一贯穿梁。2.2.4花栏开启方式、立柱分节、箱板形式和开扇数及相关技术要求要与合同一致。2.2.5纵梁总成中前脖长度和纵梁高度及纵梁所用材料要与合同一致2.2.6边梁、贯穿梁所用材料规格要与合同要求一致。2.2.7篷布杆、推车附件等是否符合合同要求。2.2.8备胎架标配为2个,注意备胎架数量及有无安装位置。2.3制图制图应符合国家、行业、公司的相关规定2.3.1半挂车总图中要标注的尺寸:外形长度、宽度、高度,轮距、后货台面离地高度、厢体高度、轴距、前后悬、支腿位置、防护网位置、工具箱位置、备胎架位置。立柱宽度、箱板长度、花栏高度宽度、鹅颈车台阶高度。允许用表格...

1、当您付费下载文档后,您只拥有了使用权限,并不意味着购买了版权,文档只能用于自身使用,不得用于其他商业用途(如 [转卖]进行直接盈利或[编辑后售卖]进行间接盈利)。
2、本站所有内容均由合作方或网友上传,本站不对文档的完整性、权威性及其观点立场正确性做任何保证或承诺!文档内容仅供研究参考,付费前请自行鉴别。
3、如文档内容存在违规,或者侵犯商业秘密、侵犯著作权等,请点击“违规举报”。

碎片内容

专用车产品规模设计手册

确认删除?
VIP
微信客服
  • 扫码咨询
会员Q群
  • 会员专属群点击这里加入QQ群
客服邮箱
回到顶部