电脑桌面
添加小米粒文库到电脑桌面
安装后可以在桌面快捷访问

计算机通信与网络期末考试复习题VIP免费

计算机通信与网络期末考试复习题_第1页
1/65
计算机通信与网络期末考试复习题_第2页
2/65
计算机通信与网络期末考试复习题_第3页
3/65
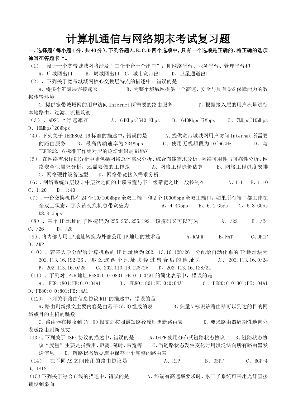
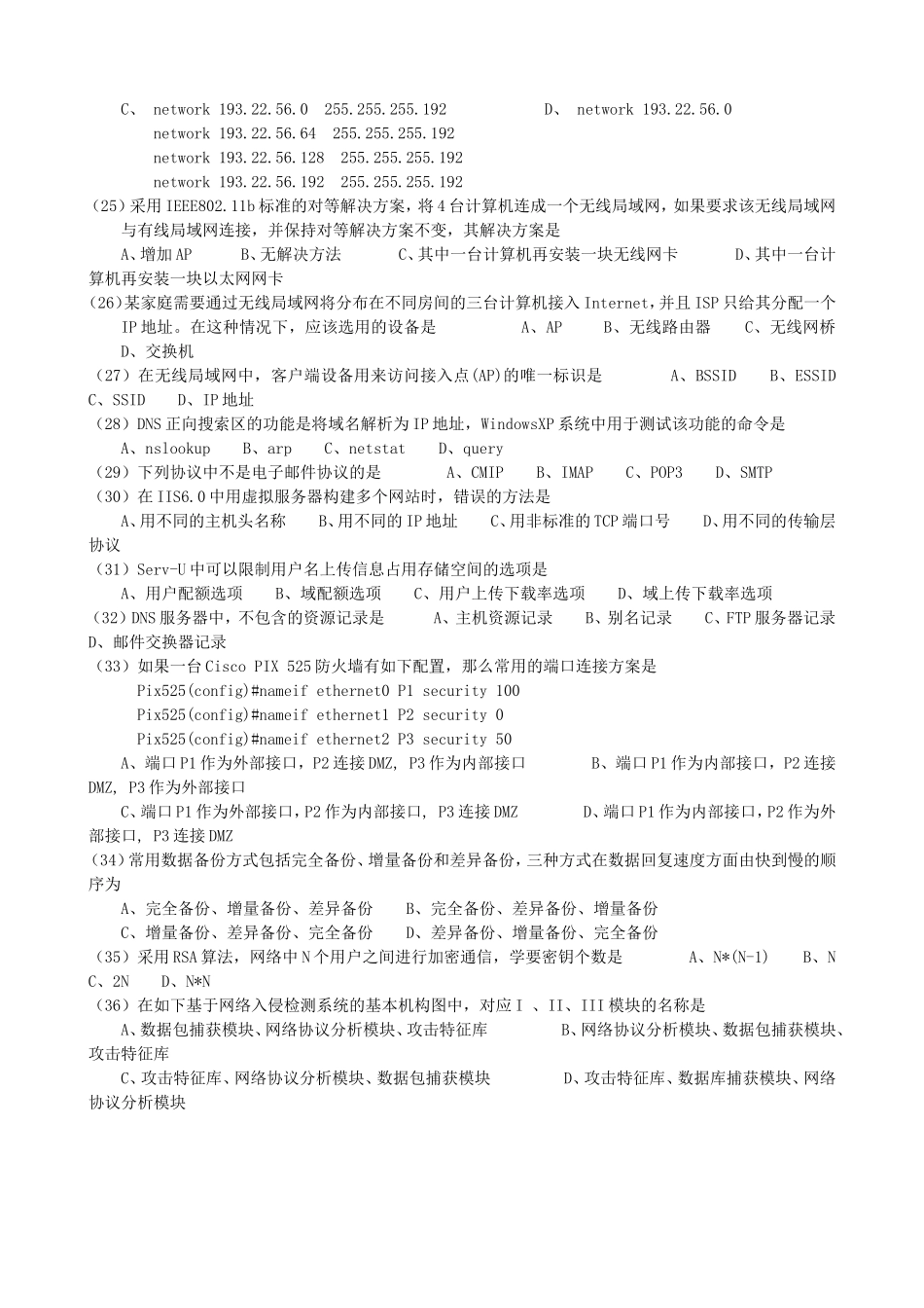
计算机通信与网络期末考试复习题一、选择题(每小题1分,共40分)。下列各题A、B、C、D四个选项中,只有一个选项是正确的,将正确的选项涂写在答题卡上。(1)、设计一个宽带城域网将涉及“三个平台一个出口”,即网络平台、业务平台、管理平台和A、广域网出口B、局域网出口C、城市宽带出口D、卫星通道出口(2)、下列关于宽带城域网核心交换层特点的描述中,错误的是A、将多个汇聚层连接起来B、为整个城域网提供一个高速、安全与具有QoS保障能力的数据传输环境C、提供宽带城域网的用户访问Internet所需要的路由服务D、根据接入层的用户流量进行本地路由、过滤、流量均衡(3)、ADSL上行速率在A、64Kbps~640KbpsB、640Kbps~7MbpsC、7Mbps~10MbpsD、10Mbps~20Mbps(4)、下列关于IEEE802.16标准的描述中,错误的是A、提供宽带城域网用户访问Internet所需要的路由服务B、最高传输速率为234MbpsC、使用无线频段为10~66GHzD、与IEEE802.16标准工作组对应的论坛组织是WiMAX(5)、在网络需求详细分析中除包括网络总体需求分析、综合布线需求分析、网络可用性与可靠性分析、网络安全性需求分析,还需要做的工作是A、网络工程造价估算B、网络工程进度安排C、网络硬件设备选型D、网络带宽接入需求分析(6)、网络系统分层设计中层次之间的上联带宽与下一级带宽之比一般控制在A、1:1B、1:10C、1:20D、1:40(7)、一台交换机具有24个10/100Mbps全双工端口和2个1000Mbps全双工端口,如果所有端口都工作在全双工状态,那么该交换机总带宽应为A、4.4GbpsB、6.4GbpsC、6.8GbpsD8.8Gbps(8)、某个IP地址的子网掩码为255.255.255.192,该掩码又可以写为A、/22B、/24C、/26D、/28(9)、将内部专用IP地址转换为外部公用IP地址的技术是A、RAPRB、NATC、DHCPD、ARP(10)、若某大学分配给计算机系的IP地址块为202.113.16.128/26,分配给自动化系的IP地址块为202.113.16.192/26,那么这两个地址块经过聚合后的地址为A、202.113.16.0/24B、202.113.16.0/25C、202.113.16.128/25D、202.113.16.128/24(11)、下列对IPv6地址FE80:0:0:0801:FE:0:0:04A1的简化表示中,错误的是A、FE8::801:FE:0:0:04A1B、FE80::801:FE:0:0:04A1C、FE80:0:0:801:FE::04A1D、FE80:0:0:801:FE::4A1(12)、下列关于路由信息协议RIP的描述中,错误的是A、路由刷新报文主要内容是由若干(V、D)组成的表B、矢量V标识该路由器可以到达的目的网络或目的主机的跳数C、路由器在接收到(V、D)报文后按照最短路径原则更新路由表D、要求路由器周期性地向外发送路由刷新报文(13)、下列关于OSPF协议的描述中,错误的是A、OSPF使用分布式链路状态协议B、链路状态协议“度量”主要是指费用、距离、延时、带宽等C、当链路状态发生变化时用洪泛法向所有路由器发送信息D、链路状态数据库中保存一个完整的路由表(14)、在不同AS之间使用的路由协议是A、RIPB、OSPFC、BGP-4D、ISIS(15)下列关于综合布线的描述中,错误的是A、终端有高速率要求时,水平子系统可采用光纤直接铺设到桌面B、多介质信息插座是用于连接双绞线C、干线线缆铺设经常采用点对点结合和分支结合两种方式D、采用在管理子系统中更改、增加、交换、扩展线缆的方式来改变线缆路由(16)网桥转发数据的依据是A、ARP表B、MAC地址表C、路由表D、访问控制列表(17)一台Cisco交换机和一台3COM交换机相连,相连端口都工作在VLANtrunk模式,这两个端口应使用的VLAN协议是A、ISL和IEEE802.10B、ISL和ISLC、ISL和IEEE802.1QD、IEEE802.1Q和IEEE802.1Q(18)有3台交换机分别安装在办公楼的1~3层,同属于财务部门的6台PC机分别连接在这3台交换机的端口上,为了提高网络安全性和易管理性,最好的解决方案是A、改变物理连接,将6台PC机全部移动到同一层B、使用路由器,并用访问控制列表(ACL)控制主机之间的数据流C、产生一个VPN,并使用VTP通过交换机的Trunk传播给6台PC机D、在每台交换机上建立一个相同的VLAN,将连接6台PC机的交换机端口都分配到这个VLAN中(19)当交换机到根网桥的间接链路出现失效故障时(如图,链路L1失效),STP协议会将交换机C的阻塞端口的工作状态转换为转发状态...

1、当您付费下载文档后,您只拥有了使用权限,并不意味着购买了版权,文档只能用于自身使用,不得用于其他商业用途(如 [转卖]进行直接盈利或[编辑后售卖]进行间接盈利)。
2、本站所有内容均由合作方或网友上传,本站不对文档的完整性、权威性及其观点立场正确性做任何保证或承诺!文档内容仅供研究参考,付费前请自行鉴别。
3、如文档内容存在违规,或者侵犯商业秘密、侵犯著作权等,请点击“违规举报”。

碎片内容

计算机通信与网络期末考试复习题

确认删除?
VIP
微信客服
  • 扫码咨询
会员Q群
  • 会员专属群点击这里加入QQ群
客服邮箱
回到顶部