电脑桌面
添加小米粒文库到电脑桌面
安装后可以在桌面快捷访问

[和锐方略]员工满意度调查问卷VIP专享VIP免费

[和锐方略]员工满意度调查问卷_第1页
1/7
[和锐方略]员工满意度调查问卷_第2页
2/7
[和锐方略]员工满意度调查问卷_第3页
3/7
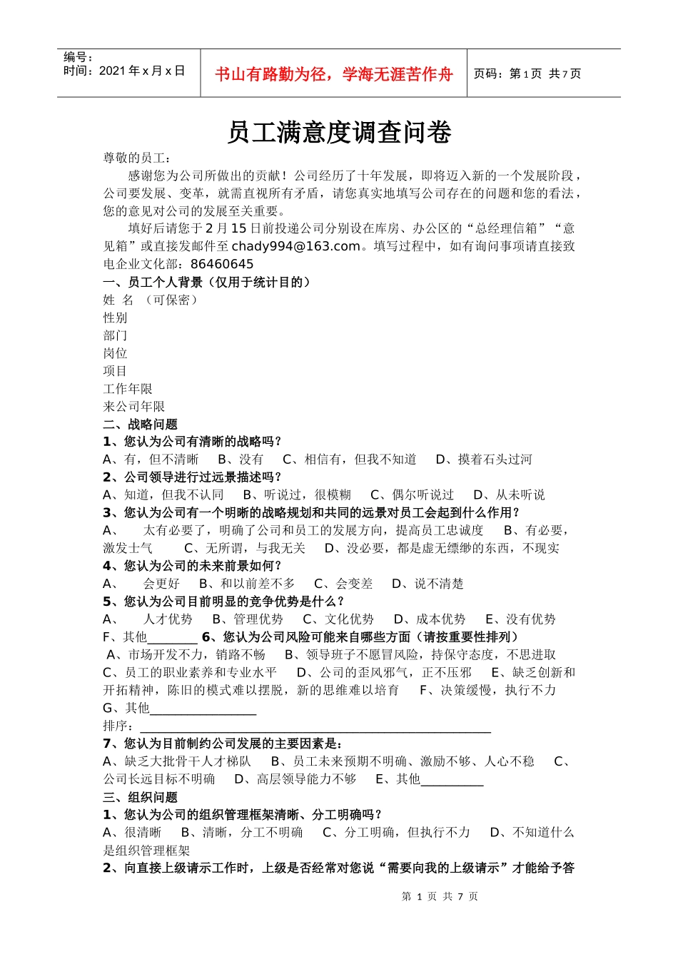
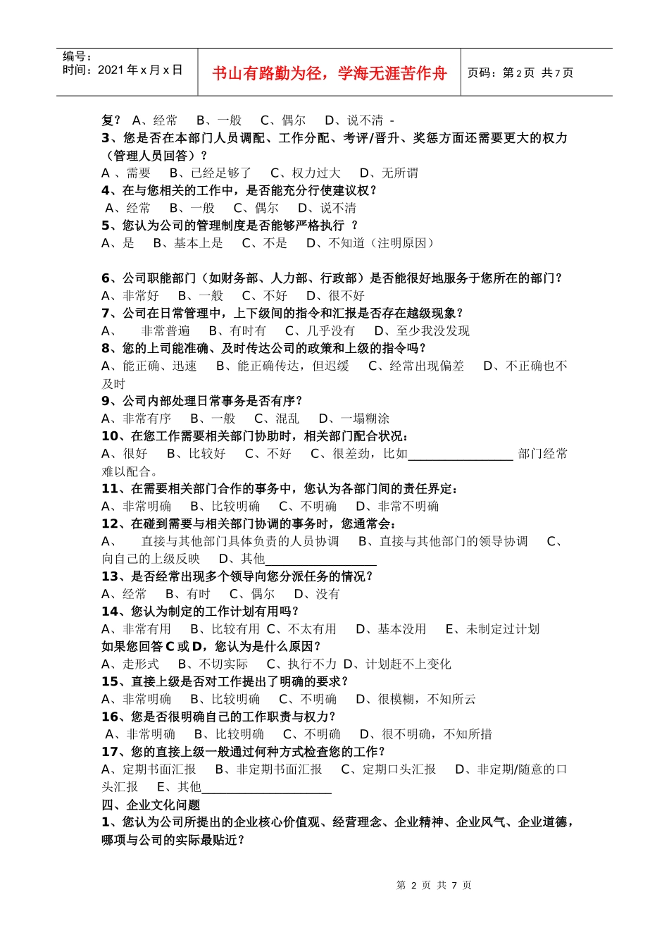
第1页共7页编号:时间:2021年x月x日书山有路勤为径,学海无涯苦作舟页码:第1页共7页员工满意度调查问卷尊敬的员工:感谢您为公司所做出的贡献!公司经历了十年发展,即将迈入新的一个发展阶段,公司要发展、变革,就需直视所有矛盾,请您真实地填写公司存在的问题和您的看法,您的意见对公司的发展至关重要。填好后请您于2月15日前投递公司分别设在库房、办公区的“总经理信箱”“意见箱”或直接发邮件至chady994@163.com。填写过程中,如有询问事项请直接致电企业文化部:86460645一、员工个人背景(仅用于统计目的)姓名(可保密)性别部门岗位项目工作年限来公司年限二、战略问题1、您认为公司有清晰的战略吗?A、有,但不清晰B、没有C、相信有,但我不知道D、摸着石头过河2、公司领导进行过远景描述吗?A、知道,但我不认同B、听说过,很模糊C、偶尔听说过D、从未听说3、您认为公司有一个明晰的战略规划和共同的远景对员工会起到什么作用?A、太有必要了,明确了公司和员工的发展方向,提高员工忠诚度B、有必要,激发士气C、无所谓,与我无关D、没必要,都是虚无缥缈的东西,不现实4、您认为公司的未来前景如何?A、会更好B、和以前差不多C、会变差D、说不清楚5、您认为公司目前明显的竞争优势是什么?A、人才优势B、管理优势C、文化优势D、成本优势E、没有优势F、其他________6、您认为公司风险可能来自哪些方面(请按重要性排列)A、市场开发不力,销路不畅B、领导班子不愿冒风险,持保守态度,不思进取C、员工的职业素养和专业水平D、公司的歪风邪气,正不压邪E、缺乏创新和开拓精神,陈旧的模式难以摆脱,新的思维难以培育F、决策缓慢,执行不力G、其他_________________排序:________________________________________________________7、您认为目前制约公司发展的主要因素是:A、缺乏大批骨干人才梯队B、员工未来预期不明确、激励不够、人心不稳C、公司长远目标不明确D、高层领导能力不够E、其他__________三、组织问题1、您认为公司的组织管理框架清晰、分工明确吗?A、很清晰B、清晰,分工不明确C、分工明确,但执行不力D、不知道什么是组织管理框架2、向直接上级请示工作时,上级是否经常对您说“需要向我的上级请示”才能给予答第2页共7页第1页共7页编号:时间:2021年x月x日书山有路勤为径,学海无涯苦作舟页码:第2页共7页复?A、经常B、一般C、偶尔D、说不清-3、您是否在本部门人员调配、工作分配、考评/晋升、奖惩方面还需要更大的权力(管理人员回答)?A、需要B、已经足够了C、权力过大D、无所谓4、在与您相关的工作中,是否能充分行使建议权?A、经常B、一般C、偶尔D、说不清5、您认为公司的管理制度是否能够严格执行?A、是B、基本上是C、不是D、不知道(注明原因)6、公司职能部门(如财务部、人力部、行政部)是否能很好地服务于您所在的部门?A、非常好B、一般C、不好D、很不好7、公司在日常管理中,上下级间的指令和汇报是否存在越级现象?A、非常普遍B、有时有C、几乎没有D、至少我没发现8、您的上司能准确、及时传达公司的政策和上级的指令吗?A、能正确、迅速B、能正确传达,但迟缓C、经常出现偏差D、不正确也不及时9、公司内部处理日常事务是否有序?A、非常有序B、一般C、混乱D、一塌糊涂10、在您工作需要相关部门协助时,相关部门配合状况:A、很好B、比较好C、不好C、很差劲,比如_________________部门经常难以配合。11、在需要相关部门合作的事务中,您认为各部门间的责任界定:A、非常明确B、比较明确C、不明确D、非常不明确12、在碰到需要与相关部门协调的事务时,您通常会:A、直接与其他部门具体负责的人员协调B、直接与其他部门的领导协调C、向自己的上级反映D、其他__________________13、是否经常出现多个领导向您分派任务的情况?A、经常B、有时C、偶尔D、没有14、您认为制定的工作计划有用吗?A、非常有用B、比较有用C、不太有用D、基本没用E、未制定过计划如果您回答C或D,您认为是什么原因?A、走形式B、不切实际C、执行不力D、计划赶不上变化15、直接上级是否对工作提出了明确的要求?A、非常明确B、比较明确C、不明确D、很模糊...

1、当您付费下载文档后,您只拥有了使用权限,并不意味着购买了版权,文档只能用于自身使用,不得用于其他商业用途(如 [转卖]进行直接盈利或[编辑后售卖]进行间接盈利)。
2、本站所有内容均由合作方或网友上传,本站不对文档的完整性、权威性及其观点立场正确性做任何保证或承诺!文档内容仅供研究参考,付费前请自行鉴别。
3、如文档内容存在违规,或者侵犯商业秘密、侵犯著作权等,请点击“违规举报”。

碎片内容

[和锐方略]员工满意度调查问卷

确认删除?
VIP
微信客服
  • 扫码咨询
会员Q群
  • 会员专属群点击这里加入QQ群
客服邮箱
回到顶部