电脑桌面
添加小米粒文库到电脑桌面
安装后可以在桌面快捷访问

蔬菜配送的合同VIP免费

蔬菜配送的合同_第1页
1/4
蔬菜配送的合同_第2页
2/4
蔬菜配送的合同_第3页
3/4
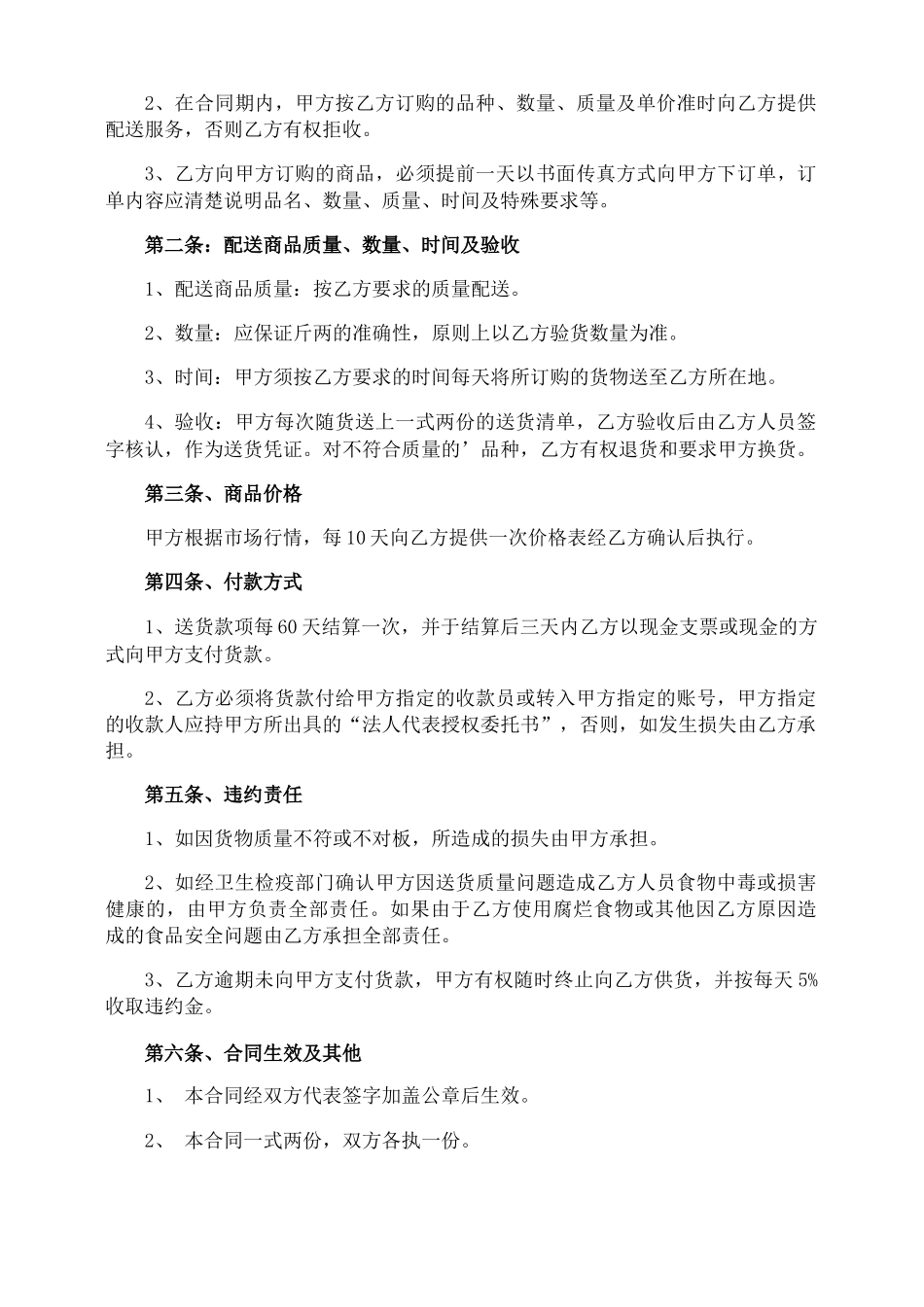
蔬菜配送的合同蔬菜配送的合同范本蔬菜配送的合同范本篇一:甲方:乙方:甲、乙双方本着友好协商,甲方把该厂所需的食材交由乙方供应配送;为确保双方权益,特拟下条款:一、配送范围1、甲方食堂所需的食材由乙方供应,乙方负责送货上门,于每天早上8:30前送到甲方食堂。超出约定时间30分钟,则将扣除当日货款10%违约处罚。2、甲方有需临时加送菜品(提前3小时通知乙方),乙方必须无条件按时送达(每月4次为限)3、甲方每星期有两天早餐需濑粉与河粉,乙方须在当天早上6:00前送到甲方食堂。4、若有特殊情况,需提前通知甲方。在通知甲方后,乙方配送到达时间不得超过约定时间1小时;如乙方在规定时间内没有配送到,给甲方带来一切经济后果将由乙方承担。二、报价方式1、乙方每周报价一次菜价,以双方协商经甲方同意签字生效。三、订货方式1、甲方每天在当天送菜到达后,把第二天所需的蔬菜、肉类、食材等的数量清单交给乙方配送人员带回。2、妥善保管好乙方供货的器具(菜筐、油桶、豆腐板等),如有损坏或缺少,甲方需照价赔偿。四、数量确定1、供货数量确保准确,数量以甲方验收数量为准。2、乙方每次随货的送货清单,经甲方指定人员验货后签字确定,甲乙双方各执一份,以此作为结算时的数量依据。五、结账方式1、货款每月结算一次,每月1日对账;对账后乙方给甲方开具上月所购货款发票,甲方在15日内一次性转账给乙方。六、质量保证1、乙方配送的蔬菜、肉类、食材必须符合国家卫生标准,并且保证质量,不得有腐烂、变质物品。2、凡属于质量问题必须包退包换,退补货品需在1小时内补给,不能影响甲方正常供餐。3、若因乙方配送食品、食材导致甲方出现食物事故时,经卫生防疫站检验,证明确属于乙方造成的,乙方必须承担经济与法律上的全部责任。七、协议期限1、本协议一式两份,甲、乙双方各持一份。暂定年月日至年月日止,试用期一星期,甲方如基本满意一星期后此协议自然生效,协议期满后双方再协商是否继续或终止。2、甲、乙双方如有乙方需提前解约,需提前15天书面通知。本协议若有未尽事宜,双方本着友好合作的精神协商解决。甲方代表(签名)乙方代表(签名)单位(盖章)单位(签名)蔬菜配送的合同范本篇二:配送方(甲方):订购方(乙方):甲、乙双方本着公正、诚信、互惠互利、友好合作的原则,就由甲方负责向乙方提供蔬菜配送服务事宜,为保证双方的权益,特订立本合同。第一条:配送服务期限及内容1、自年月日起至年月日止,届期如需继续合作另行订立合同。2、在合同期内,甲方按乙方订购的品种、数量、质量及单价准时向乙方提供配送服务,否则乙方有权拒收。3、乙方向甲方订购的商品,必须提前一天以书面传真方式向甲方下订单,订单内容应清楚说明品名、数量、质量、时间及特殊要求等。第二条:配送商品质量、数量、时间及验收1、配送商品质量:按乙方要求的质量配送。2、数量:应保证斤两的准确性,原则上以乙方验货数量为准。3、时间:甲方须按乙方要求的时间每天将所订购的货物送至乙方所在地。4、验收:甲方每次随货送上一式两份的送货清单,乙方验收后由乙方人员签字核认,作为送货凭证。对不符合质量的’品种,乙方有权退货和要求甲方换货。第三条、商品价格甲方根据市场行情,每10天向乙方提供一次价格表经乙方确认后执行。第四条、付款方式1、送货款项每60天结算一次,并于结算后三天内乙方以现金支票或现金的方式向甲方支付货款。2、乙方必须将货款付给甲方指定的收款员或转入甲方指定的账号,甲方指定的收款人应持甲方所出具的“法人代表授权委托书”,否则,如发生损失由乙方承担。第五条、违约责任1、如因货物质量不符或不对板,所造成的损失由甲方承担。2、如经卫生检疫部门确认甲方因送货质量问题造成乙方人员食物中毒或损害健康的,由甲方负责全部责任。如果由于乙方使用腐烂食物或其他因乙方原因造成的食品安全问题由乙方承担全部责任。3、乙方逾期未向甲方支付货款,甲方有权随时终止向乙方供货,并按每天5%收取违约金。第六条、合同生效及其他1、本合同经双方代表签字加盖公章后生效。2、本合同一式两份,双方各执一份。3、经双方签字核认的...

1、当您付费下载文档后,您只拥有了使用权限,并不意味着购买了版权,文档只能用于自身使用,不得用于其他商业用途(如 [转卖]进行直接盈利或[编辑后售卖]进行间接盈利)。
2、本站所有内容均由合作方或网友上传,本站不对文档的完整性、权威性及其观点立场正确性做任何保证或承诺!文档内容仅供研究参考,付费前请自行鉴别。
3、如文档内容存在违规,或者侵犯商业秘密、侵犯著作权等,请点击“违规举报”。

碎片内容

蔬菜配送的合同

您可能关注的文档

确认删除?
VIP
微信客服
  • 扫码咨询
会员Q群
  • 会员专属群点击这里加入QQ群
客服邮箱
回到顶部