电脑桌面
添加小米粒文库到电脑桌面
安装后可以在桌面快捷访问

企业流程重组中技术VIP免费

企业流程重组中技术_第1页
1/40
企业流程重组中技术_第2页
2/40
企业流程重组中技术_第3页
3/40
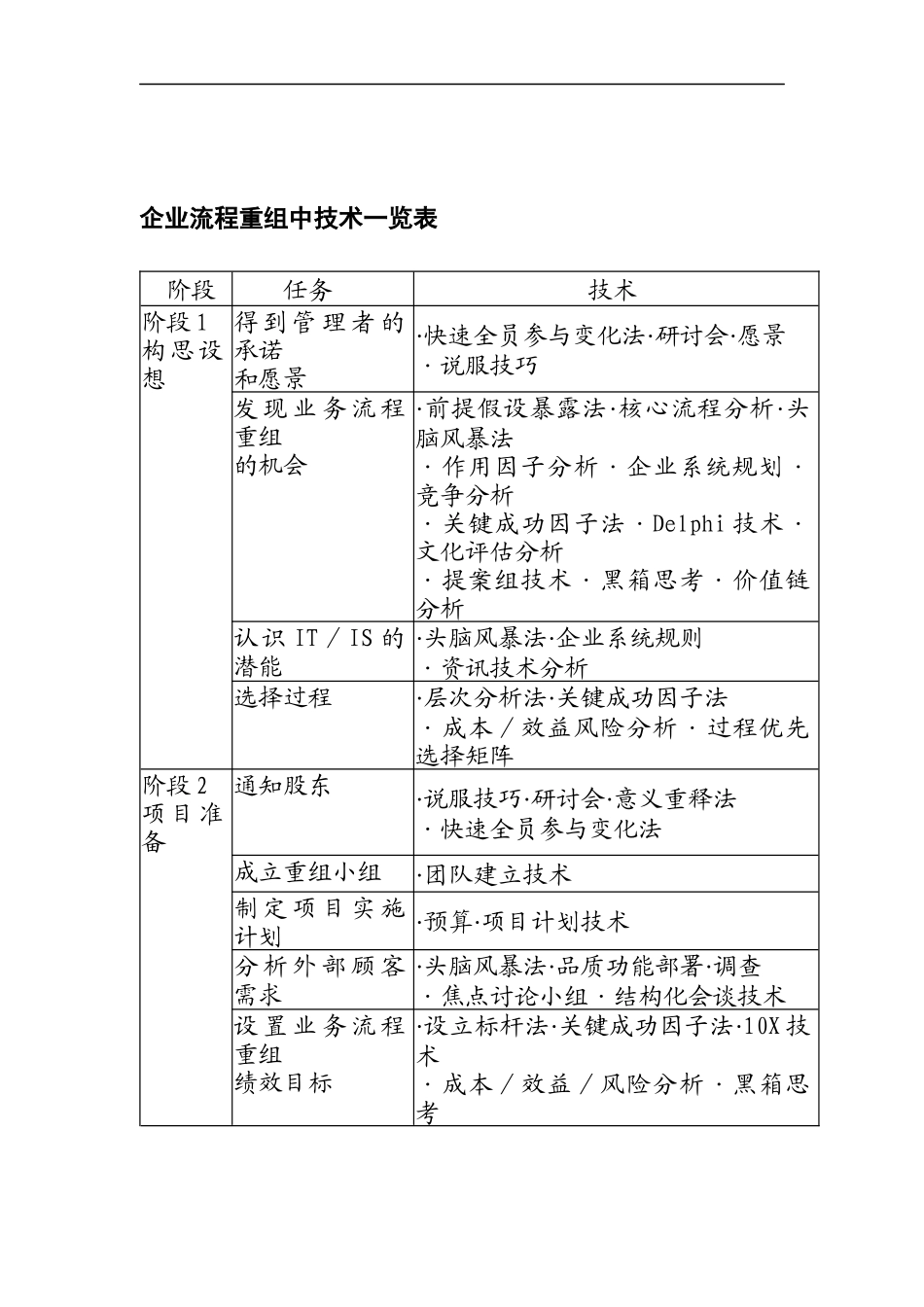
企业流程重组中技术一览表阶段任务技术阶段1构思设想得到管理者的承诺和愿景·快速全员参与变化法·研讨会·愿景·说服技巧发现业务流程重组的机会·前提假设暴露法·核心流程分析·头脑风暴法·作用因子分析·企业系统规划·竞争分析·关键成功因子法·Delphi技术·文化评估分析·提案组技术·黑箱思考·价值链分析认识IT/IS的潜能·头脑风暴法·企业系统规则·资讯技术分析选择过程·层次分析法·关键成功因子法·成本/效益风险分析·过程优先选择矩阵阶段2项目准备通知股东·说服技巧·研讨会·意义重释法·快速全员参与变化法成立重组小组·团队建立技术制定项目实施计划·预算·项目计划技术分析外部顾客需求·头脑风暴法·品质功能部署·调查·焦点讨论小组·结构化会谈技术设置业务流程重组绩效目标·设立标杆法·关键成功因子法·10X技术·成本/效益/风险分析·黑箱思考阶段3分析诊断描述现有过程·基于活动的成本分析·DFD·过程流图·计算机辅助软件工程·IDEFO,3·资讯控制网·层次化着色Petri网·岗位分析·时间动作研究·语言交互建模,调查·结构化会谈技术·员工小组态度观念评估,作用活动图分析现有过程·基于活动的成本分析·鱼骨图·Pareto曲线图·层次化着色Petri网·头脑风暴法·因果图·品质功能部署·IDEFO,3·统计过程控制·计算机辅助软件工程·价值分析·资讯控制网阶段4过程设计分析并定义新流程的初步方案·层次化着色Petri网·头脑风暴法·因果图·计算机辅助软件工程·岗位设计,作用因子分析·社会技术系统设计·IDEFO,3·软系统方法·语言交互建模·IDEF2·联姻图·前提假设暴露法·模拟·作用活动图·成本/效益/风险分析·黑箱思考·Delphi技术·快速全员参与变化法·愿景,工作流设计·提案组技术·DED·过程流图建立新流程的原型和设计方案·基于活动的成本分析,DFD·角色扮演·层次化着色Petri网·IDEFO,2,3·模拟·过程流图设计人力资源·快速全员参与变化法·黑箱思考·软系统方法·社会技术系统设计·岗位分析·资讯控制网·语言交互建模·岗位设计·头脑风暴法·基于团队的组织设计·技能储备分析·员工和小组态度观念评估·关键事件技术资讯系统的分析和设计·计算机辅助软件工程·资讯工程·软件再工程·语言交互建模·DFD·数据库设·资讯系统原型法·IDEF11X,4,5,6·JAD·信息系统流程技术·工作流设计阶段5过程实施重组组织结构及其运行机制·前提假设暴露法·头脑风暴法·作用因子分析·社会技术系统设计·意义重释·团队建立技术·基于团队的组织设计·角色扮演·技能储备分析资讯系统的实施·系统测试技术培训员工;·行为建模训练法·角色扮演法·基于引导的培训法·探索性培训方法新旧过程切换·转变技术阶段6持续发展评估过程的绩效·基于活动的成本分析·审计·焦点讨论小组·时间动作研究·调查·鱼骨分析·统计过程控制·价值分析·结构化会谈技术·品质功能部署·Pareto,曲线图·员工和小组态度观念评估转向连续改善活动·全面品质管理●愿景英文(V1S10n),指组织中共同愿望的景象,共同的理想与目标。是对未来景象的全面而且清晰的设想与描绘,包括企业价值、流程、组织价构、信息技术、岗位职责和企业环境等。建立愿景的注意要点或步骤:1、建立良好的团队(Castyourteam)2、定义项目范围和目标(Projectscopeandobjectives)3、学习更广博的知识,超越以往所知,从以往不了解的领域中获得改进的思路。(Buildprofoundknowledge)4、站在未来,以未来为起点,反观现在,突破原本的思维模式,进行逆向思维。(standinthefuture)5、建立以企业战略方针为导向的愿景、●头脑风暴法头脑风暴法(Brainstorming),从20世纪到50年代开始流行。常用在决策的早期阶段,以解决组织中的新问题或重大问题。头脑风暴法是通过讨论会,产生新的想法与建议它一般只产生方案,而不进行决策。脑力激荡法的具体操作如下:1、召集有关人员参加的人员可以是同一行业的专家,也可以是不同行业的人员,甚至可以是毫不相关的人员。人数在7—10人之间为好。2、选择一个合格的召集人士持头脑风暴法的召集人应该具备下列条件:(1)了解召集的目...

1、当您付费下载文档后,您只拥有了使用权限,并不意味着购买了版权,文档只能用于自身使用,不得用于其他商业用途(如 [转卖]进行直接盈利或[编辑后售卖]进行间接盈利)。
2、本站所有内容均由合作方或网友上传,本站不对文档的完整性、权威性及其观点立场正确性做任何保证或承诺!文档内容仅供研究参考,付费前请自行鉴别。
3、如文档内容存在违规,或者侵犯商业秘密、侵犯著作权等,请点击“违规举报”。

碎片内容

企业流程重组中技术

中小学教育精品资料+ 关注
实名认证
内容提供者

中小学教育资料,优质文档创作者

确认删除?
VIP
微信客服
  • 扫码咨询
会员Q群
  • 会员专属群点击这里加入QQ群
客服邮箱
回到顶部