电脑桌面
添加小米粒文库到电脑桌面
安装后可以在桌面快捷访问

健力宝深度覆盖分销管理手册VIP免费

健力宝深度覆盖分销管理手册_第1页
1/23
健力宝深度覆盖分销管理手册_第2页
2/23
健力宝深度覆盖分销管理手册_第3页
3/23
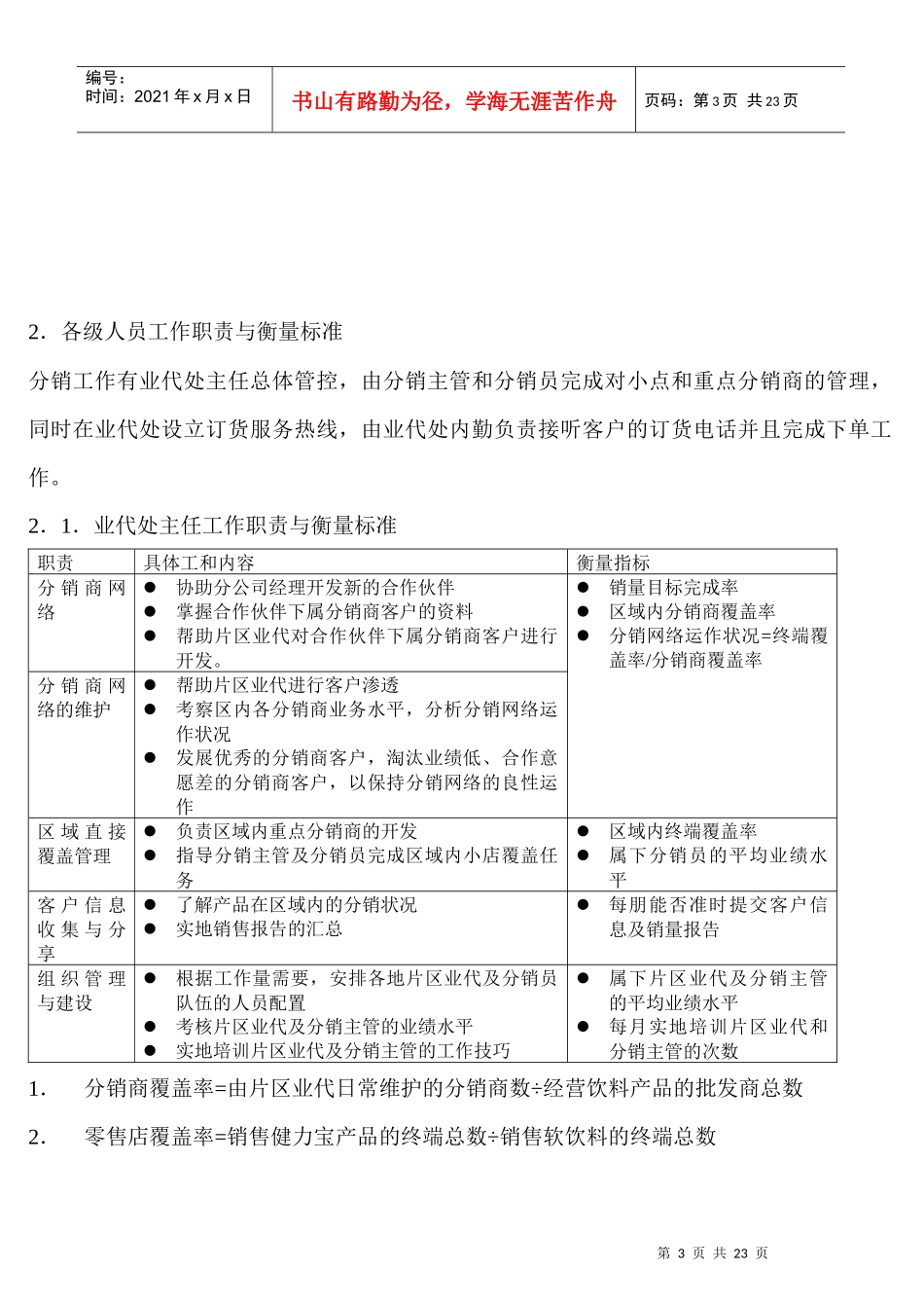
第1页共23页编号:时间:2021年x月x日书山有路勤为径,学海无涯苦作舟页码:第1页共23页健力宝深度覆盖分销团队操作手册目录1.直接覆盖小店的沾内生动化标准2.各级人员工作职责与衡量标准2.1.业代处主任工作职责与衡量标准2.2.分销主管工作职责与衡量标准2.3.分销员工作职责与衡量标准2.4.业代处内勤(电话销售专员)工作职责与衡量标准3.深度覆盖总流程式4.CSF管理流程4.1.CSF预算流程4.2.合作伙伴费用报销流程5.分销主管及分销员队伍主要工作流程5.1.深度覆盖规划流程5.2.重点分销商管理流程5.3.分销员招聘流程5.4.日常覆盖计划流程5.5.分销员每日工作流程5.6.电话销售流程第2页共23页第1页共23页编号:时间:2021年x月x日书山有路勤为径,学海无涯苦作舟页码:第2页共23页5.7.重点分销商向小店送货流程5.8.合作伙伴向重点分销商送货流程5.9.分销员考核流程5.10.分销员工资发放流程1.直接覆盖小店的店内生动化标准a)货架陈列标准1、店内、外正确使用POP2、保持健力宝产品的外观整洁、完整,剔除不良品3、维持陈列面积在前三名4、所有产品中文商标统一朝外5、货架上,同品牌、同口味的产品垂直陈列6、所有产品应集中陈列7、促销商品的突出陈列8、按先进先出原则,货龄期较长的产品陈列于前排9、如果店内有公司的专有展示架,要按标准陈列10、把冰箱盖上的健力宝产品摆在靠外的一侧,把冰箱内的产品拿到上层第3页共23页第2页共23页编号:时间:2021年x月x日书山有路勤为径,学海无涯苦作舟页码:第3页共23页2.各级人员工作职责与衡量标准分销工作有业代处主任总体管控,由分销主管和分销员完成对小点和重点分销商的管理,同时在业代处设立订货服务热线,由业代处内勤负责接听客户的订货电话并且完成下单工作。2.1.业代处主任工作职责与衡量标准职责具体工和内容衡量指标分销商网络协助分公司经理开发新的合作伙伴掌握合作伙伴下属分销商客户的资料帮助片区业代对合作伙伴下属分销商客户进行开发。销量目标完成率区域内分销商覆盖率分销网络运作状况=终端覆盖率/分销商覆盖率分销商网络的维护帮助片区业代进行客户渗透考察区内各分销商业务水平,分析分销网络运作状况发展优秀的分销商客户,淘汰业绩低、合作意愿差的分销商客户,以保持分销网络的良性运作区域直接覆盖管理负责区域内重点分销商的开发指导分销主管及分销员完成区域内小店覆盖任务区域内终端覆盖率属下分销员的平均业绩水平客户信息收集与分享了解产品在区域内的分销状况实地销售报告的汇总每朋能否准时提交客户信息及销量报告组织管理与建设根据工作量需要,安排各地片区业代及分销员队伍的人员配置考核片区业代及分销主管的业绩水平实地培训片区业代及分销主管的工作技巧属下片区业代及分销主管的平均业绩水平每月实地培训片区业代和分销主管的次数1.分销商覆盖率=由片区业代日常维护的分销商数÷经营饮料产品的批发商总数2.零售店覆盖率=销售健力宝产品的终端总数÷销售软饮料的终端总数第4页共23页第3页共23页编号:时间:2021年x月x日书山有路勤为径,学海无涯苦作舟页码:第4页共23页2.2.分销主管工作职责与衡量标准职责具体工作内容衡量指标计划与销售制订分销员的工作目标帮助分销员完成销量、分销、生动化等目标执行定期的检查实地销售报告的汇总销量目标完成率区域内产品平均分销率重点分销商管理客户渗透,发展良好客户关系管理重点分销商库存,保证对重点小店的供货监控重点分销商对重点小店的客户服务水平每月抽查小店数量统计、计算分销员完成情况准确率组织管理与建设根据区域情况确定分销员队伍人员配置招聘与组建分销员队伍分配分销员的工作抽查考核分销员的业绩水平实地培训分销员的销售技巧属下分销员的平均业绩水平每月实地培训分销员的次数1.分销商覆盖率=由片区业代日常维护的分销商数÷经营饮料产品的批发商总数2.零售店覆盖率=销售健力宝产品的终端总数÷销售软饮料的终端总数2.3.分销员工作职责与衡量标准总体工作目标:分销员负责卖进分销、助销、促销等到所覆盖定户以达到相应的零售标准及销量...

1、当您付费下载文档后,您只拥有了使用权限,并不意味着购买了版权,文档只能用于自身使用,不得用于其他商业用途(如 [转卖]进行直接盈利或[编辑后售卖]进行间接盈利)。
2、本站所有内容均由合作方或网友上传,本站不对文档的完整性、权威性及其观点立场正确性做任何保证或承诺!文档内容仅供研究参考,付费前请自行鉴别。
3、如文档内容存在违规,或者侵犯商业秘密、侵犯著作权等,请点击“违规举报”。

碎片内容

健力宝深度覆盖分销管理手册

您可能关注的文档

确认删除?
VIP
微信客服
  • 扫码咨询
会员Q群
  • 会员专属群点击这里加入QQ群
客服邮箱
回到顶部