电脑桌面
添加小米粒文库到电脑桌面
安装后可以在桌面快捷访问

公司治理集团资料库说明VIP免费

公司治理集团资料库说明_第1页
1/7
公司治理集团资料库说明_第2页
2/7
公司治理集团资料库说明_第3页
3/7
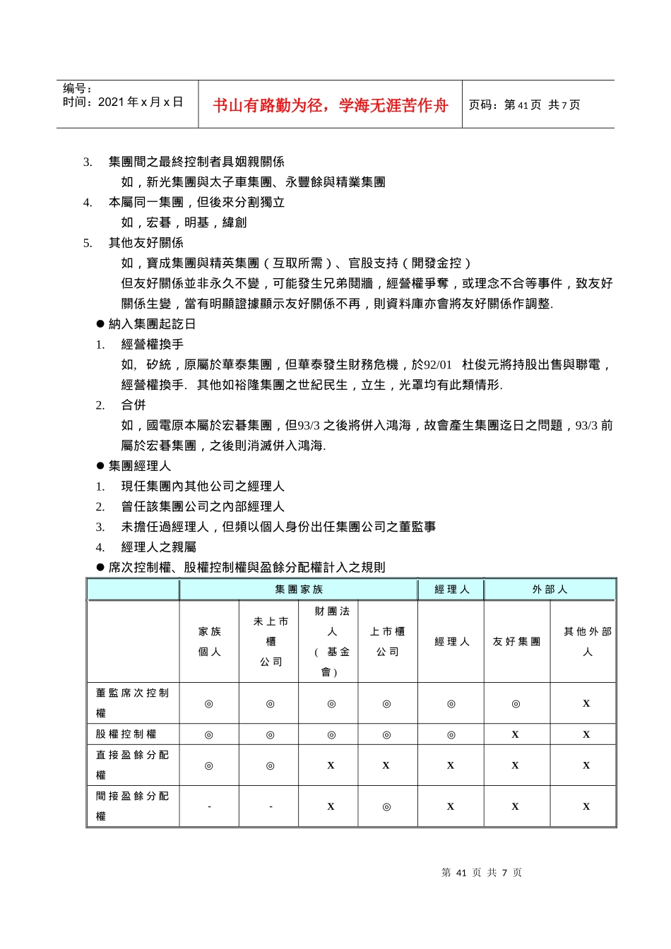
第39页共7页董監事控制持股、控制席次明細人事異動明細、員工統計董監酬勞明細財報重編、更換會計師明細公平對待股東財報透明度組織及人事穩定度持股及控制權偏離编号:时间:2021年x月x日书山有路勤为径,学海无涯苦作舟页码:第39页共7页公司治理集團資料庫說明一、資料及技術來源各上市上櫃及公開發行公司送交台灣證券交易所及櫃檯買賣中心的各類申報表、財務報表、公開說明書、及股東會年報及各項公告資訊本資料庫之理論及技術由政大許崇源教授及林宛瑩副教授提供。二、資料範圍自1996年12月起三、資料庫架構及限制1、部分公司董監事及大股東持股之資訊揭露不足,可能導致直接持股率及盈餘分配率之低估,並造成相關偏離率之計算與實際情形不符之情形。2、將公開發行但未上市(櫃)公司對於集團公司之持股全部視為直接持股,未考慮其主要出資者是否為上市櫃公司,可能導致部分家族之直接持股率高估,進而影響相關偏離率之計算。3、本資料庫係由數個資料庫組成,包含一主表、及數個公司明細資料表。(詳圖一)四、資料頻率月資料有關親屬及大股東資料則依年報、及公開說明書,每年至少校正一次。圖一、公司治理資料庫架構第40页共7页第39页共7页编号:时间:2021年x月x日书山有路勤为径,学海无涯苦作舟页码:第40页共7页五、基本用詞及規則說明最終控制者對公司決策具有最大影響力者,通常為公司之大股東,董事長,總經理或其家族及經營團隊.股份控制權又稱投票權,即最終控制者之直接持股率+間持股率,本資料庫係採LaPorta作法,以控制鏈最末端持股率為其間接持股盈餘分配權又稱現金流量請求權,最終控制者之直接持股率+Σ各控制鏈之間持股率乘積席次控制權董監事席次控制權/全部董監事席次偏離程度-股份盈餘偏離差=股份控制權-盈餘分配權;-盈餘股份偏離比=盈餘分配權/股份控制權;-股份盈餘偏離倍數=股份控制權/盈餘分配權;-席次盈餘偏離差=席次控制權-盈餘分配權;-盈餘席次偏離比=盈餘分配權/席次控制權;-席次盈餘偏離倍數=席次控制權/盈餘分配權;-席次股份偏離差=席次控制權-股份控制權;-控制權差異倍數=股份控制權/席次控制權。集團定義規則主要股東多為同一家族成員(主要股東係指前10大股東或持股超過5%以上之股東)董監事之組成三分之一以上相同主要經營階層相同,董事長或總經理相同具有控制或從屬關係,持股超過10%,或不足10%但具有實質控制力具有相互投資關係友好集團係指關係友好之集團,當董事會之成員隸屬於不同集團時,但因具友好關係,於行使公司之經營及表決權,會互相支持.歸納為下列幾種型態,1.公司係由三五好友合夥創立,但後來又各自獨立,不同集團如,太電,華新麗華2.集團間之最終控制者具血源關係如,中信集團與台泥集團、霖園與富邦集團、鴻海集團與正崴集團等第41页共7页第40页共7页编号:时间:2021年x月x日书山有路勤为径,学海无涯苦作舟页码:第41页共7页3.集團間之最終控制者具姻親關係如,新光集團與太子車集團、永豐餘與精業集團4.本屬同一集團,但後來分割獨立如,宏碁,明基,緯創5.其他友好關係如,寶成集團與精英集團(互取所需)、官股支持(開發金控)但友好關係並非永久不變,可能發生兄弟鬩牆,經營權爭奪,或理念不合等事件,致友好關係生變,當有明顯證據顯示友好關係不再,則資料庫亦會將友好關係作調整.納入集團起訖日1.經營權換手如,矽統,原屬於華泰集團,但華泰發生財務危機,於92/01杜俊元將持股出售與聯電,經營權換手.其他如裕隆集團之世紀民生,立生,光罩均有此類情形.2.合併如,國電原本屬於宏碁集團,但93/3之後將併入鴻海,故會產生集團迄日之問題,93/3前屬於宏碁集團,之後則消滅併入鴻海.集團經理人1.現任集團內其他公司之經理人2.曾任該集團公司之內部經理人3.未擔任過經理人,但頻以個人身份出任集團公司之董監事4.經理人之親屬席次控制權、股權控制權與盈餘分配權計入之規則集團家族經理人外部人家族個人未上市櫃公司財團法人(基金會)上市櫃公司經理人友好集團其他外部人董監席次控制權◎◎◎◎◎◎X股權控制權◎◎◎◎◎XX直接盈餘分配權◎◎XXXXX間接盈餘分配權--X◎XXX...

1、当您付费下载文档后,您只拥有了使用权限,并不意味着购买了版权,文档只能用于自身使用,不得用于其他商业用途(如 [转卖]进行直接盈利或[编辑后售卖]进行间接盈利)。
2、本站所有内容均由合作方或网友上传,本站不对文档的完整性、权威性及其观点立场正确性做任何保证或承诺!文档内容仅供研究参考,付费前请自行鉴别。
3、如文档内容存在违规,或者侵犯商业秘密、侵犯著作权等,请点击“违规举报”。

碎片内容

公司治理集团资料库说明

精品中小学文档+ 关注
实名认证
内容提供者

精品资料,值得下载

确认删除?
VIP
微信客服
  • 扫码咨询
会员Q群
  • 会员专属群点击这里加入QQ群
客服邮箱
回到顶部