电脑桌面
添加小米粒文库到电脑桌面
安装后可以在桌面快捷访问

六、公司文书制作制度(1)VIP免费

六、公司文书制作制度(1)_第1页
1/3
六、公司文书制作制度(1)_第2页
2/3
六、公司文书制作制度(1)_第3页
3/3
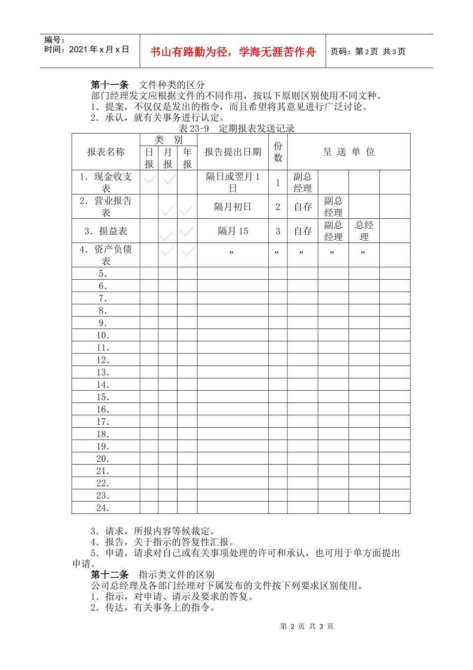
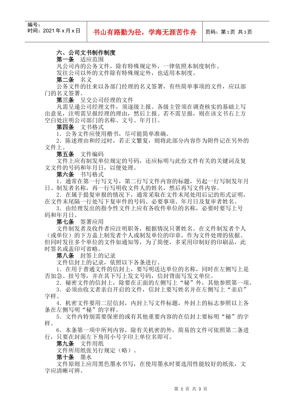
第1页共3页编号:时间:2021年x月x日书山有路勤为径,学海无涯苦作舟页码:第1页共3页六、公司文书制作制度第一条适应范围凡公司内的公务文件,除有特殊规定外,一律依照本制度制作。发往公司以外的文件除有特殊规定外,也适用本制度。第二条名义公务文件的往来以各部门经理的名义签署,有些简单事项的文件,应以部门的名义签署。第三条呈交公司经理的文件凡需呈递公司经理文件,须逐级上报。各级主管须在调查核实的基础上写出意见,注明需呈报经理的理由,然后上报。若不需呈报,则在该文书右上方空白处注明公司部门的名称、文号、年月日。第四条文书格式1.公务文件应使用楷书,尽可能简单准确。2.陈述理由和经过时,若正文繁复,则将此部分内容作为附件记在另外的文件上。第五条文件编码文件上应有制发单位规定的号码,还应标明与此份文件有关的关键词及复文文件的号码和年月日,以便处理。第六条书写格式1.通常在第一行写文号,第二行写文件内容的标题,另起一行写制发年月日、制发者名称,再一行写明收文件人的姓名,然后再写文件内容。2.在属于提复审报的情况下,通常采取在文件末尾处用后记的形式证明,在文件末尾隔一行处写下复审件的号码、必要事项、年月日及复审者姓名。3.由经理发出的指令性文件上应有各收件单位的名称,必要时要写上号码和年月日。第七条签署应用文件制发者及收件者应注明职务,根据情况只署姓名。在文件制发者个人(或单位)的下方盖上制发者个人或制发单位的印章,作为文件处理的依据。但同时发往多个单位的文件如通知等,为了简便,多采用印制好的印刷品,此时签名或盖印可省略。第八条封签上的记录文件信封上的记录,依照以下各条进行。1.在用于普通文件的信封上,要写明送达单位的名称,同时在左侧写上是否加急、挂号等,并在其下写上发文号码,信封背面写发文单位。2.秘密文件的信封上,除要在正面的左侧写上“秘”外,其他参照第一项。3.必须由收文者亲自开启的文件,信封上要写姓名并在左侧写上“亲启”字样。4.机密文件要用二层信封,内封上写文件标题,外封上的标志参照以上各条在左侧写明“秘”的字样。5.文件内特别需要保密的或有其他重要内容的在信封上要标明“秘”的字样。6.本条第一项中所列内容,除有关机密的外,简易的文件可依照第二条进行,只要在封面左下角用小号字印上单位名即可。第九条文件用纸文件所用纸张另行规定(略)。第十条墨水文件原则上应用黑色墨水书写,在使用墨水时要选用性能较好的纸张,文字应清晰可辨。第2页共3页第1页共3页编号:时间:2021年x月x日书山有路勤为径,学海无涯苦作舟页码:第2页共3页第十一条文件种类的区分部门经理发文应根据文件的不同作用,按以下原则区别使用不同文种。1.提案,不仅仅是发出的指令,而且希望将其意见进行广泛讨论。2.承认,就有关事务进行认定。表23-9定期报表发送记录报表名称类别报告提出日期份数呈送单位日报月报年报1.现金收支表隔日或翌月1日1副总经理2.营业报告表隔月初日2自存副总经理3.损益表隔月153自存副总经理总经理4.资产负债表”””””5.6.7.8.9.10.11.12.13.14.15.16.17.18.19.20.21.22.23.24.3.请求,所报内容等候裁定。4.报告,关于指示的答复性汇报。5.申请,请求对自己或有关事项处理的许可和承认,也可用于单方面提出申请。第十二条指示类文件的区别公司总经理及各部门经理对下属发布的文件按下列要求区别使用。1.指示,对申请、请示及要求的答复。2.传达,有关事务上的指令。第3页共3页第2页共3页编号:时间:2021年x月x日书山有路勤为径,学海无涯苦作舟页码:第3页共3页第十三条电文依靠电信传达的文件,要求特别简明,避免使用容易误解的文字,并省略敬语以使电文简短。电报通常在结尾处注明发电单位的代号。重要的电信文书,在发出电报的同时,还应将有关材料以书写或印刷的方式送交发件人。第十四条本制度自颁布之日起实施。

1、当您付费下载文档后,您只拥有了使用权限,并不意味着购买了版权,文档只能用于自身使用,不得用于其他商业用途(如 [转卖]进行直接盈利或[编辑后售卖]进行间接盈利)。
2、本站所有内容均由合作方或网友上传,本站不对文档的完整性、权威性及其观点立场正确性做任何保证或承诺!文档内容仅供研究参考,付费前请自行鉴别。
3、如文档内容存在违规,或者侵犯商业秘密、侵犯著作权等,请点击“违规举报”。

碎片内容

六、公司文书制作制度(1)

确认删除?
VIP
微信客服
  • 扫码咨询
会员Q群
  • 会员专属群点击这里加入QQ群
客服邮箱
回到顶部