电脑桌面
添加小米粒文库到电脑桌面
安装后可以在桌面快捷访问

分公司管理办法VIP专享VIP免费

分公司管理办法_第1页
1/8
分公司管理办法_第2页
2/8
分公司管理办法_第3页
3/8
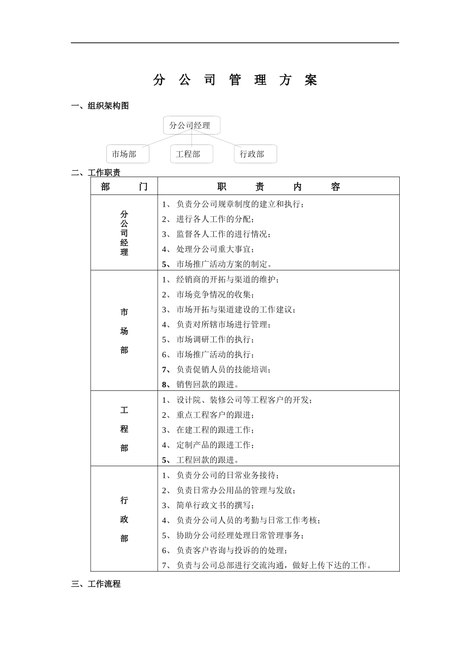
分公司管理方案一、组织架构图二、工作职责部门职责内容分公司经理1、负责分公司规章制度的建立和执行;2、进行各人工作的分配;3、监督各人工作的进行情况;4、处理分公司重大事宜;5、市场推广活动方案的制定。市场部1、经销商的开拓与渠道的维护;2、市场竞争情况的收集;3、市场开拓与渠道建设的工作建议;4、负责对所辖市场进行管理;5、市场调研工作的执行;6、市场推广活动的执行;7、负责促销人员的技能培训;8、销售回款的跟进。工程部1、设计院、装修公司等工程客户的开发;2、重点工程客户的跟进;3、在建工程的跟进工作;4、定制产品的跟进工作;5、工程回款的跟进。行政部1、负责分公司的日常业务接待;2、负责日常办公用品的管理与发放;3、简单行政文书的撰写;4、负责分公司人员的考勤与日常工作考核;5、协助分公司经理处理日常管理事务;6、负责客户咨询与投诉的的处理;7、负责与公司总部进行交流沟通,做好上传下达的工作。三、工作流程分公司经理市场部工程部行政部1、市场部:1)对未开发的市场:第一、进行市场调研,筛选并确定出有合作意向的经销商,同时对经销商的资信(资产情况和市场信誉情况)进行了解。第二、然后开始与经销商进行接触,向其阐明公司的经销政策,同时了解其合作的欲望度。第三、最后与认同公司市场操作模式的经销商确定合作关系。2)对已开发的市场:第一、对经销商的店面人员进行销售技巧的培训。第二、监督并跟进经销商的市场销售情况。第三、协调各经销商之间的关系,确保正常销售工作的进行。第四、执行公司下达的各项市场推广活动,并将反馈结果上报公司领导。2、工程部:1)对未开发的工程客户及相关的设计人员:第一、通过上门拜访或邮寄资料等方式向其介绍我公司产品和公司概况。第二、进行相应的公关活动,说服其认同我公司的产品。2)对已开发的工程客户及相关的设计人员:第一、定期拜访,并邀请其来参加公司的相关活动。第二、请他们对公司产品提出相应的建议,以便能更好地开发出适应他们需要的产品。四、工作规定1、市场部和工程部所有业务人员每天必须填写好《工作日记表》;2、行政部每日下午下班前三十分钟,应将当日有关人员考勤、客户咨询、客户投诉等事宜向分公司经理进行汇报,并将分公司经理对此类事宜的处理办法和建议传达至相关人员;3、分公司经理每日要对《工作日记表》进行审阅,并向业务人员了解工作进展情况,分析并整理出有效的市场机会,并针对市场机会,做出相应的工作跟进的安排。4、每日上午上班时间为7:30分,上午下班时间为12:00分;下午上班时间为13:30分,上午下班时间为17:30分;5、原则上每星期上班时间为六天,轮流休息一天;(开发期内一个月休息一天)五一、国庆节放假二天,其余节假日根据公司具体情况安排。五、薪资1、薪资构成:基本工资+电话补贴+绩效奖+奖金部门基本工资电话补贴绩效奖奖金市场部1100元200元300元当月销售回款X3%工程部1100元200元300元当月销售回款利润额X10%行政部800元100元200元年终由分公司经理根据分公司效益进行发放六、报销1、原则上招待费用不予报销(特殊情况需分公司经理同意可报销);2、城市间交通费用的报销:级别享受待遇一般人员硬卧及以下标准,轮船三等舱及以下标准分公司经理享受软卧标准,轮船二等舱标准3、如有其他费用需进行报销,须事前提出口头或书面的申请;在事后报销时,必须附上正式的书面申请报告,否则不予报销。七、相关表格:工作日记表、重点客户资料卡、设计人员资料卡、考勤表1、工作日记表:填写人:区域:客户工作进展填写日期2、重点客户资料卡:客户名称联系地址邮编联系电话传真Email客户情况说明:备注注:有关此客户所有资料,应附在此卡后面。3、设计人员资料卡:姓名性别联系电话Email情况说明:备注注:相关资料应附在此表后。4、上下班考勤表:人员上午下午日期5、外出考勤表:人员外出事由时间日期

1、当您付费下载文档后,您只拥有了使用权限,并不意味着购买了版权,文档只能用于自身使用,不得用于其他商业用途(如 [转卖]进行直接盈利或[编辑后售卖]进行间接盈利)。
2、本站所有内容均由合作方或网友上传,本站不对文档的完整性、权威性及其观点立场正确性做任何保证或承诺!文档内容仅供研究参考,付费前请自行鉴别。
3、如文档内容存在违规,或者侵犯商业秘密、侵犯著作权等,请点击“违规举报”。

碎片内容

分公司管理办法

确认删除?
VIP
微信客服
  • 扫码咨询
会员Q群
  • 会员专属群点击这里加入QQ群
客服邮箱
回到顶部