电脑桌面
添加小米粒文库到电脑桌面
安装后可以在桌面快捷访问

寺冈电子秤操作手册VIP免费

寺冈电子秤操作手册_第1页
1/8
寺冈电子秤操作手册_第2页
2/8
寺冈电子秤操作手册_第3页
3/8
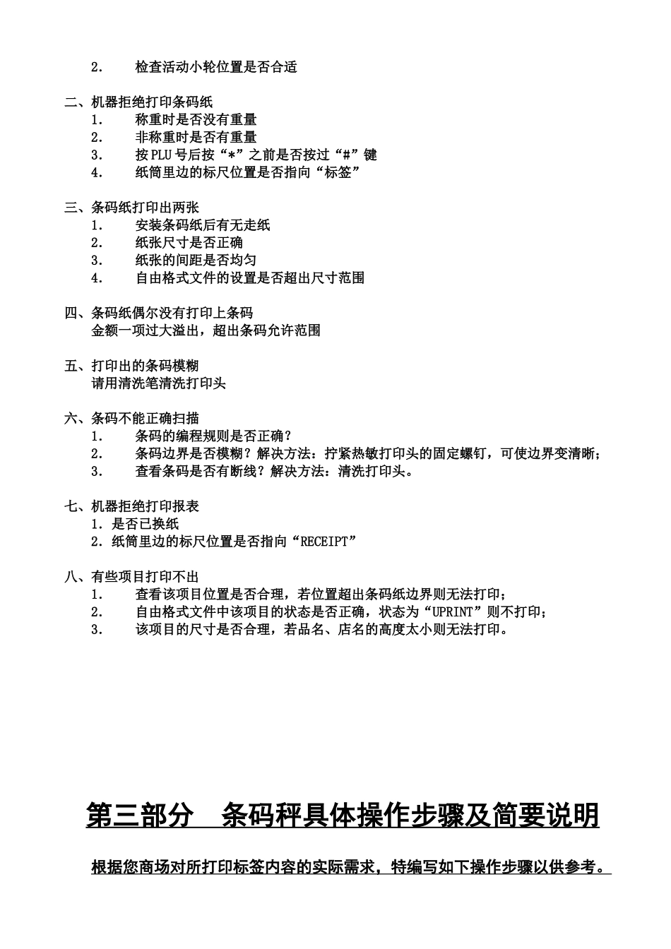
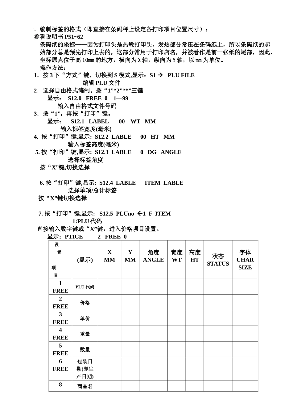
第一部分条码秤的操作要点一、面板结构1.面板左边为预置键,共56项;一些预置键同时作为报表打印控制键,可自由选择按月、日、期,按部门、店营、营业员、24小时等方式打印报表;2.面板右边为数字键和一些功能键。要点:1.在英文资料中,“C”键=清除键;“T”键=去皮键;2.“X”乘号键及“*”打印键在编程时常分别作为项目选择键及确认键;3.“走纸”为走纸键;4.“#”为项目存储键,在编程及PLU打印选择时有用;5.“-”键为倒退键,在编程时可按此键倒退前一个项目。二、条码纸的安装要点:1.条码纸和报表收据纸的安装方法相同,只是报表收据纸不安装在回收轴上,直接从分离器上穿到外面并压在打印头下,在装纸筒上的标尺要打向相应的位置;2.卡纸板有自锁的倒刺,安装及拆卸时要先转90度;3.装纸筒前边的活动小轮要调节到适当的位置,否则纸会走偏,或者卡纸;4.每次重装条码纸后,一定要按“走纸”键走纸。三、打印操作要点:1.条码打印时,先按PLU号,再按“#”键,然后按“*”键;2.计重项目打印时,必须有重量,零重时不会打印;3.计数项目打印时,必须为零重,否则不打印;4.计数项目的打印操作:PLU号----“#”----“X”----数量----“*”键;5.报表打印操作:“方式”键----置零键----预置键上选择打印方式----“*”键四、清洗打印头操作要点:1.关掉电源2.把打印头开关打开,取出纸盒3.用清洗笔头沾上清洗剂轻轻把打印头上的脏物擦洗掉第二部分常见故障处理一、条码纸易卡住1.检查卡纸板位置是否合适2.检查活动小轮位置是否合适二、机器拒绝打印条码纸1.称重时是否没有重量2.非称重时是否有重量3.按PLU号后按“*”之前是否按过“#”键4.纸筒里边的标尺位置是否指向“标签”三、条码纸打印出两张1.安装条码纸后有无走纸2.纸张尺寸是否正确3.纸张的间距是否均匀4.自由格式文件的设置是否超出尺寸范围四、条码纸偶尔没有打印上条码金额一项过大溢出,超出条码允许范围五、打印出的条码模糊请用清洗笔清洗打印头六、条码不能正确扫描1.条码的编程规则是否正确?2.条码边界是否模糊?解决方法:拧紧热敏打印头的固定螺钉,可使边界变清晰;3.查看条码是否有断线?解决方法:清洗打印头。七、机器拒绝打印报表1.是否已换纸2.纸筒里边的标尺位置是否指向“RECEIPT”八、有些项目打印不出1.查看该项目位置是否合理,若位置超出条码纸边界则无法打印;2.自由格式文件中该项目的状态是否正确,状态为“UPRINT”则不打印;3.该项目的尺寸是否合理,若品名、店名的高度太小则无法打印。第三部分条码秤具体操作步骤及简要说明根据您商场对所打印标签内容的实际需求,特编写如下操作步骤以供参考。一.编制标签的格式(即直接在条码秤上设定各打印项目位置尺寸):参看说明书P51~62条码纸的坐标——因为打印头是热敏打印头,发热部分常压在条码纸上,所以条码纸的起始部分总是预先打印上去的,这部分常用于打印店名,并被看作是前一张纸的尾部,因此,坐标原点位于高10mm的地方,横向为X轴,纵向为Y轴,以mm为单位。操作方法:1.按3下“方式”键,切换到S模式,显示:S1PLUFILE编辑PLU文件2.选择自由格式编制。按“1”“2”“*”三键显示:S12.0FREE01—99输入自由格式文件号码3.按“1”,再按“打印”键。显示:S12.1LABEL00WTMM输入标签宽度(毫米)4.按“打印”键,显示:S12.2LABLE00HTMM输入标签高度(毫米)5.按“打印”键,显示:S12.3LABLE0DGANGLE选择标签角度按“X”键,切换选择6.按“打印”键,显示:S12.4LABLEITEMLABLE选择单项/总计标签按“X”键切换选择7.按“打印”键,显示:S12.5PLUno1FITEM1:PLU代码直接输入数字键或“X”键,进入价格项目设置。显示:PTICE2FREE0设置项目(显示)XMMYMM角度ANGLE宽度WT高度HT状态STATUS字体CHARSIZE1FREEPLU代码2FREE价格3FREE单价4FREE重量5FREE数量6FREE包装日期(即生产日期)8商品名FREE12FREE条形码11FREE售出日期(即保质期)注:a.每个项目位置设定好后,按[*]确认,再按相应的数字键进行下一项目位置设定;b.格式编制完后,按“#”键存储,再按“方式”键2次回初始状态。四.编制/跳跃条目。(参照说...

1、当您付费下载文档后,您只拥有了使用权限,并不意味着购买了版权,文档只能用于自身使用,不得用于其他商业用途(如 [转卖]进行直接盈利或[编辑后售卖]进行间接盈利)。
2、本站所有内容均由合作方或网友上传,本站不对文档的完整性、权威性及其观点立场正确性做任何保证或承诺!文档内容仅供研究参考,付费前请自行鉴别。
3、如文档内容存在违规,或者侵犯商业秘密、侵犯著作权等,请点击“违规举报”。

碎片内容

寺冈电子秤操作手册

您可能关注的文档

确认删除?
VIP
微信客服
  • 扫码咨询
会员Q群
  • 会员专属群点击这里加入QQ群
客服邮箱
回到顶部