电脑桌面
添加小米粒文库到电脑桌面
安装后可以在桌面快捷访问

地源热泵中央空调工程施工组织设计VIP免费

地源热泵中央空调工程施工组织设计_第1页
1/37
地源热泵中央空调工程施工组织设计_第2页
2/37
地源热泵中央空调工程施工组织设计_第3页
3/37
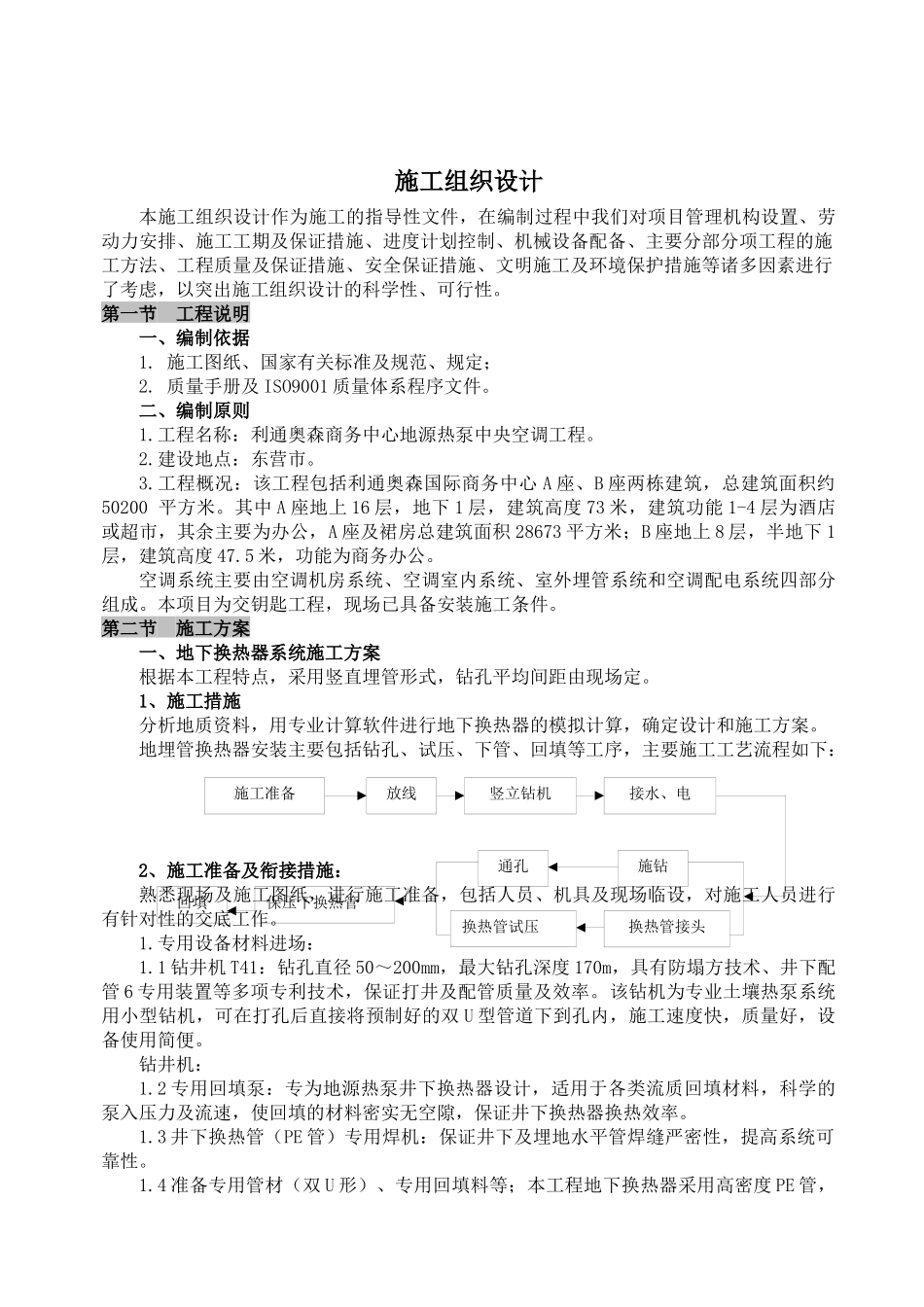
施工准备放线竖立钻机接水、电施钻换热管接头通孔换热管试压保压下换热管回填施工组织设计本施工组织设计作为施工的指导性文件,在编制过程中我们对项目管理机构设置、劳动力安排、施工工期及保证措施、进度计划控制、机械设备配备、主要分部分项工程的施工方法、工程质量及保证措施、安全保证措施、文明施工及环境保护措施等诸多因素进行了考虑,以突出施工组织设计的科学性、可行性。第一节工程说明一、编制依据1.施工图纸、国家有关标准及规范、规定;2.质量手册及ISO9001质量体系程序文件。二、编制原则1.工程名称:利通奥森商务中心地源热泵中央空调工程。2.建设地点:东营市。3.工程概况:该工程包括利通奥森国际商务中心A座、B座两栋建筑,总建筑面积约50200平方米。其中A座地上16层,地下1层,建筑高度73米,建筑功能1-4层为酒店或超市,其余主要为办公,A座及裙房总建筑面积28673平方米;B座地上8层,半地下1层,建筑高度47.5米,功能为商务办公。空调系统主要由空调机房系统、空调室内系统、室外埋管系统和空调配电系统四部分组成。本项目为交钥匙工程,现场已具备安装施工条件。第二节施工方案一、地下换热器系统施工方案根据本工程特点,采用竖直埋管形式,钻孔平均间距由现场定。1、施工措施分析地质资料,用专业计算软件进行地下换热器的模拟计算,确定设计和施工方案。地埋管换热器安装主要包括钻孔、试压、下管、回填等工序,主要施工工艺流程如下:2、施工准备及衔接措施:熟悉现场及施工图纸,进行施工准备,包括人员、机具及现场临设,对施工人员进行有针对性的交底工作。1.专用设备材料进场:1.1钻井机T41:钻孔直径50~200mm,最大钻孔深度170m,具有防塌方技术、井下配管6专用装置等多项专利技术,保证打井及配管质量及效率。该钻机为专业土壤热泵系统用小型钻机,可在打孔后直接将预制好的双U型管道下到孔内,施工速度快,质量好,设备使用简便。钻井机:1.2专用回填泵:专为地源热泵井下换热器设计,适用于各类流质回填材料,科学的泵入压力及流速,使回填的材料密实无空隙,保证井下换热器换热效率。1.3井下换热管(PE管)专用焊机:保证井下及埋地水平管焊缝严密性,提高系统可靠性。1.4准备专用管材(双U形)、专用回填料等;本工程地下换热器采用高密度PE管,回填泵回填管U型管U型管每口井采用双U形管布管方式。专用回填料,确保回填层传热系数接近土壤传热系数,并保证回填料的环保性,保证井下换热器的换热效率。2.放线参照现场建筑基准点和已有建筑物进行放线,按照施工图纸标定换热孔的位置,并根据现场基础桩基位置对钻孔进行适当调整,在每口井位置钉40*40mm木桩,以保证打孔位置准确。3.竖立钻机3.1以钻孔点定位塔架底盘,采用水平尺对底盘横向、纵向进行找平,水平度≤0.5mm/m;3.2底盘定位后,安装塔架竖杆,利用铅锤和直尺测量塔架的垂直度,保证塔架竖杆垂直;3.3安装钻机头、钻机提升装置和钻头充水(泥浆)等附属装置;3.4按要求挖好沉淀池及泥水沟,并使其畅通。3.5对钻机及附属装置接电、接水管,对每台设备进行点试,确定转向。3、钻孔3.1开钻前须确定转向无误,并重新校核塔架底盘,竖杆的水平和垂直度;3.2施钻过程中应按5米/小时的速度为宜,密切注意钻机及附属设备的运行情况,发现异常应及时处理,防止拉断钻杆和接头丝扣、跌落钻头等现象发生,并时刻注意地层地质变化,做好记录;3.3施钻过程中钻机长和操作手应定时对钻机及附属设备进行巡回检查,及时做好维护和保养工作,提高工作效率;3.4当孔钻到要求深度后,应对孔反复进行通孔,为下换热管创造顺利条件。4、下换热管4.1试压下换热管之前按设计要求进行水压试验。在试验压力下,稳压至少15min,稳压后压力降不大于3%,且无泄漏现象。将其密封保持有压状态,准备下管。4.2下管4.2.1为保证换热效果,防止支管间发生热回流现象,四根换热支管之间需保持距离,下管前采用分离定位管卡将四根换热管进行分离定位,分离定位管卡的间距为3米(如图所示);4.2.2下管采用下管机下管,速度要均匀,防止下管过程中损坏管道,如果遇有障碍和不顺畅现象,应及时查明原因,待做好处理后...

1、当您付费下载文档后,您只拥有了使用权限,并不意味着购买了版权,文档只能用于自身使用,不得用于其他商业用途(如 [转卖]进行直接盈利或[编辑后售卖]进行间接盈利)。
2、本站所有内容均由合作方或网友上传,本站不对文档的完整性、权威性及其观点立场正确性做任何保证或承诺!文档内容仅供研究参考,付费前请自行鉴别。
3、如文档内容存在违规,或者侵犯商业秘密、侵犯著作权等,请点击“违规举报”。

碎片内容

地源热泵中央空调工程施工组织设计

您可能关注的文档

确认删除?
VIP
微信客服
  • 扫码咨询
会员Q群
  • 会员专属群点击这里加入QQ群
客服邮箱
回到顶部