电脑桌面
添加小米粒文库到电脑桌面
安装后可以在桌面快捷访问

华润万佳超市dm促销管理流程VIP免费

华润万佳超市dm促销管理流程_第1页
1/5
华润万佳超市dm促销管理流程_第2页
2/5
华润万佳超市dm促销管理流程_第3页
3/5
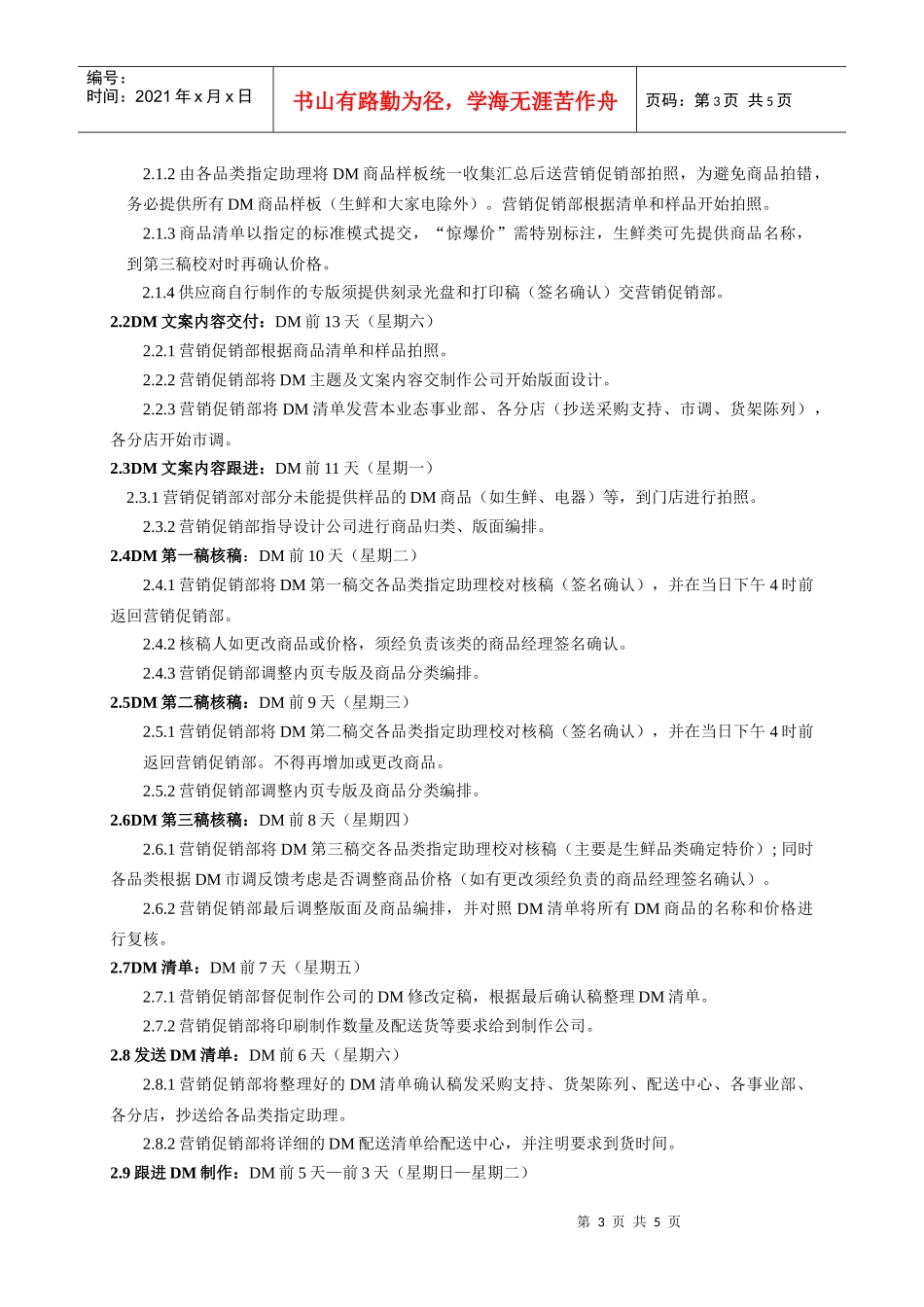
第1页共5页编号:时间:2021年x月x日书山有路勤为径,学海无涯苦作舟页码:第1页共5页华润万佳超市dm促销管理流程流程编号:SBUY(SS:LS)-OP-2003-01流程名称:DM管理流程生效日期:2003年7月16日第一部分流程说明1.0目的规范DM商品的选取、DM的制作和对DM促销的销售和收益情况的评估,指导华南各品类采购部、营销促销部、采购支持部之间的沟通与协作,提高DM的效果,促进门店提升销售。2.0适用范围适用于华南区大超、综超DM的确定、制作和评估。3.0流程规则3.1采购部营销促销部制定年度DM推广计划,品类采购部围绕每期DM主题组织DM促销商品。DM彩页由营销促销部负责制作,全年滚动连续推出,是商场主要的促销及宣传活动形式之一。3.2DM商品的选品原则:30%选取能走量、带动销售的商品;30%选取新品推广;40%选取能带来采购收入的商品。3.3DM商品确定周期为DM开始前27天至DM开始前14天,提交商品清单,共14天。DM制作周期为从DM商品清单提交日起至DM印刷品送达分店日,共14天。DM评估周期为DM开始后至DM结束后第6天,完成评估报告共20天。3.4在DM制作过程中,各步骤的相关责任人须严格按时完成各自的工作,任何的延误或滞后都可能导致营销促销部不能准时将DM送达分店。各品类核稿人在每次核稿后均须签名确认,如各品类核稿人员在核稿校对当日不在公司,应提前通知营销促销部,并安排其他同事代为校对,否则营销促销部如对商品不能确认,将取消该商品。3.5在DM制作过程中的每个环节未及时完成或人为出错,则处罚相关责任人:►商品的图片、价格或其它相关内容出错:相关品类商品经理——罚款200—500元►营销营销促销部在各制作环节或促销活动内容上出错:负责促销专员——罚款200—500元►印刷制作公司在各制作环节出错:视乎情节轻重——罚款1000—5000元4.0流程涉及部门的主要职能4.1采购部品类采购:负责确定(大超及综超)DM商品,按统一的标准格式按时向营销促销部、采购支持部提交DM商品清单;负责完成销售评估。4.2采购部营销促销部:负责DM的制作,完成DM商品的市调价格反馈、门店陈列情况反馈及评估报告的汇总。4.3.采购支持部:负责DM的首单订货,DM商品的货源监控;完成DM单品的货源情况反馈、从信息部提取评估所需求的数据4.4业态营运部:负责在DM选品期间做市调,对DM商品确定和价格反馈意见,负责在DM评估第2页共5页第1页共5页编号:时间:2021年x月x日书山有路勤为径,学海无涯苦作舟页码:第2页共5页期反馈DM商品销售情况。5.0流程结构6.0流程的输入输出输入-营销促销部制定的年度DM推广计划-前期的DM评估报告-促销活动协议输出-DM商品清单-DM彩页-DM评估报告第二部分流程描述1.0DM商品确定1.1DM选品前的资料准备:DM前27—24天期间(星期六—星期二)1.1.1营销促销部向各品类采购部提供上上期DM促销评估和分析报告;1.1.2采购主管调整促销商品资料,对促销商品进行分类(适合促销/不适合促销,提升客流/提升销售量/提升采购收入,等),提出改进意见;1.2DM的选品:DM前23—21天(星期三—星期五):1.2.1各品类商品经理与采购主管根据DM主题、选品原则确定备选促销商品以及促销单品的作用,备选数应为计划促销单品的1.5倍;1.2.2各品类商品经理负责把备选清单交业态营运部,有业态营运部安排门店人员做市调,市调重点是品项是否合适,以及适当的价格,于DM前18天反馈给各品类商品经理。1.3.DM选品的确定:DM前20—17天(星期六—星期二)1.3.1采购主管与供应商进行促销商品谈判:落实促销费用、完成促销预测;1.3.2采购经理参考门店的市调反馈,调整并确定促销单品;1.4DM选品的审批:DM前16—15天(星期三—星期四)1.4.1采购主管落实陈列计划;1.4.2品类商品总经理审批促销商品,对单品进行微调。1.4.3商品经理/采购主管签署促销活动协议。1.5DM选品汇总:DM前14天(星期五)1.5.1部门秘书汇总并提交促销商品清单给营销促销部和采购支持部。1.5.2部门秘书汇总并提交促销商品各店销售(陈列量)预估清单给采购支持部。2.0DM制作2.1DM文案内容准备:DM前14天(星期五)2.1.1.由各品类(食品、非食、生鲜、招商)指定助理提交DM商品清单给营销促销部(注:同...

1、当您付费下载文档后,您只拥有了使用权限,并不意味着购买了版权,文档只能用于自身使用,不得用于其他商业用途(如 [转卖]进行直接盈利或[编辑后售卖]进行间接盈利)。
2、本站所有内容均由合作方或网友上传,本站不对文档的完整性、权威性及其观点立场正确性做任何保证或承诺!文档内容仅供研究参考,付费前请自行鉴别。
3、如文档内容存在违规,或者侵犯商业秘密、侵犯著作权等,请点击“违规举报”。

碎片内容

华润万佳超市dm促销管理流程

您可能关注的文档

精品中小学文档+ 关注
实名认证
内容提供者

精品资料,值得下载

确认删除?
VIP
微信客服
  • 扫码咨询
会员Q群
  • 会员专属群点击这里加入QQ群
客服邮箱
回到顶部