电脑桌面
添加小米粒文库到电脑桌面
安装后可以在桌面快捷访问

员工退休、退养管理制度VIP免费

员工退休、退养管理制度_第1页
1/9
员工退休、退养管理制度_第2页
2/9
员工退休、退养管理制度_第3页
3/9
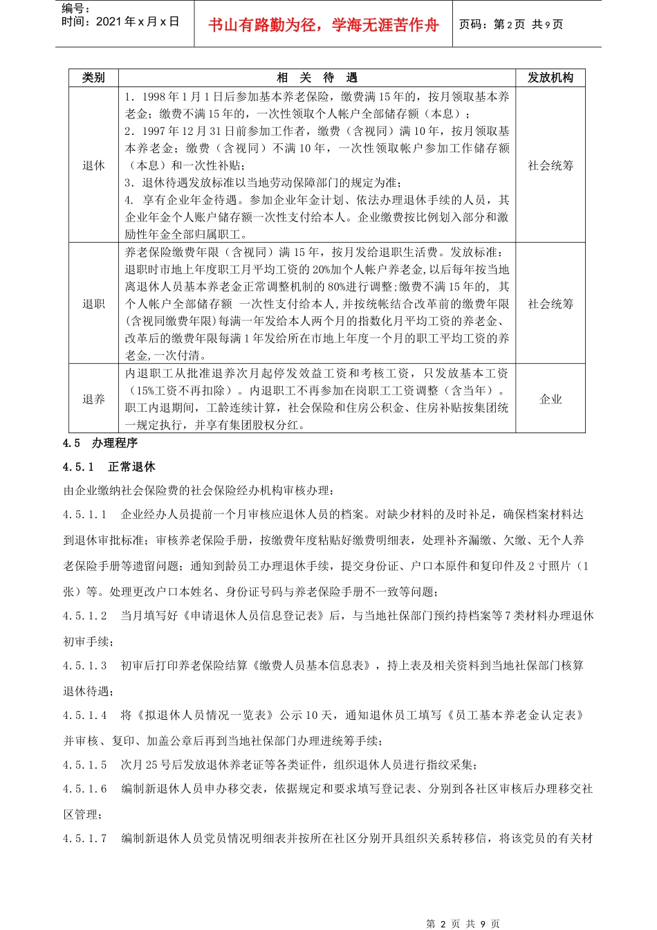
第1页共9页编号:时间:2021年x月x日书山有路勤为径,学海无涯苦作舟页码:第1页共9页员工退休、退养管理制度1适用范围本制度适用于集团公司达到退休、退职、退养条件员工的管理。2术语和定义2.1退休是指员工达到国家法定退休条件,退出工作岗位休养。2.2完全丧失劳动能力是指经劳动鉴定机构根据《员工工伤与职业病致残程度鉴定标准》(GB/T16180一1996)被鉴定为1~4级伤残。3职责人力资源部负责协助达到退休、退养年龄的职工填写上报材料;4程序4.1退休条件集团公司员工参加基本养老保险,符合下列条件,可办理退休:类别年龄条件工龄及其他条件男女正常退休年满60周岁-连续工龄满15年-年满55周岁退休时在企业管理岗位或专业技术岗位,且在该岗位连续工作满10年-年满50周岁退休时在企业工人岗位,且在该岗位连续工作满5年病退年满50周岁年满45周岁连续工龄满10年;因病或非因工致残,经医院检查,出具诊断证明,并经市级劳动鉴定委员会鉴定完全丧失劳动能力4.2退职条件不具备退休条件,未达到国家规定的病退年龄,但因病或非因工致残,经地市级劳动保障部门指定医院检查,出具诊断证明,市劳动鉴定委员会鉴定完全丧失劳动能力,并经本人申请,社会保险经办机构审核,地市级劳动保障部门批准。4.3退养条件达不到退休、退职条件,达到集团公司内部退养年龄的,经集团公司研究决定,可以退养。4.3.1集团公司经营班子领导年满56周岁,可退离工作岗位进行休养;4.3.2集团公司中层管理干部年满52周岁,可退离工作岗位进行休养;4.3.3男职工年满50周岁,女职工年满45周岁,可退离工作岗位进行休养。4.4相关待遇第2页共9页第1页共9页编号:时间:2021年x月x日书山有路勤为径,学海无涯苦作舟页码:第2页共9页类别相关待遇发放机构退休1.1998年1月1日后参加基本养老保险,缴费满15年的,按月领取基本养老金;缴费不满15年的,一次性领取个人帐户全部储存额(本息);2.1997年12月31日前参加工作者,缴费(含视同)满10年,按月领取基本养老金;缴费(含视同)不满10年,一次性领取帐户参加工作储存额(本息)和一次性补贴;3.退休待遇发放标准以当地劳动保障部门的规定为准;4.享有企业年金待遇。参加企业年金计划、依法办理退休手续的人员,其企业年金个人账户储存额一次性支付给本人。企业缴费按比例划入部分和激励性年金全部归属职工。社会统筹退职养老保险缴费年限(含视同)满15年,按月发给退职生活费。发放标准:退职时市地上年度职工月平均工资的20%加个人帐户养老金,以后每年按当地离退休人员基本养老金正常调整机制的80%进行调整;缴费不满15年的,其个人帐户全部储存额一次性支付给本人,并按统帐结合改革前的缴费年限(含视同缴费年限)每满一年发给本人两个月的指数化月平均工资的养老金、改革后的缴费年限每满1年发给所在市地上年度一个月的职工平均工资的养老金,一次付清。社会统筹退养内退职工从批准退养次月起停发效益工资和考核工资,只发放基本工资(15%工资不再扣除)。内退职工不再参加在岗职工工资调整(含当年)。职工内退期间,工龄连续计算,社会保险和住房公积金、住房补贴按集团统一规定执行,并享有集团股权分红。企业4.5办理程序4.5.1正常退休由企业缴纳社会保险费的社会保险经办机构审核办理:4.5.1.1企业经办人员提前一个月审核应退休人员的档案。对缺少材料的及时补足,确保档案材料达到退休审批标准;审核养老保险手册,按缴费年度粘贴好缴费明细表,处理补齐漏缴、欠缴、无个人养老保险手册等遗留问题;通知到龄员工办理退休手续,提交身份证、户口本原件和复印件及2寸照片(1张)等。处理更改户口本姓名、身份证号码与养老保险手册不一致等问题;4.5.1.2当月填写好《申请退休人员信息登记表》后,与当地社保部门预约持档案等7类材料办理退休初审手续;4.5.1.3初审后打印养老保险结算《缴费人员基本信息表》,持上表及相关资料到当地社保部门核算退休待遇;4.5.1.4将《拟退休人员情况一览表》公示10天,通知退休员工填写《员工基本养老金认定表》并审核、复印、加盖公章后再到当地社保部门办理进统筹手续;4.5.1.5次月25号后发放退休养老证等各类证件...

1、当您付费下载文档后,您只拥有了使用权限,并不意味着购买了版权,文档只能用于自身使用,不得用于其他商业用途(如 [转卖]进行直接盈利或[编辑后售卖]进行间接盈利)。
2、本站所有内容均由合作方或网友上传,本站不对文档的完整性、权威性及其观点立场正确性做任何保证或承诺!文档内容仅供研究参考,付费前请自行鉴别。
3、如文档内容存在违规,或者侵犯商业秘密、侵犯著作权等,请点击“违规举报”。

碎片内容

员工退休、退养管理制度

精品中小学资料+ 关注
实名认证
内容提供者

精品文档

确认删除?
VIP
微信客服
  • 扫码咨询
会员Q群
  • 会员专属群点击这里加入QQ群
客服邮箱
回到顶部