电脑桌面
添加小米粒文库到电脑桌面
安装后可以在桌面快捷访问

家禽药理临床应用VIP免费

家禽药理临床应用_第1页
1/13
家禽药理临床应用_第2页
2/13
家禽药理临床应用_第3页
3/13
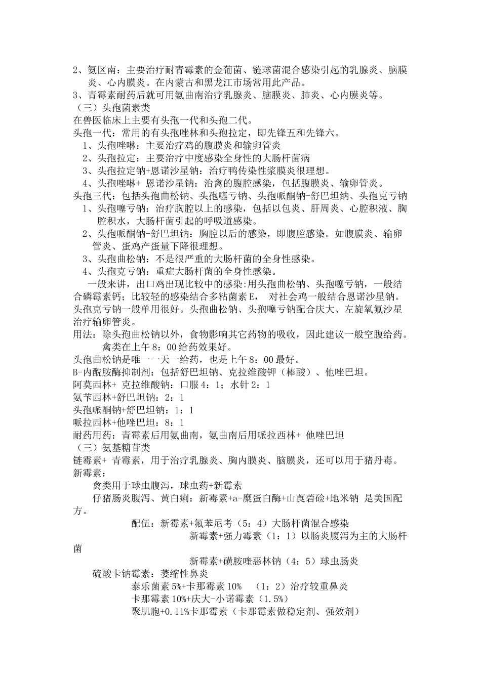
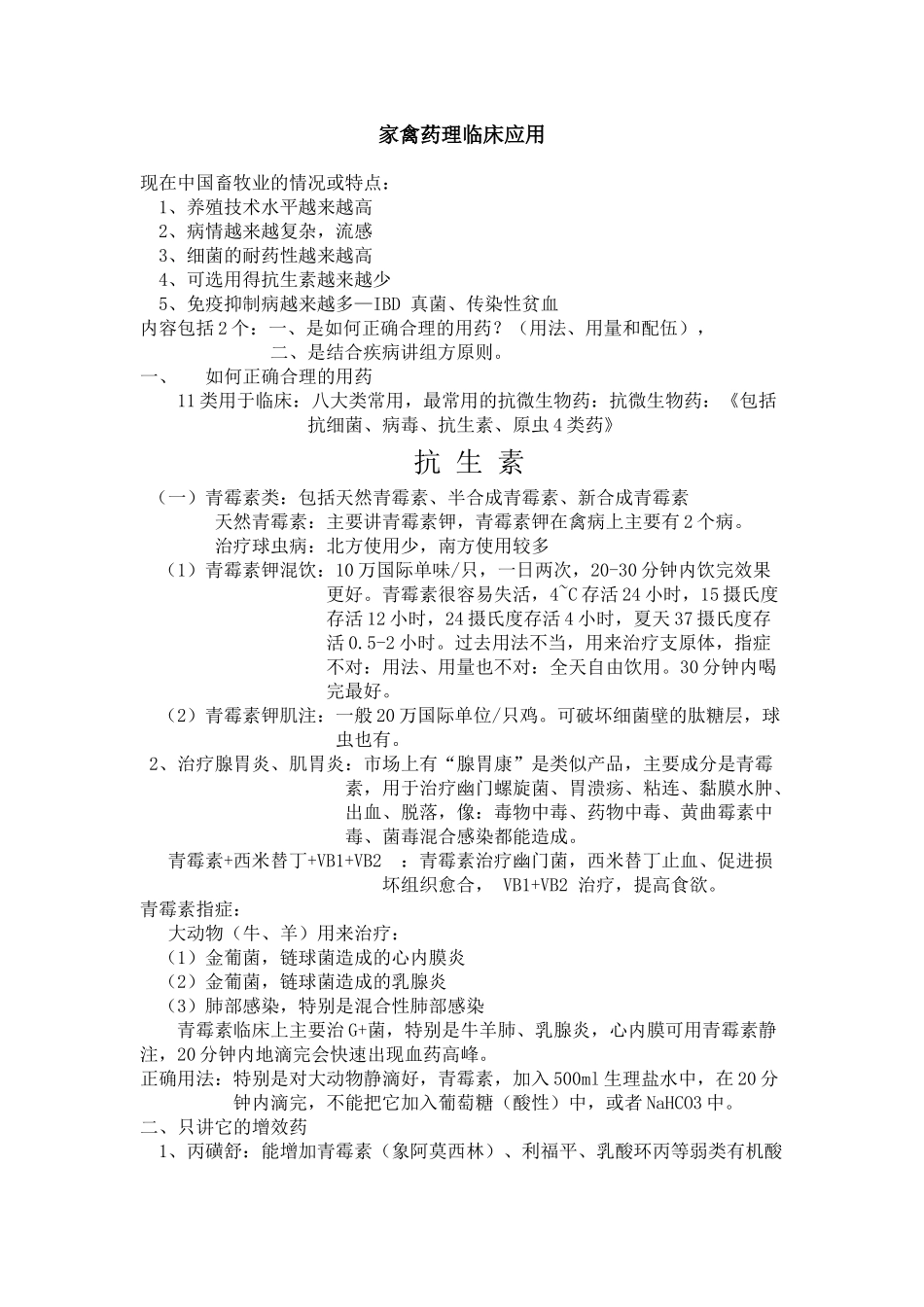
家禽药理临床应用现在中国畜牧业的情况或特点:1、养殖技术水平越来越高2、病情越来越复杂,流感3、细菌的耐药性越来越高4、可选用得抗生素越来越少5、免疫抑制病越来越多—IBD真菌、传染性贫血内容包括2个:一、是如何正确合理的用药?(用法、用量和配伍),二、是结合疾病讲组方原则。一、如何正确合理的用药11类用于临床:八大类常用,最常用的抗微生物药:抗微生物药:《包括抗细菌、病毒、抗生素、原虫4类药》抗生素(一)青霉素类:包括天然青霉素、半合成青霉素、新合成青霉素天然青霉素:主要讲青霉素钾,青霉素钾在禽病上主要有2个病。治疗球虫病:北方使用少,南方使用较多(1)青霉素钾混饮:10万国际单味/只,一日两次,20-30分钟内饮完效果更好。青霉素很容易失活,4~C存活24小时,15摄氏度存活12小时,24摄氏度存活4小时,夏天37摄氏度存活0.5-2小时。过去用法不当,用来治疗支原体,指症不对:用法、用量也不对:全天自由饮用。30分钟内喝完最好。(2)青霉素钾肌注:一般20万国际单位/只鸡。可破坏细菌壁的肽糖层,球虫也有。2、治疗腺胃炎、肌胃炎:市场上有“腺胃康”是类似产品,主要成分是青霉素,用于治疗幽门螺旋菌、胃溃疡、粘连、黏膜水肿、出血、脱落,像:毒物中毒、药物中毒、黄曲霉素中毒、菌毒混合感染都能造成。青霉素+西米替丁+VB1+VB2:青霉素治疗幽门菌,西米替丁止血、促进损坏组织愈合,VB1+VB2治疗,提高食欲。青霉素指症:大动物(牛、羊)用来治疗:(1)金葡菌,链球菌造成的心内膜炎(2)金葡菌,链球菌造成的乳腺炎(3)肺部感染,特别是混合性肺部感染青霉素临床上主要治G+菌,特别是牛羊肺、乳腺炎,心内膜可用青霉素静注,20分钟内地滴完会快速出现血药高峰。正确用法:特别是对大动物静滴好,青霉素,加入500ml生理盐水中,在20分钟内滴完,不能把它加入葡萄糖(酸性)中,或者NaHCO3中。二、只讲它的增效药1、丙磺舒:能增加青霉素(象阿莫西林)、利福平、乳酸环丙等弱类有机酸肾小管的吸收,达到二次血药高峰,能增加青霉素半衰期,由1天2次用药可以改为2天一次用药。2、市场上有河北远征的长效菌霸,主要成分是:阿莫西林+丙磺舒阿莫西林做成粉剂,丙磺舒做成液体,两天一次。3、阿司匹林/安乃近/扑热息痛:安乃近常做成水针,扑热息痛常用于禽药。这类产品主要通过竞争抑制血清结合蛋白,使它的血药浓度提高,增加药效,市场上,160万单位的青霉素里加了安乃近,便宜但不合格。4、双黄连:牛乳腺炎在治疗时,青+链+双黄连,双黄连针剂,用于一般感染,特别是肺感染,象人感冒比较重:头孢/青+双黄连,治疗呼吸道、乳腺炎。5、与氨基糖苷类:先用青霉素30-60分钟,再用氨基糖苷类。链霉素:青+链在药理上协同,但配伍禁忌,要注意分开使用。6、青+先锋(头孢噻吩钠),治疗比较重的金葡萄菌感染引起的心内膜炎,脑膜炎、乳腺炎,包括阿莫西林、头孢类与氨基糖苷类。半合成青霉素:(阿莫西林、苯唑西林、双氯西林、派拉西林)阿莫西林指症:阿莫西林:治疗禽、大动物胸腔以上的感染,如脑膜炎、肺炎、胸膜炎。氨芐西林:基本上胸腔以下的感染,如肠炎、腹膜炎。阿莫西林在鸡上:主要治疗由大肠杆菌、支原体混合感染,包括现在金葡萄、链球菌、大肠杆菌、支原体引起的混合感染。阿莫西林结合的药物:1、阿莫+多粘菌素E,这是一个经典组合,这是治疗呼吸系统感染为主的大肠杆菌感染。2、阿莫+磷霉素钙:治疗特别中的肺部感染,效果更好一些。3、阿莫+FQS,到目前为止,在山东、河南、河北效果很差,其他地方和可以。4、阿莫+FQS或者阿莫+FQS(乳酸环丙)+磺胺甲恶唑,在猪上,治疗混合性肺部感染(主要是由金葡菌、弓形虫、链球菌、肺炎双球菌引起),特别是现在猪的感染基本上出现呼吸症状,一到肺部就引起混合感染。阿莫西林的用法:阿莫西林口服比肌肉注射或者静脉注射更有效果,因此一般不做水针,提倡口服给药。鸡和猪都是口服给药,牛的乳腺炎是注射。苯唑西林指症:苯唑西林:主要治疗禽类球虫病,效果比青霉素强4-8倍苯唑西林+溃疡药:主要治疗禽类混合性肠炎,肠损害,效果更理想。西咪替丁是苯唑西林的强效药。在猪病上...

1、当您付费下载文档后,您只拥有了使用权限,并不意味着购买了版权,文档只能用于自身使用,不得用于其他商业用途(如 [转卖]进行直接盈利或[编辑后售卖]进行间接盈利)。
2、本站所有内容均由合作方或网友上传,本站不对文档的完整性、权威性及其观点立场正确性做任何保证或承诺!文档内容仅供研究参考,付费前请自行鉴别。
3、如文档内容存在违规,或者侵犯商业秘密、侵犯著作权等,请点击“违规举报”。

碎片内容

家禽药理临床应用

确认删除?
VIP
微信客服
  • 扫码咨询
会员Q群
  • 会员专属群点击这里加入QQ群
客服邮箱
回到顶部