电脑桌面
添加小米粒文库到电脑桌面
安装后可以在桌面快捷访问

华中农业大学第四十四届田径运动会竞赛规程VIP免费

华中农业大学第四十四届田径运动会竞赛规程_第1页
1/6
华中农业大学第四十四届田径运动会竞赛规程_第2页
2/6
华中农业大学第四十四届田径运动会竞赛规程_第3页
3/6
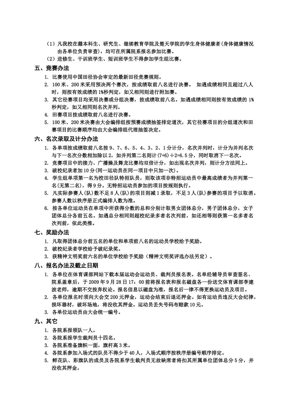
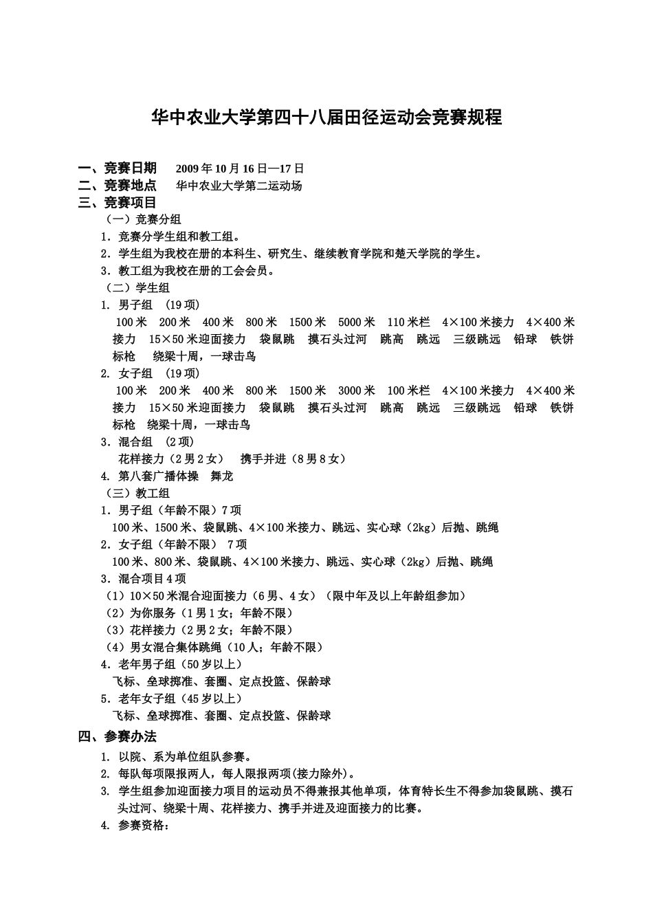
华中农业大学第四十八届田径运动会竞赛规程一、竞赛日期2009年10月16日—17日二、竞赛地点华中农业大学第二运动场三、竞赛项目(一)竞赛分组1.竞赛分学生组和教工组。2.学生组为我校在册的本科生、研究生、继续教育学院和楚天学院的学生。3.教工组为我校在册的工会会员。(二)学生组1.男子组(19项)100米200米400米800米1500米5000米110米栏4×100米接力4×400米接力15×50米迎面接力袋鼠跳摸石头过河跳高跳远三级跳远铅球铁饼标枪绕梁十周,一球击鸟2.女子组(19项)100米200米400米800米1500米3000米100米栏4×100米接力4×400米接力15×50米迎面接力袋鼠跳摸石头过河跳高跳远三级跳远铅球铁饼标枪绕梁十周,一球击鸟3.混合组(2项)花样接力(2男2女)携手并进(8男8女)4.第八套广播体操舞龙(三)教工组1.男子组(年龄不限)7项100米、1500米、袋鼠跳、4×100米接力、跳远、实心球(2kg)后抛、跳绳2.女子组(年龄不限)7项100米、800米、袋鼠跳、4×100米接力、跳远、实心球(2kg)后抛、跳绳3.混合项目4项(1)10×50米混合迎面接力(6男、4女)(限中年及以上年龄组参加)(2)为你服务(1男1女;年龄不限)(3)花样接力(2男2女;年龄不限)(4)男女混合集体跳绳(10人;年龄不限)4.老年男子组(50岁以上)飞标、垒球掷准、套圈、定点投篮、保龄球5.老年女子组(45岁以上)飞标、垒球掷准、套圈、定点投篮、保龄球四、参赛办法1.以院、系为单位组队参赛。2.每队每项限报两人,每人限报两项(接力除外)。3.学生组参加迎面接力项目的运动员不得兼报其他单项,体育特长生不得参加袋鼠跳、摸石头过河、绕梁十周、花样接力、携手并进及迎面接力的比赛。4.参赛资格:(1)凡我校在籍本科生、研究生、继续教育学院及楚天学院的学生身体健康者(身体健康情况由各单位负责审查),均可在所属院系报名参加比赛。(2)进修生、干训班学生、短训班学生不得参加学生组比赛。五、竞赛办法1.比赛使用中国田径协会审定的最新田径竞赛规则。2.100米、200米采用预决两个赛次,按成绩取前八名进行决赛。如遇成绩相同且超过八人时,则按有效成绩的1%秒判定,如又相同则进行附加赛。3.其它径赛项目均采用决赛或分组决赛,按成绩取前八名。如遇成绩相同则按有效成绩的1%秒判定,如又相同则名次并列。4.田赛项目按成绩取前八名进行决赛。5.100米、200米决赛由大会编排组按预赛成绩抽签排定道次,其它径赛项目的分组道次和田赛项目的比赛顺序均由大会编排组代理抽签决定。六、名次录取及计分办法1.各单项按成绩取前八名按9、7、6、5、4、3、2、1分计分,名次并列时,计分为并列名次与下一名次分数相加除以2,如并列第二名则计(7+6)÷2=6.5分,同时取消下一名次。2.竞赛项目中的接力、广播操及舞龙比赛均双倍计分,如出现名次并列,则计分方法同上。3.破校纪录者加10分(同一运动员在同一项目中只加一次)。4.学生组单项第一名为校田径队特招队员,则取该项非特招运动员中最高成绩者为并列第一名(无第二名),得9分。无特招运动员参加的项目按规则执行。5.凡实际参赛人(队)数不足8人(队)的项目则减1录取,不足3人(队)参赛的项目予以取消。参赛人数以秩序册正式编排人数为准。6.按各单位运动员在单项中所获得分数的总和分别计取男女团体总分,男子团体总分,女子团体总分各前五名。如遇总分相同则超校纪录多者名次列前,如还相等则获第一名多者名次列前,依此类推。七、奖励办法1.凡取得团体总分前五名的单位和单项前八名的运动员学校给予奖励。2.破校纪录者学校给予破纪录奖。3.获精神文明奖前六名的单位学校给予奖励(精神文明奖评选办法另定)。八、报名办法及截止日期1.各单位在体育课部网站下载本届运动会运动员、裁判员报名表。名单经辅导员审查签名、院系盖章后,于2009年9月28日17:00前将报名表和报名磁盘各一份送交体育课部李建波老师,逾期不交按弃权论。报名信息以磁盘为准,报名后一律不得更换运动员及项目。2.各单位报名时须向大会交200元押金,运动会结束后退还押金。如有运动员违反大会纪律,损坏器材,破坏场地,将没收其押金。运动员丢失号码布赔款10元。3.各单位运动员由大会...

1、当您付费下载文档后,您只拥有了使用权限,并不意味着购买了版权,文档只能用于自身使用,不得用于其他商业用途(如 [转卖]进行直接盈利或[编辑后售卖]进行间接盈利)。
2、本站所有内容均由合作方或网友上传,本站不对文档的完整性、权威性及其观点立场正确性做任何保证或承诺!文档内容仅供研究参考,付费前请自行鉴别。
3、如文档内容存在违规,或者侵犯商业秘密、侵犯著作权等,请点击“违规举报”。

碎片内容

华中农业大学第四十四届田径运动会竞赛规程

您可能关注的文档

确认删除?
VIP
微信客服
  • 扫码咨询
会员Q群
  • 会员专属群点击这里加入QQ群
客服邮箱
回到顶部