电脑桌面
添加小米粒文库到电脑桌面
安装后可以在桌面快捷访问

急救药品及急救指南VIP免费

急救药品及急救指南_第1页
1/8
急救药品及急救指南_第2页
2/8
急救药品及急救指南_第3页
3/8
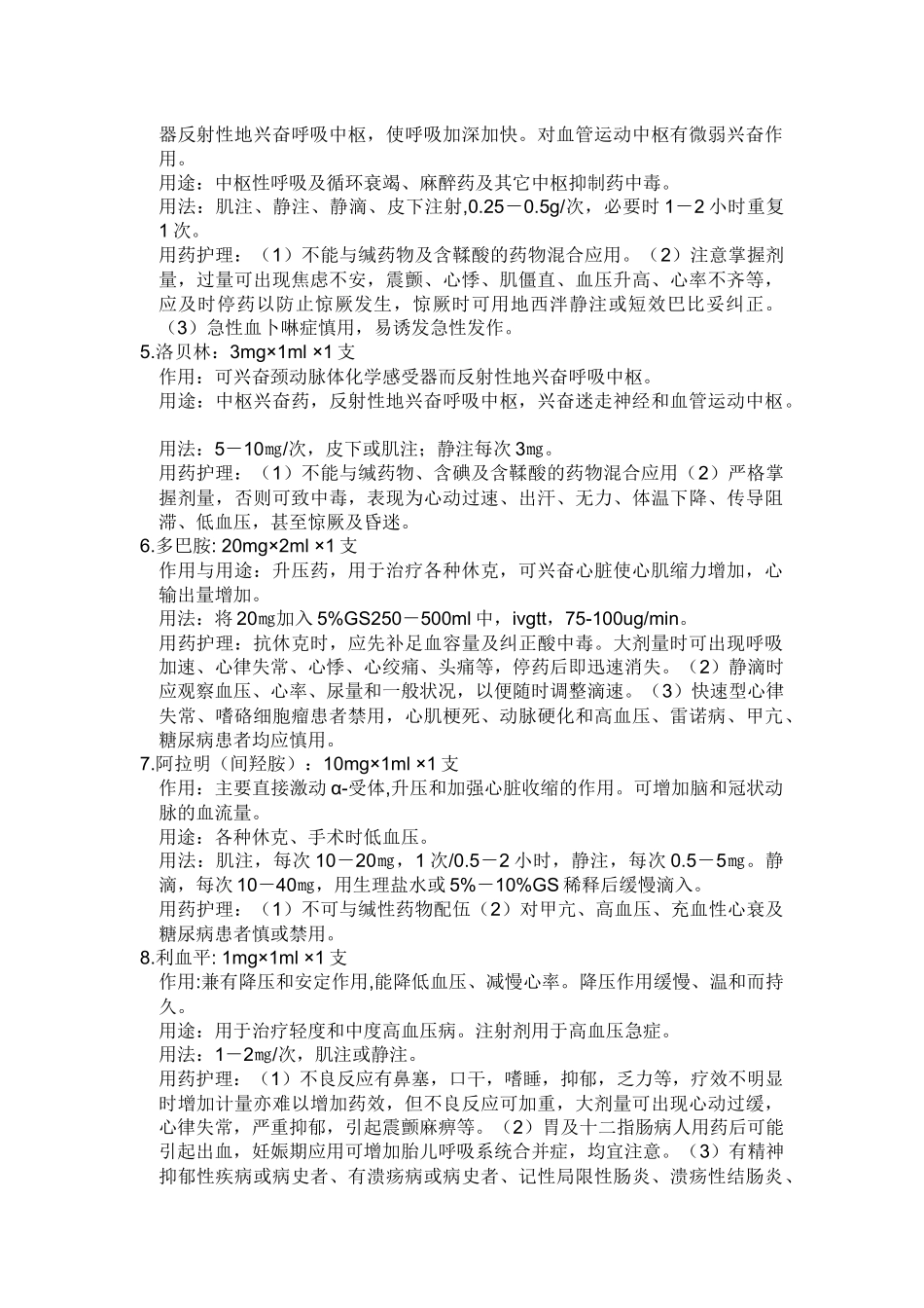
药品:心脏用药:肾上腺素,阿托品,异丙肾,西地兰,心律平,利多卡因,溴苄胺,毒k,异搏定血管活性药:多巴胺,阿拉明,酚妥拉明,硝普钠,利血平,硝酸甘油,硫酸镁胺兴奋药:回苏灵,咖啡因,可拉明,洛贝林,镇定止吐药:安定,非那根,复方冬眠灵,鲁米那纳,胃复安,爱茂尔消化呼吸利尿药:654-2,氨茶碱,喘定,速尿止血药:垂体后叶素,止血敏,6-氨基己酸,止血芳酸,立止血其他:地塞米松,柴胡,普鲁卡因,甲强龙,氯化钾,硫酸镁,美蓝(亚甲蓝),硫代硫酸钠,氯磷定(碘解磷定)碳酸氢钠,葡萄糖液(5%,10%),生理盐水液(0.9%),甘露醇,代血浆,低分子右旋糖酐,杜冷丁,吗啡,罂粟碱,可待因,口服药:消心痛,普奈洛尔,心痛定,安定片,云南白药,肠溶阿司匹林,维拉帕米,硝酸甘油片器材:注射器,输液器,留置针,止血带(大小各一根),快速血糖仪(试纸),导尿包,清创包,接生包,夹板,绷带,纱布,血压计,听诊器,心电图机,除颤仪,心电监护仪,氧气瓶(吸氧管),简易呼吸机,吸痰器,喉镜(大中小)气管插管,可拆担架急救车急救药品的排序1.肾上腺素:1mg×1ml×2支2.去甲肾上腺素:2mg×1ml×2支3.异丙肾上腺素:1mg×2ml×2支4.可拉明:0.375×1.5ml×2支5.洛贝林:3mg×1ml×2支6.多巴胺:20mg×2ml×2支7.阿拉明:10mg×1ml×2支8.利血平:1mg×1ml×2支9.酚妥拉明:10mg×1ml×2支10.速尿:20mg×2ml×2支11.西地兰:0.4mg×2ml×2支12.垂体后叶素:5~10u×1ml×2支13.安定:10mg×2ml×2支14.氯丙嗪:25mg×1ml×2支15.鲁米那:100mg×1ml×2支16.纳络酮:0.4mg×1ml×2支17.654-2:10mg×1ml×2支18.阿托品:0.5mg×1ml×2支19.氨茶碱:0.25g×2ml×2支20.回苏灵:8mg×2ml×2支21.多巴酚丁胺:20mg×2ml×2支22.利多卡因:10mg×5ml×2支23.非那根:25mg×2ml×2支24.地塞米松:5mg×1ml×2支25.10%葡萄糖酸钙:10ml×2支26.立止血:1u×2支27.25%硫酸镁:10ml×2支28.缩宫素:10u×1ml×2支29.50%葡萄糖:20ml×2支30.曲马多:100mg×2ml×2支31.硝酸甘油:5mg×1ml×2支32.止血芳酸:0.1×10ml×3支33.止血敏:0.5×2ml×6支34.5%t碳酸氢钠250ml急救药品使用指南1.肾上腺素:1mg×1ml×1支作用:α-和β-受体激动剂,使心肌收缩力加强,心率加快,心肌耗氧量增加。还有松弛支气管和胃肠道平滑肌的作用。用途:抢救过敏性休克、心脏骤停,治支气管哮喘,与局麻药配伍延长局麻药药效鼻黏膜或齿龈出血。用法:皮下或肌注0.5mg慢静注;抢救心脏骤停,静注0.5~1㎎,用生理盐水稀释10倍,5分钟后可重复;治支气管哮喘,皮下注射每次0.25㎎。用药护理:(一般反应有心悸、不安、面色苍白、头痛、震颤等,有时可引起心律失常,甚至出现室颤。(2)用量过大或皮下注射误入血管内或静脉注射过快致血压骤升而导致脑溢血。使用时必须严格掌握剂量,静脉注射时必须稀释后缓慢注射。(3)避光贮存(4)本品禁用于器质性心脏病、高血压、冠状动脉病变、甲状腺功能亢进、洋地黄中毒、外伤性和出血性休克、心脏性哮喘等,老年和糖尿病患者慎用。2.去甲肾上腺素:2mg×1ml×1支作用:α-受体激动剂,具有很强的血管收缩作用,使全身小动脉与小静脉收缩(但冠状血管扩张),外周阻力增高,血压上升。兴奋心脏及抑制平滑肌的作用都比肾上腺素弱。用途:药物中毒性低血压,可使血压回升;抗休克;用于上消化道出血,有局部止血作用。用法:将2㎎稀释于5%GS500ml中ivgtt,1-2ml/min。用药护理:(1)临用前配置,避光贮存,不可与咸性溶液配伍,有不能混入血浆或全血中滴注(2)静滴时间过长,药物浓度过高或药液漏出血管外,都可引起局部缺血坏死,故滴注前应对受压部位(如臀部)采取减压措施(如垫棉垫),滴注过程中若发现药液外漏或注射局部皮肤苍白,应立即更换注射部位,尽快热敷,并用普鲁卡因或酚妥拉明作浸润注射。(3)剂量过大或用药时间过长可使肾血管剧烈收缩,产生少尿、无尿、肾实质损伤,故用药期间病人的尿量必须至少保持在每小时25毫升以上。(4)用药当中须随时测量血压,调整给药速度,维持血压在正常范围内,长期滴注不可突然停药,否则可致血压骤降,故应逐渐减速而后停...

1、当您付费下载文档后,您只拥有了使用权限,并不意味着购买了版权,文档只能用于自身使用,不得用于其他商业用途(如 [转卖]进行直接盈利或[编辑后售卖]进行间接盈利)。
2、本站所有内容均由合作方或网友上传,本站不对文档的完整性、权威性及其观点立场正确性做任何保证或承诺!文档内容仅供研究参考,付费前请自行鉴别。
3、如文档内容存在违规,或者侵犯商业秘密、侵犯著作权等,请点击“违规举报”。

碎片内容

急救药品及急救指南

您可能关注的文档

确认删除?
VIP
微信客服
  • 扫码咨询
会员Q群
  • 会员专属群点击这里加入QQ群
客服邮箱
回到顶部