电脑桌面
添加小米粒文库到电脑桌面
安装后可以在桌面快捷访问

大连-开发区工程担保VIP免费

大连-开发区工程担保_第1页
1/9
大连-开发区工程担保_第2页
2/9
大连-开发区工程担保_第3页
3/9
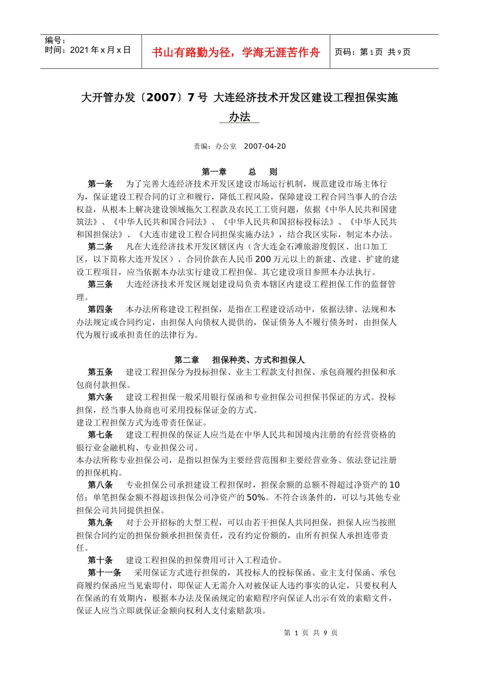
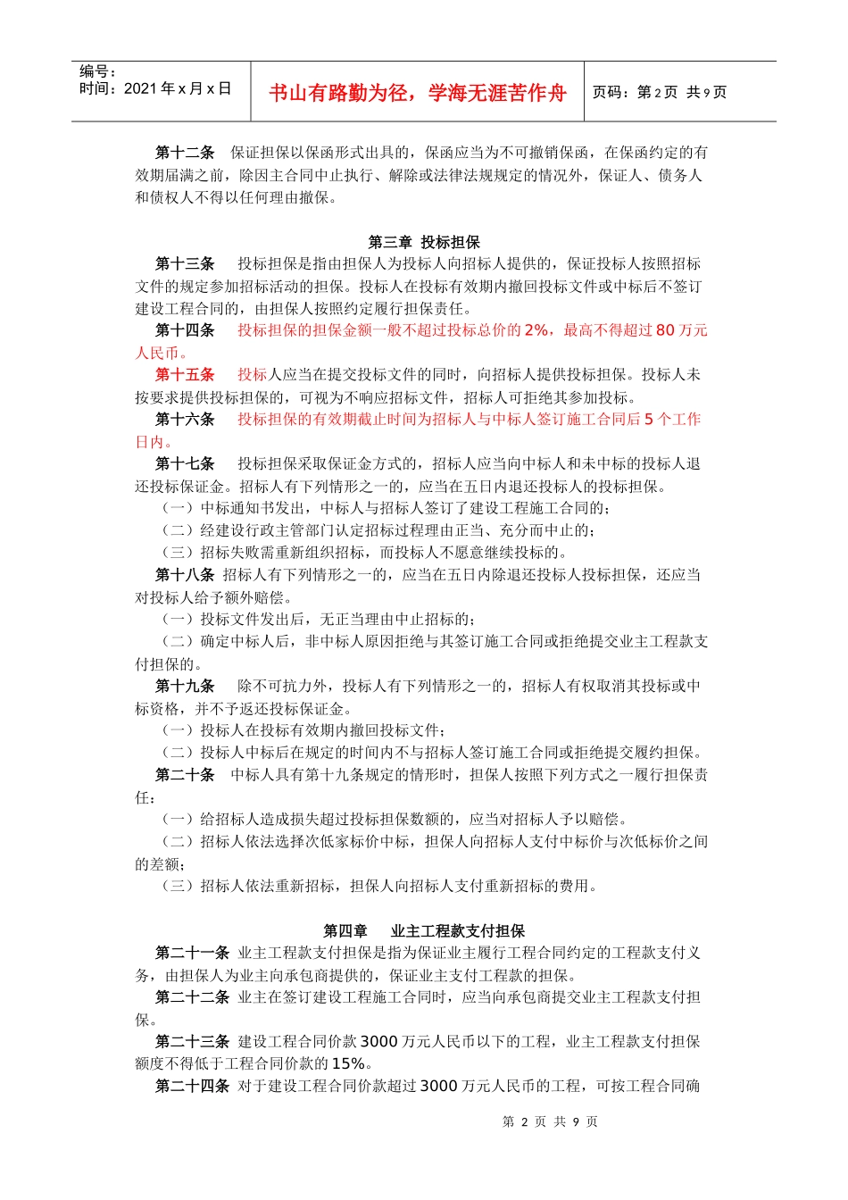
第1页共9页编号:时间:2021年x月x日书山有路勤为径,学海无涯苦作舟页码:第1页共9页大开管办发〔2007〕7号大连经济技术开发区建设工程担保实施办法责编:办公室2007-04-20第一章总则第一条为了完善大连经济技术开发区建设市场运行机制,规范建设市场主体行为,保证建设工程合同的订立和履行,降低工程风险,保障建设工程合同当事人的合法权益,从根本上解决建设领域拖欠工程款及农民工工资问题,依据《中华人民共和国建筑法》、《中华人民共和国合同法》、《中华人民共和国招标投标法》、《中华人民共和国担保法》、《大连市建设工程合同担保实施办法》,结合我区实际,制定本办法。第二条凡在大连经济技术开发区辖区内(含大连金石滩旅游度假区、出口加工区,以下简称大连开发区)、合同价款在人民币200万元以上的新建、改建、扩建的建设工程项目,应当依据本办法实行建设工程担保。其它建设项目参照本办法执行。第三条大连经济技术开发区规划建设局负责本辖区内建设工程担保工作的监督管理。第四条本办法所称建设工程担保,是指在工程建设活动中,依据法律、法规和本办法规定或合同约定,由担保人向债权人提供的,保证债务人不履行债务时,由担保人代为履行或承担责任的法律行为。第二章担保种类、方式和担保人第五条建设工程担保分为投标担保、业主工程款支付担保、承包商履约担保和承包商付款担保。第六条建设工程担保一般采用银行保函和专业担保公司担保书保证的方式。投标担保,经当事人协商也可采用投标保证金的方式。建设工程担保方式为连带责任保证。第七条建设工程担保的保证人应当是在中华人民共和国境内注册的有经营资格的银行业金融机构、专业担保公司。本办法所称专业担保公司,是指以担保为主要经营范围和主要经营业务、依法登记注册的担保机构。第八条专业担保公司承担建设工程担保时,担保余额的总额不得超过净资产的10倍;单笔担保金额不得超该担保公司净资产的50%。不符合该条件的,可以与其他专业担保公司共同提供担保。第九条对于公开招标的大型工程,可以由若干担保人共同担保,担保人应当按照担保合同约定的担保份额承担担保责任,没有约定份额的,由所有担保人承担连带责任。第十条建设工程担保的担保费用可计入工程造价。第十一条采用保证方式进行担保的,其投标人的投标保函、业主支付保函、承包商履约保函应当见索即付,即保证人无需介入对被保证人违约事实的认定,只要权利人在保函的有效期内,根据本办法及保函规定的索赔程序向保证人出示有效的索赔文件,保证人应当立即就保证金额向权利人支付索赔款项。第2页共9页第1页共9页编号:时间:2021年x月x日书山有路勤为径,学海无涯苦作舟页码:第2页共9页第十二条保证担保以保函形式出具的,保函应当为不可撤销保函,在保函约定的有效期届满之前,除因主合同中止执行、解除或法律法规规定的情况外,保证人、债务人和债权人不得以任何理由撤保。第三章投标担保第十三条投标担保是指由担保人为投标人向招标人提供的,保证投标人按照招标文件的规定参加招标活动的担保。投标人在投标有效期内撤回投标文件或中标后不签订建设工程合同的,由担保人按照约定履行担保责任。第十四条投标担保的担保金额一般不超过投标总价的2%,最高不得超过80万元人民币。第十五条投标人应当在提交投标文件的同时,向招标人提供投标担保。投标人未按要求提供投标担保的,可视为不响应招标文件,招标人可拒绝其参加投标。第十六条投标担保的有效期截止时间为招标人与中标人签订施工合同后5个工作日内。第十七条投标担保采取保证金方式的,招标人应当向中标人和未中标的投标人退还投标保证金。招标人有下列情形之一的,应当在五日内退还投标人的投标担保。(一)中标通知书发出,中标人与招标人签订了建设工程施工合同的;(二)经建设行政主管部门认定招标过程理由正当、充分而中止的;(三)招标失败需重新组织招标,而投标人不愿意继续投标的。第十八条招标人有下列情形之一的,应当在五日内除退还投标人投标担保,还应当对投标人给予额外赔偿。(一)投标文件发出后,无正当理由中止招标的;(二)确定中标人后,非中标人原...

1、当您付费下载文档后,您只拥有了使用权限,并不意味着购买了版权,文档只能用于自身使用,不得用于其他商业用途(如 [转卖]进行直接盈利或[编辑后售卖]进行间接盈利)。
2、本站所有内容均由合作方或网友上传,本站不对文档的完整性、权威性及其观点立场正确性做任何保证或承诺!文档内容仅供研究参考,付费前请自行鉴别。
3、如文档内容存在违规,或者侵犯商业秘密、侵犯著作权等,请点击“违规举报”。

碎片内容

大连-开发区工程担保

您可能关注的文档

确认删除?
VIP
微信客服
  • 扫码咨询
会员Q群
  • 会员专属群点击这里加入QQ群
客服邮箱
回到顶部