电脑桌面
添加小米粒文库到电脑桌面
安装后可以在桌面快捷访问

某市政隧道高边坡工程监理实施细则VIP免费

某市政隧道高边坡工程监理实施细则_第1页
1/37
某市政隧道高边坡工程监理实施细则_第2页
2/37
某市政隧道高边坡工程监理实施细则_第3页
3/37
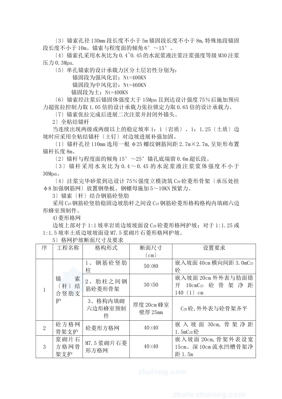
目录一、高边坡工程概况....................................................................................................1二、工程特点................................................................................................................5三、编制根据................................................................................................................6四、各主要分项工程的监理工作内容........................................................................6五、监理工作的控制要点及质量................................................................................8六、边坡平安监测和支护效果监测..........................................................................23七、高边坡工程平安-文明施工监理........................................................................25八、监理工作及措施..................................................................................................31高边坡工程监理施行细那么一、高边坡工程概况为分流深汕——深惠路的交通、缓解城区的交通压力深圳龙岗区拟兴建****山地段时除在K3+320~K3+5段修建**隧道外隧道两端路堑采用全断面大开挖因此存在高边坡。高边坡支护设计范围及规模为:边坡1:编BP1道路右侧K3+130~K3+300段长190m边坡高度40.m由下向上共分4级台阶。边坡2:编BP2道路左侧K3+5~K3+685段长40m边坡高度16.11m由下向上共分2级台阶。边坡3:编BP3道路左侧K3+800~K4+370段长570m边坡高度34.23m由下向上共分3级台阶。边坡4:编BP4道路右侧K3+860~K4+375段长515m边坡高度20.88m由下向上共分2级台阶。〈一〉、工程地质、水文地质条件及周边环境1、本边坡工程场地的覆盖土层为堆积、残积土厚0.7~44.6m不等以下依次为石炭系下统强风化粉砂岩层和中风化粉砂岩层岩层缝隙发育。2、路堑全断面开挖路基中心岩石的开挖厚度可达10m以上。3、K4+160处坡顶高压铁塔需进展加强支护处理无放缓坡的条件4、水文地质条件:场地内的黏性土层透水性较差属弱透水层;粉砂岩缝裂隙发育其透水性、含水性具不均匀性地下水位埋深5.7~7.1m。〈二〉、边坡坡率设计1、为减少土石方开挖量边坡拟利用下陡上缓的多级台阶形状原那么上每级台阶高10m、台阶宽1.5m内设侧沟排水。2、岩质边坡1:0.3~1:0.75土质边坡1:1.25。〈三〉、边坡形状综合考虑场地的地形、地质条件并结合施工、施工平安、环境保护要求边坡采用锚索〔杆〕砼肋骨架、C25(C20)砼骨架、浆砌片石骨架等几种方式结合护坡。1、设计与原那么〔1〕边坡平安等级:一级〔2〕边坡平安稳定系数:1.35〔3〕边坡推力计算平安系数:1.3〔4〕锚索承载力平安系数:2.0〔5〕荷载效应组合采用承载才能极限状态的根本组合〔6〕以人为本保护生态环境尽量减少边坡开挖范围。2、边坡支护构造1)预应力锚索加固对于设计坡率1:0.3、1:0.5的边坡设预应力锚索加固。〔1〕锚索纵横间间距:高压铁塔附近为纵×横=2.0m×3.2m,其余段为纵×横=3.0m×3.2m按下滑力大小设置3~8排。〔2〕锚索采用高强度低松弛钢铰线抗拉强度设计值1860Mpa5根15.24〔7φ5〕锚具采用OVM-5型成套配置。〔3〕锚索孔径130mm段长度不小于5m锚固段长度不小于8m,特殊地段锚固段长度不小于10m。锚索与程度面的倾角6°~15°。〔4〕锚索孔采用水灰比为0.4~0.45的水泥浆液注浆注浆强度等级M30注浆压力0.3Mpa.〔5〕单孔锚索的设计承载力区分土层岩性分别为:锚固段为强风化岩:Nt=400KN锚固段为中风化岩:Nt=460KN锚固段为土:Nt=400KN〔6〕锚索经注浆后锚固体强度大于15Mpa且到达设计强度75%后施加预应力超张拉控制力取1.05倍的设计承载力张拉锁定力取0.65倍的设计承载力。〔7〕锚索张拉完成后进展二次注浆并封闭外锚头。2〕全粘结锚杆当连续出现两级或两级以上的稳定坡率1:1〔岩质〕、1:1.25〔土质〕边坡时应采用全粘结锚杆〔土钉〕对边坡进展补强加固。〔1〕锚杆孔径110mm选用一根φ25螺纹钢筋间距2.7m×2.7m,呈矩形布置锚杆长度8m。〔2〕锚杆与程度面的倾...

1、当您付费下载文档后,您只拥有了使用权限,并不意味着购买了版权,文档只能用于自身使用,不得用于其他商业用途(如 [转卖]进行直接盈利或[编辑后售卖]进行间接盈利)。
2、本站所有内容均由合作方或网友上传,本站不对文档的完整性、权威性及其观点立场正确性做任何保证或承诺!文档内容仅供研究参考,付费前请自行鉴别。
3、如文档内容存在违规,或者侵犯商业秘密、侵犯著作权等,请点击“违规举报”。

碎片内容

某市政隧道高边坡工程监理实施细则

确认删除?
VIP
微信客服
  • 扫码咨询
会员Q群
  • 会员专属群点击这里加入QQ群
客服邮箱
回到顶部