电脑桌面
添加小米粒文库到电脑桌面
安装后可以在桌面快捷访问

建设工程竣工验收报告范本XXXX最新版VIP免费

建设工程竣工验收报告范本XXXX最新版_第1页
1/9
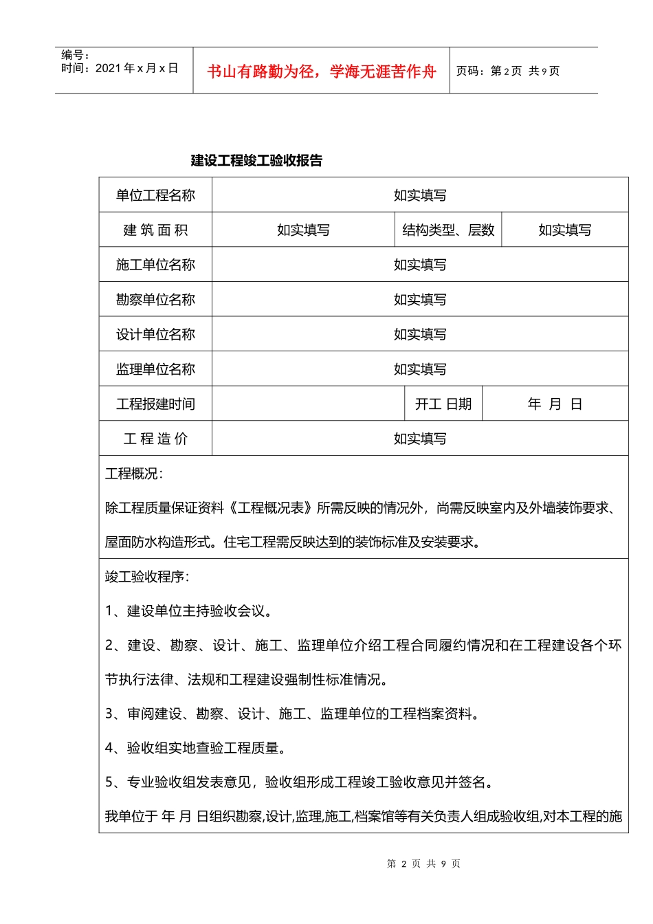
建设工程竣工验收报告范本XXXX最新版_第2页
2/9
建设工程竣工验收报告范本XXXX最新版_第3页
3/9
第1页共9页编号:时间:2021年x月x日书山有路勤为径,学海无涯苦作舟页码:第1页共9页建设工程竣工验收报告更多内容请访问加固改造网www.jiagugaizao.com(本填写范例仅作参考,具体填写根据工程实际情况适当调整~增减)单位工程名称:如实填写建设单位名称:如实填写竣工验收时间:年月日XX建筑工程竣工验收备案中心第2页共9页第1页共9页编号:时间:2021年x月x日书山有路勤为径,学海无涯苦作舟页码:第2页共9页建设工程竣工验收报告单位工程名称如实填写建筑面积如实填写结构类型、层数如实填写施工单位名称如实填写勘察单位名称如实填写设计单位名称如实填写监理单位名称如实填写工程报建时间开工日期年月日工程造价如实填写工程概况:除工程质量保证资料《工程概况表》所需反映的情况外,尚需反映室内及外墙装饰要求、屋面防水构造形式。住宅工程需反映达到的装饰标准及安装要求。竣工验收程序:1、建设单位主持验收会议。2、建设、勘察、设计、施工、监理单位介绍工程合同履约情况和在工程建设各个环节执行法律、法规和工程建设强制性标准情况。3、审阅建设、勘察、设计、施工、监理单位的工程档案资料。4、验收组实地查验工程质量。5、专业验收组发表意见,验收组形成工程竣工验收意见并签名。我单位于年月日组织勘察,设计,监理,施工,档案馆等有关负责人组成验收组,对本工程的施第3页共9页第2页共9页编号:时间:2021年x月x日书山有路勤为径,学海无涯苦作舟页码:第3页共9页工合同约定的项目进行了竣工验收.竣工验收内容:1、由竣工验收小组组长主持竣工验收。2、建设、施工、监理、设计、勘察单位分别书面汇报工程项目建设质量状况、合同履约及执行国家法律、法规和工程建设强制性标准情况。3、验收组分为三部分分别进行检查验收。(1)检查工程实体质量。(2)检查工程建设参与各方提供的竣工资料。(以下(3)~(8)条根据工程实际情况填写)(3)对建筑工程的使用功能进行抽查、试验。例厕所、阳台泼水试验,浴缸、水盘、水池盛水试验,通水、通电试验,排污主管通球试验及绝缘电阻、接地电阻、漏电跳闸测试等。(4)对竣工验收情况进行汇总讨论,并听取质量监督机构对该工程质量监督情况。(5)形成竣工验收意见,填写《建设工程竣工验收备案表》和《建设工程竣工验收报告》,验收小组人员分别签字、建设单位盖章。(6)当在验收过程中发现严重问题,达不到竣工验收标准时,验收小组应责成责任单位立即整改,并宣布本次验收无效,重新确定时间组织竣工验收。(7)当在竣工验收过程中发现一般需整改质量问题,验收小组可形成初步验收意见,填写有关表格,有关人员签字,但建设单位不加盖公章。验收小组责成有关责任单位整改,可委托建设单位项目负责人组织复查,整改完毕符合要求后,加盖建设单位公章。(8)当竣工验收小组各方不能形成一致竣工验收意见时,应当协商提出解决办法,待意第4页共9页第3页共9页编号:时间:2021年x月x日书山有路勤为径,学海无涯苦作舟页码:第4页共9页见一致后,重新组织工程竣工验收。当协商不成时,应报建设行政主管部门或质量监督机构进行协调裁决。竣工验收组织:(一)成立以建设单位项目负责人***为组长,主持验收会议;各参建单位项目负责人和有关专家参加的验收组,按照验收程序进行验收。(二)施工单位介绍施工情况;(三)监理单位介绍监理情况;(四)各验收专业组核查质保资料,并到场检查;(五)各验收专业组总结发言,建设单位做好记录竣工验收标准:竣工验收标准为国家及江西省的强制性标准,现行质量检验评定标准、施工验收规范、经审查通过的设计文件及有关法律、法规、规章和规范性文件规定。对勘察单位评价:参加地基验槽;参加基础及有关重要部位工程质量验收;参加工程竣工验收;参加有关工程质量问题的处理情况;出具工程勘察质量检查报告;第5页共9页第4页共9页编号:时间:2021年x月x日书山有路勤为径,学海无涯苦作舟页码:第5页共9页对设计单位评价:参加地基验槽;参加基础,主体结构及有关重要部位工程质量验收;参加工程竣工验收;签发设计修改变更,技术洽商通知;参加有关工程质量问题的处理情况;出具工程设计质量检查报告;...

1、当您付费下载文档后,您只拥有了使用权限,并不意味着购买了版权,文档只能用于自身使用,不得用于其他商业用途(如 [转卖]进行直接盈利或[编辑后售卖]进行间接盈利)。
2、本站所有内容均由合作方或网友上传,本站不对文档的完整性、权威性及其观点立场正确性做任何保证或承诺!文档内容仅供研究参考,付费前请自行鉴别。
3、如文档内容存在违规,或者侵犯商业秘密、侵犯著作权等,请点击“违规举报”。

碎片内容

建设工程竣工验收报告范本XXXX最新版

确认删除?
VIP
微信客服
  • 扫码咨询
会员Q群
  • 会员专属群点击这里加入QQ群
客服邮箱
回到顶部