电脑桌面
添加小米粒文库到电脑桌面
安装后可以在桌面快捷访问

某公司筹建运营计划管理手册VIP免费

某公司筹建运营计划管理手册_第1页
1/68
某公司筹建运营计划管理手册_第2页
2/68
某公司筹建运营计划管理手册_第3页
3/68
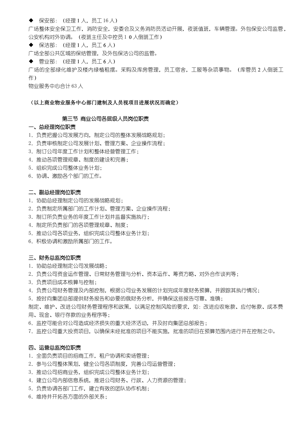
商管公司奥斯卡商业筹建运营计划管理手册第一部分:商业运营与管理第一章商业运管公司筹备与计划(招商准备实施阶段)第一节前期商业运营管理的核心和物业服务设计方案针对商业奥斯卡项目(案名暂定)前期的运营管理工作极为重要,从准备阶段开始,由专业的物业管理人员凭借丰富的使用、管理物业的经验,站在业主和使用者的角度和立场,对整个项目日后的各种使用方案进行全面的确认、提出意见,并开展一些必须在这一时期进行的运营管理前期工作。这样可以使业主方的投资达到预期的效果,节约不必要的开支,使不适应日后使用、管理的因素及时得到整改,为日后的管理工作打下良好的基础。一、封顶前后、设备安装工程阶段根据以往的运作经验,任何一个新建项目由于设计和施工等种种客观因素,将会给项目日后的管理运行过程带来许多不利因素,例如:能源消耗的计量问题、施工质量造成设备设施不能充分发挥系统应有功能的问题,诸如这些问题在项目装修及系统设备安装阶段如能得到及时纠正,则会大大减少对使用人的影响。因此,在此阶段公司将派出具有丰富经验的土建、电气、空调、给排水等几名专业工程师组成的前期物业管理小组深入工地。主要进行以下工作:1、确认物业的可行性研究,各专业设计图纸,对不适应日后使用、管理、维护的因素向发展商提出报告及改善建议。2、监督施工质量,了解隐蔽工程情况,防止施工单位粗制滥造,维护业主方的利益。3、协助业主方办理市政、供电、热力、交通、供水等方面的有关手续,并建立有关档案,为日后管理打下基础。4、制定商业奥斯卡各类管理性文件;5、协助业主方收集、整理物业图纸资料,建立专业化物业档案。6、协助业主方收集、保存、管理各类定货备品、备件,防止流失造成损失。7、调查、确认整个物业使用材料、设备详细情况,编制清册和备品、备件准备计划。8、协助业主方制定施工期间的保卫方案,适时介入成品保护工作。9、组织专业人员参加设备系统的调试工作,使所有设备系统完全达到设计要求和应有的定货功能。二、接管验收和物业管理的前期准备阶段1.参加商业奥斯卡各设备系统的调试,进行楼宇及设备的全面验收,建立详细的交接档案;2.根据设备交验情况,建立缺陷档案,协助甲方督促施工整改。3.做出管理计划,建立完善的运作体系;4.制定管理机构、人员组成,建立人事制度及各级员工岗位责任制;5.适时招聘所需员工,根据工作分阶段进行专业化的岗前培训。6.编制保洁、保安、工程等业务工作大纲和具体的工作质量标准;7.根据日后物业使用要求,设计交通组织、车辆停泊、垃圾清运方案,设计各项指示标牌系统;8.准备各类接管验收及业户入伙的文件、表格,编制工程验收工作指导书和入伙接待工作指导书,使有关员工熟练掌握;三.二装协管监管,成品保护,保洁开荒阶段㈠、二装协管理及监管详见第二章㈡、成品保护对已接管的设施、设备进行防护和保护,最大限度减少未开业前对设施、设备的损坏。1、由保安部和工程部共同负责商业的成品保护工作,各司其职。2、落实成品保护队伍及人员和物资器材。3、制定成品保护方案和责任制及工作检查制度。㈢、开荒保洁1、开荒保洁内容为:外墙的开荒清洗,卖场内的开荒清洁;石材,及不锈刚表面的养护和清洁,卫生间的开荒保洁。2、由物业保洁部门统一组织,由专业的保洁或石材养护公司承担。3、完工后按合同标准组织验收。四、入伙进场和进入正常管理阶段1.在这一时期物业服务中心将组成专业保洁队伍进驻项目,进行开荒性保洁工作。在最短的时间内,使整个物业从建设期形象迅速转变为入住期窗明地亮、清洁优美的形象,使业主方精心设计、装饰的杰作,充分地展示在业主、来宾及社会的面前。2.由训练有素、具有丰富经验的专业人员组成客户服务部,按照统一的程序,热情接待,为其办妥一切入驻手续。第二节商业运营管理公司架构及到岗预测商业奥斯卡商业管理公司架构(以上商业公司部门建制及人员视项目进展状况而确定)商业奥斯卡商业管理公司——物业服务中心架构物业服务部:工程部:保安部:保洁部:管业部:客服经理1人经理1人经理1名保结经理1名管业经理1人客服主管3人电气主管1人消防主...

1、当您付费下载文档后,您只拥有了使用权限,并不意味着购买了版权,文档只能用于自身使用,不得用于其他商业用途(如 [转卖]进行直接盈利或[编辑后售卖]进行间接盈利)。
2、本站所有内容均由合作方或网友上传,本站不对文档的完整性、权威性及其观点立场正确性做任何保证或承诺!文档内容仅供研究参考,付费前请自行鉴别。
3、如文档内容存在违规,或者侵犯商业秘密、侵犯著作权等,请点击“违规举报”。

碎片内容

某公司筹建运营计划管理手册

确认删除?
VIP
微信客服
  • 扫码咨询
会员Q群
  • 会员专属群点击这里加入QQ群
客服邮箱
回到顶部