电脑桌面
添加小米粒文库到电脑桌面
安装后可以在桌面快捷访问

某地产上海区域钢制进户门(a类)集中采购协议交底(蓝盾)VIP免费

某地产上海区域钢制进户门(a类)集中采购协议交底(蓝盾)_第1页
1/4
某地产上海区域钢制进户门(a类)集中采购协议交底(蓝盾)_第2页
2/4
某地产上海区域钢制进户门(a类)集中采购协议交底(蓝盾)_第3页
3/4
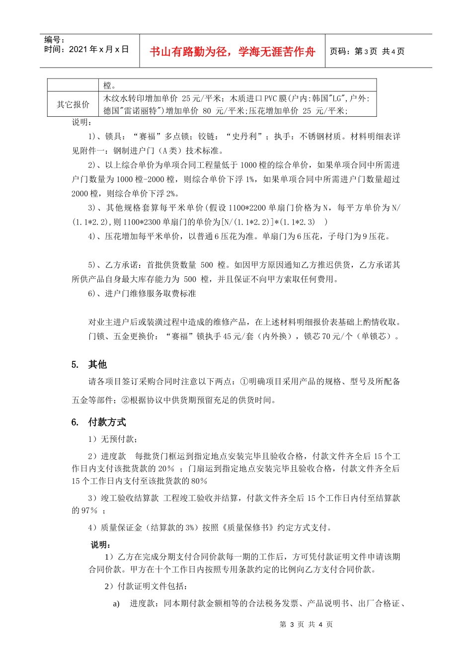
第1页共4页编号:时间:2021年x月x日书山有路勤为径,学海无涯苦作舟页码:第1页共4页万科上海区域钢制进户门(A类)集中采购协议交底1.合作期限从2007年1月30日至2008年1月30日止。2.合作范围万科上海区域各项目[暂定上海万科新里程、吴泾项目、无锡魅力之城、无锡东郡、苏州玲珑湾项目二期四、五区、苏州冶金厂项目一期、南京光明城市三期等项目]3.技术指标:1)乙方向甲方各项目所供钢制进户门应当符合如下标准:GB17565-1998《防盗安全门通用技术条件》GB12955-91《钢质防火门通用技术条件》GB50210-2001《建筑装饰装修工程质量验收规范》GB/T16729—1997《建筑门保温性能分级及其检测方法》DB31/321-2004《防火防盗安全门通用技术条件》DGJ08-20-2001《上海市工程建设规范--住宅设计标准》2)门框采用电解镀锌钢板,钢板厚度不小于2.0mm。3)门扇上下框增加天地栓,不锈钢铰链取消表面靜电粉末喷涂,改为不锈钢本色。其它技术标准详见《钢制进户门A类技术标准》4.计价说明万科钢制进户门(A类)集中采购报价单类型单扇门子母门形式平板产品规格1000×24001000×22001100×21001100×22001200×21001200×22001200×2400单价(元/m2)门扇骨架46.5044.5046.5046.5046.5046.5048.50平钢板142.00132.00132.00132.00132.00132.00142.00粉末喷涂48.0048.0048.0048.0048.0048.0048.00硅酸铝防火保温棉45.0045.0045.0045.0045.0045.0045.00高温粘结剂6.004.525.525.526.006.006.00钢门框93.00105.00109.00109.0099.0099.0093.00第2页共4页第1页共4页编号:时间:2021年x月x日书山有路勤为径,学海无涯苦作舟页码:第2页共4页密封条(PVC)8.0010.5012.5012.509.909.908.80制作费26.0015.0016.0016.0026.0026.0026.00运费、辅助费21.0019.7020.3020.3021.0021.0021.00企管费、税29.0928.8829.1729.1729.0929.0929.09利润20.8021.6622.1322.1320.8020.8020.80小计462.39448.76459.12459.12458.29458.29465.19不锈钢防火旗铰(亚光)75.0065.0062.0060.00105.00100.00125.00不锈钢暗插销(亚光)20.0020.0017.00不锈钢底框30.0030.0030.0030.0025.0025.0025.00猫眼、门吸8.008.008.008.008.008.008.00镀锌铁脚2.002.002.002.002.002.002.00合计577.39553.76561.12559.12618.29613.29642.19单樘面积(m2)2.402.202.312.422.522.642.88防盗锁(单点锁)200.00200.00200.00200.00200.00200.00200.00防盗锁(三点锁)230.00230.00230.00230.00230.00230.00230.00安装费50.0050.0050.0050.0060.0060.0060.00综合单价单点锁(元/樘)1690.941525.471608.561668.411881.091945.092175.75综合单价三点锁(元/樘)1720.941555.471638.561698.411911.091975.092205.75让利后的单价(单点锁)1406130713631416167216951817让利后的单价(多点锁)1436133713931446170217251847数量1111111运输费南昌30元/樘。南京、镇江25元/樘。无锡25元/樘。苏州、昆山20元/第3页共4页第2页共4页编号:时间:2021年x月x日书山有路勤为径,学海无涯苦作舟页码:第3页共4页樘。其它报价木纹水转印增加单价25元/平米;木质进口PVC膜(户内:韩国"LG",户外:德国"雷诺丽特")增加单价80元/平米;压花增加单价25元/平米;说明:1)、锁具:“赛福”多点锁;铰链:“史丹利”;执手:不锈钢材质。材料明细表详见附件一:钢制进户门(A类)技术标准。2)、以上综合单价为单项合同工程量低于1000樘的综合单价,如果单项合同中所需进户门数量为1000樘-2000樘,则综合单价下浮1%,如果单项合同中所需进户门数量超过2000樘,则综合单价下浮2%。3)、其他规格套算每平米单价(假设1100*2200单扇门价格为N,每平方单价为N/(1.1*2.2),则1100*2300单扇门的单价为[N/(1.1*2.2)]*(1.1*2.3))4)、压花增加每平米单价,以普通6压花为准。单扇门为6压花,子母门为9压花。5)、乙方承诺:首批供货数量500樘。如因甲方原因通知乙方推迟供货,乙方承诺其所供产品自身最大库存能力为500樘,并且保证不向甲方索取任何费用。6)、进户门维修服务取费标准对业主进户后或装潢过程中造成的维修产品,在上述材料明细报价表基础上酌情收取。门锁、五金更换价:“赛福”锁...

1、当您付费下载文档后,您只拥有了使用权限,并不意味着购买了版权,文档只能用于自身使用,不得用于其他商业用途(如 [转卖]进行直接盈利或[编辑后售卖]进行间接盈利)。
2、本站所有内容均由合作方或网友上传,本站不对文档的完整性、权威性及其观点立场正确性做任何保证或承诺!文档内容仅供研究参考,付费前请自行鉴别。
3、如文档内容存在违规,或者侵犯商业秘密、侵犯著作权等,请点击“违规举报”。

碎片内容

某地产上海区域钢制进户门(a类)集中采购协议交底(蓝盾)

您可能关注的文档

确认删除?
VIP
微信客服
  • 扫码咨询
会员Q群
  • 会员专属群点击这里加入QQ群
客服邮箱
回到顶部