电脑桌面
添加小米粒文库到电脑桌面
安装后可以在桌面快捷访问

苏州移动百宝箱平台策划案VIP免费

苏州移动百宝箱平台策划案_第1页
1/5
苏州移动百宝箱平台策划案_第2页
2/5
苏州移动百宝箱平台策划案_第3页
3/5
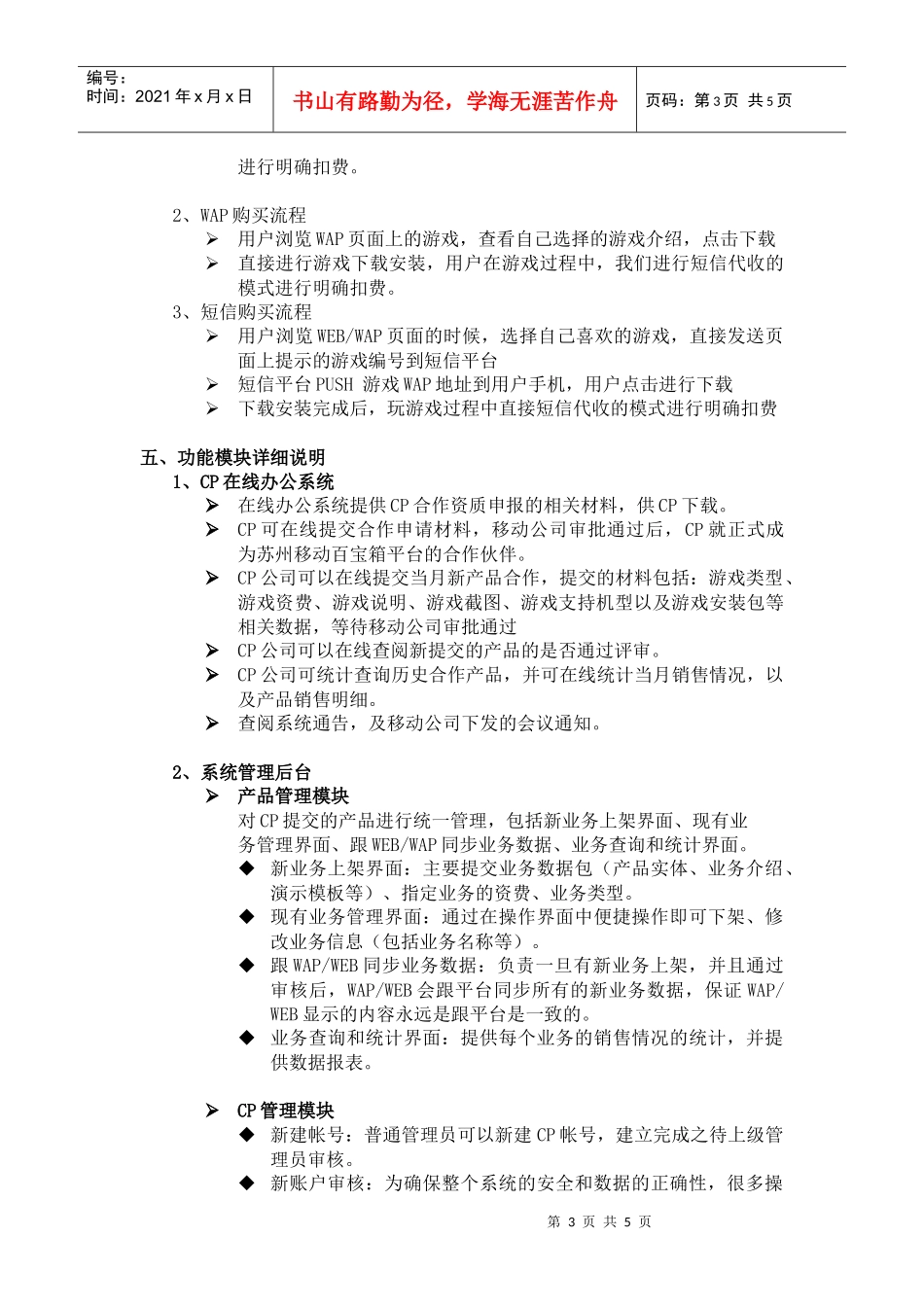
第1页共5页编号:时间:2021年x月x日书山有路勤为径,学海无涯苦作舟页码:第1页共5页苏州移动百宝箱平台策划案上海艾熳2008-7-15第2页共5页第1页共5页编号:时间:2021年x月x日书山有路勤为径,学海无涯苦作舟页码:第2页共5页一、项目背景二、项目整体结构图三、收费方式目前比较常用的游戏代收费方式:短信代收费、WAP代收费、彩信代收费以及IVR代收费模式。出于安全性和计费的便捷性建议采用短信代收费模式,这是目前大家最常使用的一种收费模式,收费方式基本上是用户先免费下载游戏,然后再游戏过程中通过道具或者在固定的关卡对用户进行资费提醒,并进行相关的收费工作。单击版游戏:点播类的短信代码联网版游戏:包月类的短信代码四、用户购买流程1、WEB购买流程用户浏览WEB页面上的游戏,查看自己选择的游戏,点击下载下载首页提示用户输入:用户手机号码、验证码、手机品牌、手机型号等相关信息,系统PUSH游戏下载地址到用户手机下载完成页面提示用户,系统已经下载游戏地址到用户手机,如果没有收到PUSH信息,请发送短信XXXX到某个短信平台重新激活下发。购买流程完成,用户在玩游戏的时候,我们通过短信代收费的模式第3页共5页第2页共5页编号:时间:2021年x月x日书山有路勤为径,学海无涯苦作舟页码:第3页共5页进行明确扣费。2、WAP购买流程用户浏览WAP页面上的游戏,查看自己选择的游戏介绍,点击下载直接进行游戏下载安装,用户在游戏过程中,我们进行短信代收的模式进行明确扣费。3、短信购买流程用户浏览WEB/WAP页面的时候,选择自己喜欢的游戏,直接发送页面上提示的游戏编号到短信平台短信平台PUSH游戏WAP地址到用户手机,用户点击进行下载下载安装完成后,玩游戏过程中直接短信代收的模式进行明确扣费五、功能模块详细说明1、CP在线办公系统在线办公系统提供CP合作资质申报的相关材料,供CP下载。CP可在线提交合作申请材料,移动公司审批通过后,CP就正式成为苏州移动百宝箱平台的合作伙伴。CP公司可以在线提交当月新产品合作,提交的材料包括:游戏类型、游戏资费、游戏说明、游戏截图、游戏支持机型以及游戏安装包等相关数据,等待移动公司审批通过CP公司可以在线查阅新提交的产品的是否通过评审。CP公司可统计查询历史合作产品,并可在线统计当月销售情况,以及产品销售明细。查阅系统通告,及移动公司下发的会议通知。2、系统管理后台产品管理模块对CP提交的产品进行统一管理,包括新业务上架界面、现有业务管理界面、跟WEB/WAP同步业务数据、业务查询和统计界面。新业务上架界面:主要提交业务数据包(产品实体、业务介绍、演示模板等)、指定业务的资费、业务类型。现有业务管理界面:通过在操作界面中便捷操作即可下架、修改业务信息(包括业务名称等)。跟WAP/WEB同步业务数据:负责一旦有新业务上架,并且通过审核后,WAP/WEB会跟平台同步所有的新业务数据,保证WAP/WEB显示的内容永远是跟平台是一致的。业务查询和统计界面:提供每个业务的销售情况的统计,并提供数据报表。CP管理模块新建帐号:普通管理员可以新建CP帐号,建立完成之待上级管理员审核。新账户审核:为确保整个系统的安全和数据的正确性,很多操第4页共5页第3页共5页普通管理员申请新帐号Y普通管理员填写用户基本资料Y提交请求Y超级管理员给出审核结果Y新帐户创建申请结束NCP填写申请表,移动审批申请结束NYCP帐号创建流程编号:时间:2021年x月x日书山有路勤为径,学海无涯苦作舟页码:第4页共5页作都是需要上一级审批通过才能使用的。停用:可以停用下一级帐号,例如该帐号不用或者该帐号人员被处罚。启用:重新让下一级帐号可用。基本信息修改:对自己的基本信息进行修改,例如修改密码。账户统计查询:提供日期、姓名等组合方式查询权限管理系统角色管理:权限的集合,角色与角色之间属于平级关系,可以将基本权限添加到一个角色中,用于方便权限的分配。权限管理:权限通过模块加动作来产生,模块就是整个系统中第5页共5页第4页共5页角色A角色B操作权限A操作权限B操作权限C操作权限D操作权限E操作权限F用户A...

1、当您付费下载文档后,您只拥有了使用权限,并不意味着购买了版权,文档只能用于自身使用,不得用于其他商业用途(如 [转卖]进行直接盈利或[编辑后售卖]进行间接盈利)。
2、本站所有内容均由合作方或网友上传,本站不对文档的完整性、权威性及其观点立场正确性做任何保证或承诺!文档内容仅供研究参考,付费前请自行鉴别。
3、如文档内容存在违规,或者侵犯商业秘密、侵犯著作权等,请点击“违规举报”。

碎片内容

苏州移动百宝箱平台策划案

中小学教育精品资料+ 关注
实名认证
内容提供者

中小学教育资料,优质文档创作者

确认删除?
VIP
微信客服
  • 扫码咨询
会员Q群
  • 会员专属群点击这里加入QQ群
客服邮箱
回到顶部