电脑桌面
添加小米粒文库到电脑桌面
安装后可以在桌面快捷访问

要设置组策略VIP免费

要设置组策略_第1页
1/8
要设置组策略_第2页
2/8
要设置组策略_第3页
3/8
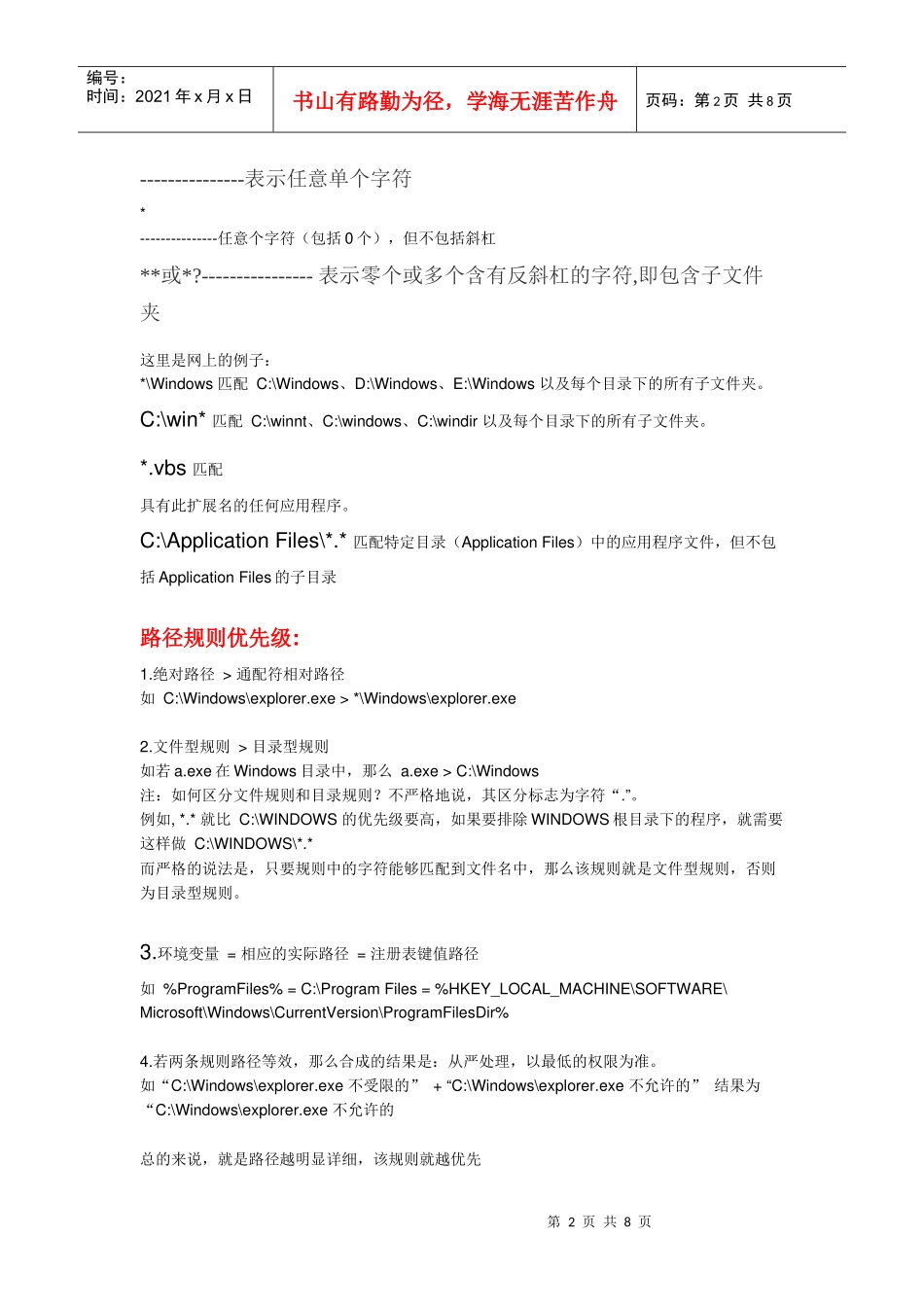
第1页共8页编号:时间:2021年x月x日书山有路勤为径,学海无涯苦作舟页码:第1页共8页要设置组策略,先了解下系统环境变量和通配符,以及优先级环境变量在C盘为系统盘的情况下:%USERPROFILE%表示C:\DocumentsandSettings\当前用户名这个文件夹%ALLUSERSPROFILE%表示C:\DocumentsandSettings\AllUsers%APPDATA%表示C:\DocumentsandSettings\当前用户名\ApplicationData%ALLAPPDATA%表示C:\DocumentsandSettings\AllUsers\ApplicationData%SYSTEMDRIVE%表示C:%HOMEDRIVE%表示C:\%SYSTEMROOT%表示C:\WINDOWS%WINDIR%表示C:\WINDOWS%TEMP%和%TMP%表示C:\DocumentsandSettings\当前用户名\LocalSettings\Temp%ProgramFiles%表示C:\ProgramFiles%CommonProgramFiles%表示C:\ProgramFiles\CommonFiles通配符?第2页共8页第1页共8页编号:时间:2021年x月x日书山有路勤为径,学海无涯苦作舟页码:第2页共8页---------------表示任意单个字符*---------------任意个字符(包括0个),但不包括斜杠**或*?----------------表示零个或多个含有反斜杠的字符,即包含子文件夹这里是网上的例子:*\Windows匹配C:\Windows、D:\Windows、E:\Windows以及每个目录下的所有子文件夹。C:\win*匹配C:\winnt、C:\windows、C:\windir以及每个目录下的所有子文件夹。*.vbs匹配具有此扩展名的任何应用程序。C:\ApplicationFiles\*.*匹配特定目录(ApplicationFiles)中的应用程序文件,但不包括ApplicationFiles的子目录路径规则优先级:1.绝对路径>通配符相对路径如C:\Windows\explorer.exe>*\Windows\explorer.exe2.文件型规则>目录型规则如若a.exe在Windows目录中,那么a.exe>C:\Windows注:如何区分文件规则和目录规则?不严格地说,其区分标志为字符“.”。例如,*.*就比C:\WINDOWS的优先级要高,如果要排除WINDOWS根目录下的程序,就需要这样做C:\WINDOWS\*.*而严格的说法是,只要规则中的字符能够匹配到文件名中,那么该规则就是文件型规则,否则为目录型规则。3.环境变量=相应的实际路径=注册表键值路径如%ProgramFiles%=C:\ProgramFiles=%HKEY_LOCAL_MACHINE\SOFTWARE\Microsoft\Windows\CurrentVersion\ProgramFilesDir%4.若两条规则路径等效,那么合成的结果是:从严处理,以最低的权限为准。如“C:\Windows\explorer.exe不受限的”+“C:\Windows\explorer.exe不允许的”结果为“C:\Windows\explorer.exe不允许的总的来说,就是路径越明显详细,该规则就越优先第3页共8页第2页共8页编号:时间:2021年x月x日书山有路勤为径,学海无涯苦作舟页码:第3页共8页上面这些了解了以后,我们打开组策略编辑器4条默认规则说明第4页共8页第3页共8页编号:时间:2021年x月x日书山有路勤为径,学海无涯苦作舟页码:第4页共8页整个Windows目录不受限Windows下的exe文件不受限System32下的exe文件不受限整个ProgramFiles目录不受限我们右键新建图中使用系统变量,而且是绝对路径,这样的规则优先于下面的这种基于文件名的规则这里举个例子说明绝对路径的优先性如果我们只想运行系统盘SYSTEM32下的SVCHOST.exe(防止病毒从其它位置启动一个名为SVCHOST.exe的文件)就需要添加下面的两个路径规则规则1:%SYSTEMROOT%\system32\svchost.exe或者C:\WINDOWS\system32\第5页共8页第4页共8页编号:时间:2021年x月x日书山有路勤为径,学海无涯苦作舟页码:第5页共8页svchost.exe不受限的(绝对路径,优先于下面的规则)规则2:Svchost.exe不允许的(基于文件名)简单理解,规则1是规则2的例外,对于Explorer.exe,lsass.exe也需要这样对应设置,主要是路径,千万不要没有例外哦这样,我们可以利用基于文件名的规则,限制一些仿冒的东西,如下图注意不要限制*.*.exe这样的因为有些软件带有版本号,比如第6页共8页第5页共8页编号:时间:2021年x月x日书山有路勤为径,学海无涯苦作舟页码:第6页共8页srengLDR2.0.exe这样就会导致正常软件不能运行限制双后缀的程序,要更加明确才行,最好是*.jpg.exe这样添加或者*.???.exe当然这样碰见这样的ice2.014.exe的正常程序也会限制小的我图省事,就把正常程序版本号的点去了。。。我用的...

1、当您付费下载文档后,您只拥有了使用权限,并不意味着购买了版权,文档只能用于自身使用,不得用于其他商业用途(如 [转卖]进行直接盈利或[编辑后售卖]进行间接盈利)。
2、本站所有内容均由合作方或网友上传,本站不对文档的完整性、权威性及其观点立场正确性做任何保证或承诺!文档内容仅供研究参考,付费前请自行鉴别。
3、如文档内容存在违规,或者侵犯商业秘密、侵犯著作权等,请点击“违规举报”。

碎片内容

要设置组策略

您可能关注的文档

确认删除?
VIP
微信客服
  • 扫码咨询
会员Q群
  • 会员专属群点击这里加入QQ群
客服邮箱
回到顶部