电脑桌面
添加小米粒文库到电脑桌面
安装后可以在桌面快捷访问

初中成语理解和运用练习题VIP免费

初中成语理解和运用练习题_第1页
1/8
初中成语理解和运用练习题_第2页
2/8
初中成语理解和运用练习题_第3页
3/8
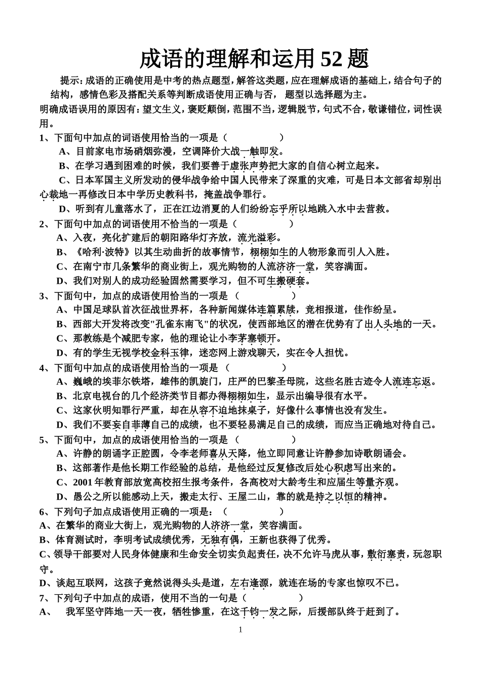
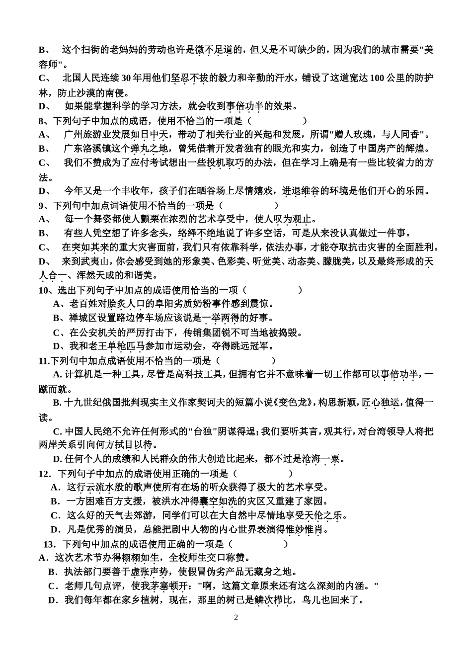
成语的理解和运用52题提示:成语的正确使用是中考的热点题型,解答这类题,应在理解成语的基础上,结合句子的结构,感情色彩及搭配关系等判断成语使用正确与否,题型以选择题为主。明确成语误用的原因有:望文生义,褒贬颠倒,范围不当,逻辑脱节,句式不合,敬谦错位,词性误用。1、下面句中加点的词语使用恰当的一项是()A、目前家电市场硝烟弥漫,空调降价大战一触即发。B、在学习遇到困难的时候,我们要善于虚张声势把大家的自信心树立起来。C、日本军国主义所发动的侵华战争给中国人民带来了深重的灾难,可是日本文部省却别出心裁地一再修改日本中学历史教科书,掩盖战争罪行。D、听到有儿童落水了,正在江边消夏的人们纷纷忘乎所以地跳入水中去营救。2、下面句中加点的词语使用不恰当的一项是()A、入夜,亮化扩建后的朝阳路华灯齐放,流光溢彩。B、《哈利·波特》以其生动曲折的故事情节,栩栩如生的人物形象而引人入胜。C、在南宁市几条繁华的商业街上,观光购物的人流济济一堂,笑容满面。D、我们对别人的成功经验固然需要学习,但不可生搬硬套。3、下面句中,加点的成语使用恰当的一项是()A、中国足球队首次征战世界杯,各种新闻媒体连篇累牍,竞相报道,佳作纷呈。B、西部大开发将改变"孔雀东南飞"的状况,使西部地区的潜在优势有了出人头地的一天。C、那教练是个减肥专家,他的理论让小李茅塞顿开。D、有的学生无视学校金科玉律,迷恋网上游戏聊天,实在令人担忧。4、下面句中加点的成语使用恰当的一项是()A、巍峨的埃菲尔铁塔,雄伟的凯旋门,庄严的巴黎圣母院,这些名胜古迹令人流连忘返。B、北京电视台的几个经济类节目都办得栩栩如生,显示出编导很有水平。C、这家伙明知罪行严重,却在从容不迫地抹桌子,好像什么事情也没有发生。D、我们不要妄自菲薄自己的成绩,也不要轻易满足自己的成绩,而应当正确地对待自己。5、下面句中,加点的成语使用恰当的一项是()A、许静的朗诵字正腔圆,令李老师喜从天降,他立即同意让许静参加诗歌朗诵会。B、这部著作是他长期工作经验的总结,是他经过反复修改后处心积虑写出来的。C、2001年教育部放宽高校招生报考条件,各高校对大龄考生和应届生等量齐观。D、愚公之所以能感动上天,搬走太行、王屋二山,靠的就是持之以恒的精神。6、下列句子加点成语使用正确的一项是:()A、在繁华的商业大街上,观光购物的人济济一堂,笑容满面。B、体育测试时,李明考试成绩优秀,无独有偶,王新也获得了优秀。C、领导干部要对人民身体健康和生命安全切实负起责任,决不允许马虎从事,敷衍塞责,玩忽职守。D、谈起互联网,这孩子竟然说得头头是道,左右逢源,就连在场的专家也惊叹不已。7、下列句子中加点的成语,使用不当的一句是()A、我军坚守阵地一天一夜,牺牲惨重,在这千钧一发之际,后援部队终于赶到了。1B、这个扫街的老妈妈的劳动也许是微不足道的,但又是不可缺少的,因为我们的城市需要"美容师"。C、北国人民连续30年用他们坚忍不拔的毅力和辛勤的汗水,铺设了这道宽达100公里的防护林,防止沙漠的南侵。D、如果能掌握科学的学习方法,就会收到事倍功半的效果。8、下列句子中加点的成语,使用不恰当的一项是()A、广州旅游业发展如日中天,带动了相关行业的兴起和发展,所谓"赠人玫瑰,与人同香"。B、广东洛溪镇这个弹丸之地,曾凭借着开发者独有的眼光和实力,创造了中国房产的辉煌。C、我们不赞成为了应付考试想出一些投机取巧的办法,但在学习上确是有一些比较省力的方法。D、今年又是一个丰收年,孩子们在晒谷场上尽情嬉戏,进退维谷的环境是他们开心的乐园。9、下列句中加点词语使用不恰当的一项是()A、每一个舞姿都使人颤栗在浓烈的艺术享受中,使人叹为观止。B、有些人凭空想了许多念头,络绎不绝地说了许多空话,可是从来没认真做过一件事。C、在突如其来的重大灾害面前,我们只有依靠科学,依法办事,才能夺取抗击灾害的全面胜利。D、来到武夷山,你会感受到她的形象美、色彩美、听觉美、动态美、朦胧美,以及最终形成的天人合一、浑然天成的和谐美。10、选出下列句子中加点的成语使用恰当的一项()A、老...

1、当您付费下载文档后,您只拥有了使用权限,并不意味着购买了版权,文档只能用于自身使用,不得用于其他商业用途(如 [转卖]进行直接盈利或[编辑后售卖]进行间接盈利)。
2、本站所有内容均由合作方或网友上传,本站不对文档的完整性、权威性及其观点立场正确性做任何保证或承诺!文档内容仅供研究参考,付费前请自行鉴别。
3、如文档内容存在违规,或者侵犯商业秘密、侵犯著作权等,请点击“违规举报”。

碎片内容

初中成语理解和运用练习题

您可能关注的文档

确认删除?
VIP
微信客服
  • 扫码咨询
会员Q群
  • 会员专属群点击这里加入QQ群
客服邮箱
回到顶部