电脑桌面
添加小米粒文库到电脑桌面
安装后可以在桌面快捷访问

心理咨询师国家职业资格二级技能部分真题VIP专享VIP免费

心理咨询师国家职业资格二级技能部分真题_第1页
1/10
心理咨询师国家职业资格二级技能部分真题_第2页
2/10
心理咨询师国家职业资格二级技能部分真题_第3页
3/10
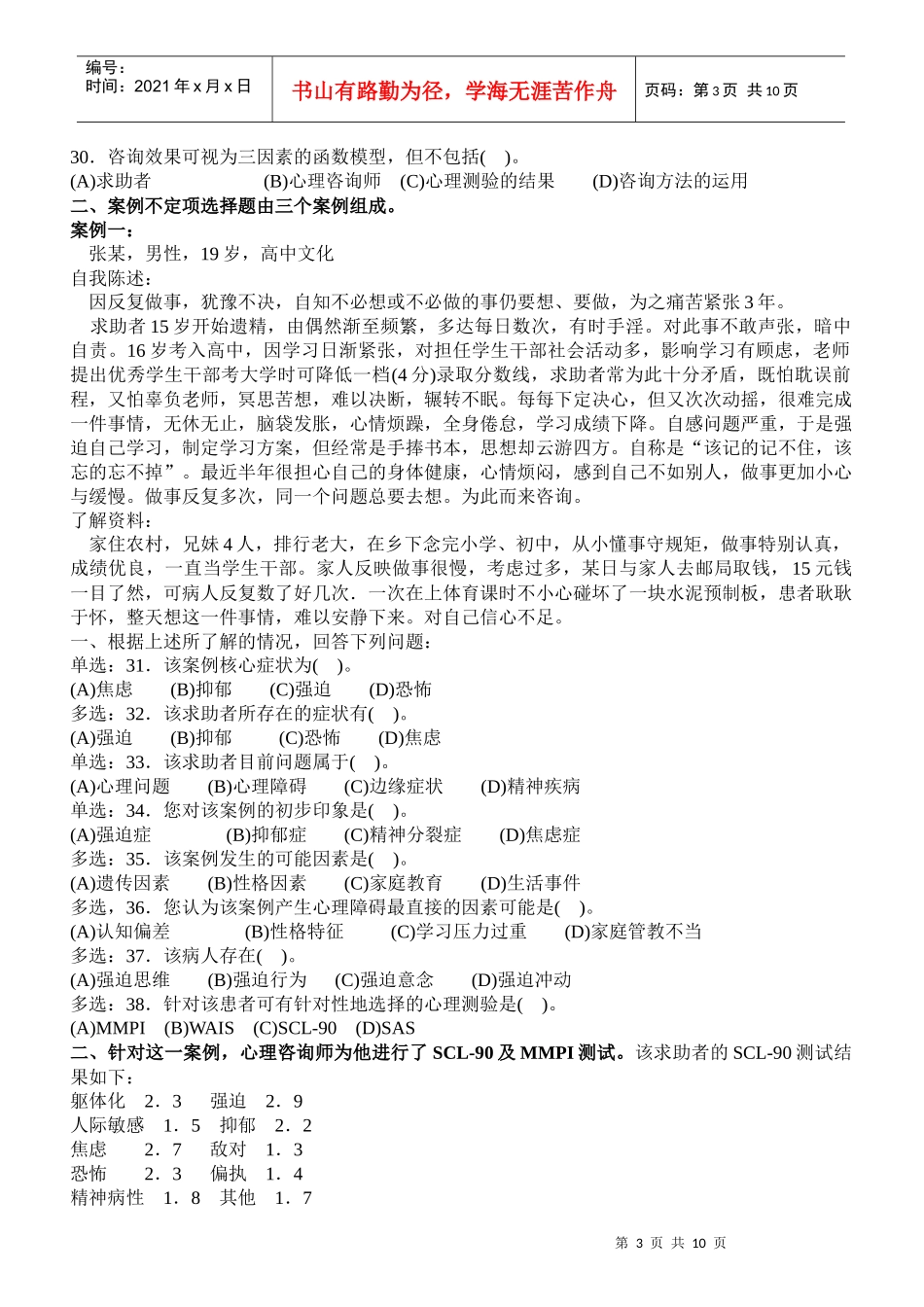
第1页共10页编号:时间:2021年x月x日书山有路勤为径,学海无涯苦作舟页码:第1页共10页2004年12月国家职业资格二级(技能部分真题)第一部分技能选择题(1~100题,共100道题)本部分包括录像选择题(1~30题)和案例不定项选择题(31~100题),每题1分,满分100分,请在答题卡上用铅笔将所选答案的相应字母涂黑。一、根据录像回答1~30题,共30道题。每题1分,满分30分。每小题只有一个最恰当的答案,请在答题卡上将所选答案的相应字母涂黑。(一)第一段录像。请根据录像回答1—15题,共15题。1.求助者“心情特别不好,总是感到很压抑”说明她()。(A)兴趣减退(B)悲观失望(C)心境低落(D)恐惧不安2.求助者的病程()。(A)两月(B)半年(C)一年(D)两年3.根据许又新教授关于神经症的评分标准,求助者的病程得分是()。(A)4分(B)3分(C)2分(D)1分4.求助者懒得上街表明她()。(A)回避行为(B)兴趣减退(C)活动减少(D)情感淡漠5.求助者不想上班表明她()。(A)躯体障碍(B)另谋高就(C)兴趣下降(D)精神疲惫6.从录像看求助者目前的自我评价()。(A)较高(B)较低(C)难以判断(D)与他人评价一致7.求助者谈到死的问题表明她()。(A)悲观失望(B)有自杀行为(C)有自杀倾向(D)恐惧死亡8.求助者最核心的症状是()。(A)焦虑(B)恐怖(C)抑郁(D)强迫9.根据本案例应优先除外的诊断是()。(A)精神疾病(B)抑郁状态(C)抑郁症(D)抑郁性神经症第2页共10页第1页共10页编号:时间:2021年x月x日书山有路勤为径,学海无涯苦作舟页码:第2页共10页10.你对求助者的诊断是()。(A)焦虑性神经症(B)抑郁症(C)恐惧性神经症(D)抑郁性神经症11.本案例的鉴别诊断中不包括()。(A)抑郁症(B)恐惧性神经症(C)焦虑性神经症(D)人格解体神经症12.引起求助者问题的主要社会性因素是()。(A)丈夫生意太忙(B)夫妻关系冷淡(C)缺少两性生活(D)丈夫回家很晚13.求助者对男人的说法表明她有()。(A)情绪障碍(B)行为障碍(C)认知偏差(D)人格障碍14.目前求助者的社会功能受损程度()。(A)轻(B)中(C)重(D)无变化15.本案例中不必做的心理测验是()。(A)EPQ(B)SCL-90(C)WAIS(D)SDS、SAS(二)第二段录像。请根据录像回答16~30题,共15题。16.咨询目标是由()确定的。(A)心理咨询师(B)求助者(C)上级心理咨询师(D)求助者和心理咨询师17.心理咨询师没有将经济问题当作心理咨询目标的理由是()。(A)属于个人隐私问题(B)难以控制经济收入(C)未取得当事人同意(D)不属于心理学范畴18.求助者想把改变孤独状态作为心理咨询目标,如果该心理咨询师不同意应以()。(A)求助者的意见为主(B)心理咨询师的意见为主(C)上级心理咨询师的意见为主(D)同级心理咨询师的意见为主19.心理咨询师说“能不能详细说说?”的目的是使咨询目标()。(A)具体(B)量化(C)积极(D)可行20.求助者希望通过咨询孤独感降至0,心理咨询师没有同意的理由是目标不()。(A)具体(B)可行(C)统一(D)积极21.心理咨询师说完“不一定吧”求助者出现了()。(A)少话(B)移情(C)阻抗(D)沉默22.求助者“男人有钱就变坏”的说法属于()。(A)认知偏差(B)孤独状态(C)行为问题(D)个性缺陷23.涉及求助者孤独状态时,心理咨询师首先提出的问题属于()。(A)封闭式提问(B)开放式提问(C)责备性提问(D)鼓励性提问24.在涉及交流和沟通时,心理咨询师使用的是()技术。(A)鼓励(B)解释(C)面质(D)指导25.本次咨询结束时,心理咨询师对咨询效果()。(A)可以评估,符合职业要求(B)不可评估,符合职业要求(C)可以评估,不符合职业要求(D)不可评估,不符合职业要求26.在本段录像结束阶段,心理咨询师进行了()。(A)鼓励自我探索(B)约定后续咨询(C)商量评估方法(D)布置咨询作业27.面对求助者,心理咨询师做的最多的是()。(A)矫正错误认知(B)启发自我探索(C)指导掌握技巧(D)改变人生态度28.在本段录像中,求助者出现了()的阻抗。(A)讲话程度(B)讲话内容(C)讲话方式(D)咨询关系29.在本段录像中心理咨询师出现的一个失误是()。(A)目标不积极(B)价值不中立(C)技术有错误(D)提问不规范第3页共10页第2页共10页编号:时间:2021年x月x日书山有路勤为径,学海无涯苦作舟页码:第3页共10页30.咨询效果可视为三因素的函数模型,但不包括()。(A)求助...

1、当您付费下载文档后,您只拥有了使用权限,并不意味着购买了版权,文档只能用于自身使用,不得用于其他商业用途(如 [转卖]进行直接盈利或[编辑后售卖]进行间接盈利)。
2、本站所有内容均由合作方或网友上传,本站不对文档的完整性、权威性及其观点立场正确性做任何保证或承诺!文档内容仅供研究参考,付费前请自行鉴别。
3、如文档内容存在违规,或者侵犯商业秘密、侵犯著作权等,请点击“违规举报”。

碎片内容

心理咨询师国家职业资格二级技能部分真题

您可能关注的文档

确认删除?
VIP
微信客服
  • 扫码咨询
会员Q群
  • 会员专属群点击这里加入QQ群
客服邮箱
回到顶部