电脑桌面
添加小米粒文库到电脑桌面
安装后可以在桌面快捷访问

资金计划管理制度VIP免费

资金计划管理制度_第1页
1/16
资金计划管理制度_第2页
2/16
资金计划管理制度_第3页
3/16
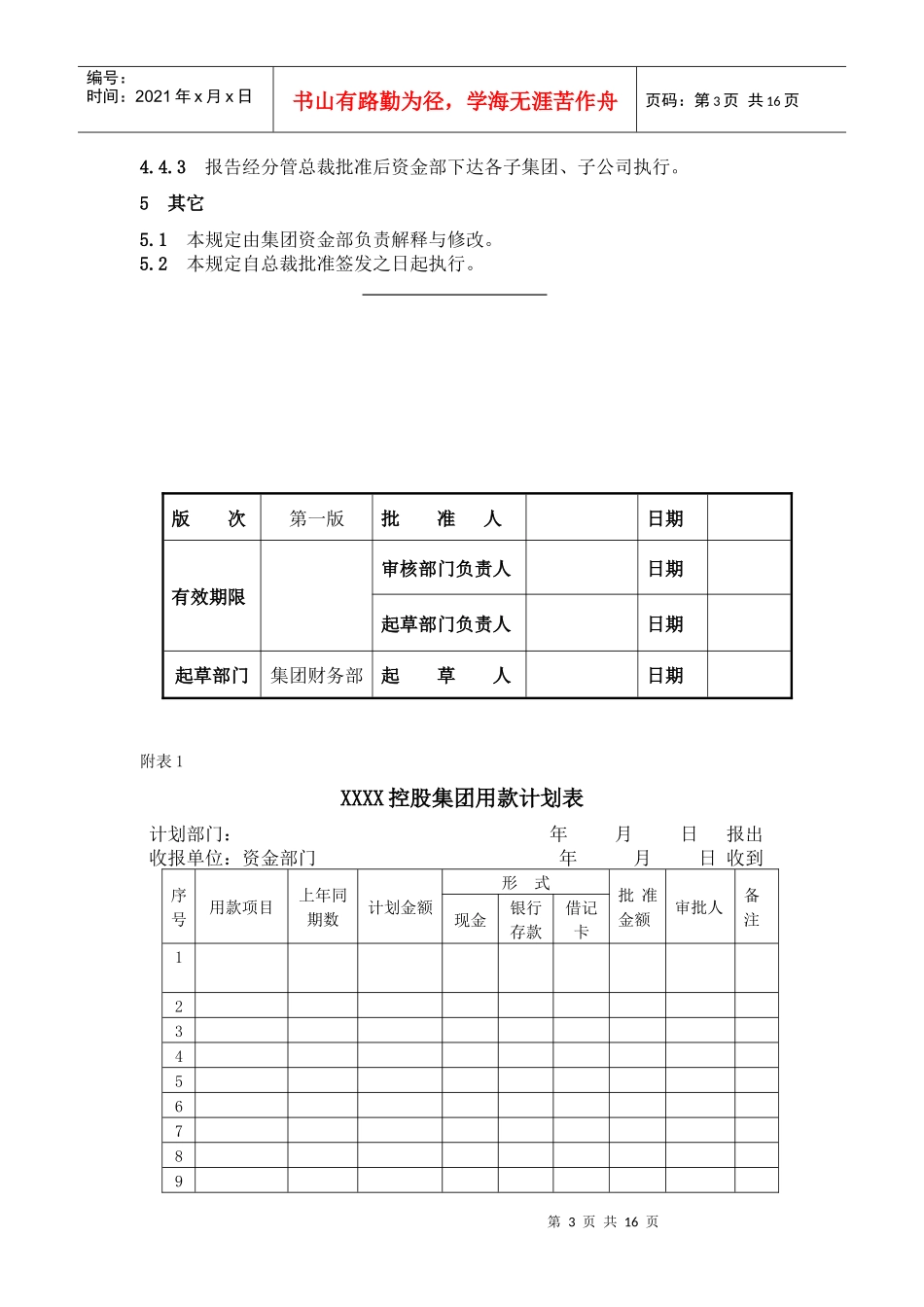
XXXX控股集团有限公司企业标准资金计划管理制度(试行)Q/XXXX09.01.01-20051目的为了做好资金计划的编制,合理使用资金,特制定本制度。2适用范围本管理规定适用集团以及集团所有下属公司资金计划的管理。3职责3.1集团、子集团、子公司财务部门事先拟定资金计划并报集团资金部。3.2集团资金部汇总平衡后制定统一资金计划。4管理内容资金计划是指企业货币资金收支计划,它是根据公司未来一定时期的销售、生产、开发、基本建设以及投资计划,预计这一时期内货币资金的收支状况,并进行货币资金综合平衡的计划。4.1资金计划编制程序编制资金收支计划实行自下而上编报,和自上而下下达执行的程序(见附图1、附图2)。4.1.1公司各部门按年、季、月编制本部门货币资金收支计划并报本公司资金部门(附表1、附表2)。4.1.2公司资金部门审查、汇总各部门计划后经本公司领导批准上报上级子集团资金部门或集团公司资金部(附表3)。4.1.3子集团资金部门审核汇总所属子公司收支计划后,统一上报集团公司资金部。集团公司资金部汇总子集团、直管子公司收支计划并综合平衡后上报分管总裁批准,统一安排各子集团、子公司收支计划(附表4、附表5)。4.1.4子集团、子公司资金部门层层下达本集团或本公司的年、季、月货币收支计划,直到公司各部门。4.2资金计划的内容4.2.1资金收入4.2.1.1销售收入:公司销售部门依据各种销售条件及收款期限,编列可收(兑)现计划数。4.2.1.2劳务收入:公司生产部门收受同业产品代为加工,依公司收款条件及合同规定编列可收(兑)现计划数。4.2.1.3退税收入:财务部门依据申请退税进度,编列可退税计划数。计划可退税虽非实际退现,但因能抵缴现金支出,得视同退现。4.2.1.4其他收入:凡无法直接归属上项收入都属于其他收入,包括废料收入、营业外收入等。其计划数额在十万元以上者,均应加说明。第2页共16页编号:时间:2021年x月x日书山有路勤为径,学海无涯苦作舟页码:第2页共16页4.2.2资金支出4.2.2.1资本支出4.2.2.1.1土地:集团资金部依据购地支付计划编列资金开支计划。4.2.2.1.2房屋建筑物:基建部门依据兴建工程进度,预计所需支付资金编列资金支付计划。4.2.2.1.3机器设备:公司采购部门依据采购计划和进度,预计支付资金编列支付计划。4.2.2.2偿还借款支出资金部门根据长期借款、短期借款的还款期限、利息支付方式以及新的融资的计划,预计归还的本金和利息编列支付计划。4.2.2.3材料支出公司采购部门按照生产计划编列外购商品的资金使用计划。4.2.2.4薪资支出公司工资管理部门依据工资、奖金制度及产销计划、最近实际发生数等资料,斟酌预计编列支付计划。4.2.2.5制造费用支出子公司生产管理部门依据生产计划,参照以往年度、月份制造费用占生产量的比例推算编列。4.2.2.6税款支出公司财务部门依据销售计划,参照以往年度、月份税款支出占销售额的比例预计所需支付资金编列支付计划。4.2.2.7期间费用4.2.2.7.1销售费用:公司销售部门依据销售、营业计划,参照以往年度、月份销售费用占销售额、营业额的比例推算编列。4.2.2.7.2管理费用:集团公司集团办及各下属子公司办公管理部门参照以往实际数及管理工作计划编列。4.2.2.7.3财务费用:公司资金部门依据资金融资情况,核算利息支付编列。4.2.2.8其他支出凡不属于上列各项的支出都属于“其它支出”,其计划数额在十万元以上者,均应加以说明。4.3银行借款及其它集团公司资金部根据整个公司的收支计划、资本结构,合理计划安排融资包括短期借款、长期借款等,以保证公司经营所需资金。4.4资金计划的控制4.4.1各公司于月、季、年末编制本公司的资金收支计划执行情况表(附表6、附表7),并根据资金收支计划执行情况表,检查本公司各部门资金计划执行情况,分析偏离计划的原因,提出解决问题的应对办法,报上级子集团公司资金部门或集团资金部(附图3)。4.4.2子集团资金部门审核汇总所属子公司资金收支计划执行情况后上报集团资金部。4.4.3集团公司资金部根据子集团、直管子公司财务部门上报的资金计划执行情况表汇总编制资金计划执行情况报告,并且分析计划偏离的原因,提出提...

1、当您付费下载文档后,您只拥有了使用权限,并不意味着购买了版权,文档只能用于自身使用,不得用于其他商业用途(如 [转卖]进行直接盈利或[编辑后售卖]进行间接盈利)。
2、本站所有内容均由合作方或网友上传,本站不对文档的完整性、权威性及其观点立场正确性做任何保证或承诺!文档内容仅供研究参考,付费前请自行鉴别。
3、如文档内容存在违规,或者侵犯商业秘密、侵犯著作权等,请点击“违规举报”。

碎片内容

资金计划管理制度

您可能关注的文档

确认删除?
VIP
微信客服
  • 扫码咨询
会员Q群
  • 会员专属群点击这里加入QQ群
客服邮箱
回到顶部