电脑桌面
添加小米粒文库到电脑桌面
安装后可以在桌面快捷访问

黑龙江省鸡西市恒山区中考化学 第10讲 物质的组成复习教案-人教版初中九年级全册化学教案VIP免费

黑龙江省鸡西市恒山区中考化学 第10讲 物质的组成复习教案-人教版初中九年级全册化学教案_第1页
1/3
黑龙江省鸡西市恒山区中考化学 第10讲 物质的组成复习教案-人教版初中九年级全册化学教案_第2页
2/3
黑龙江省鸡西市恒山区中考化学 第10讲 物质的组成复习教案-人教版初中九年级全册化学教案_第3页
3/3
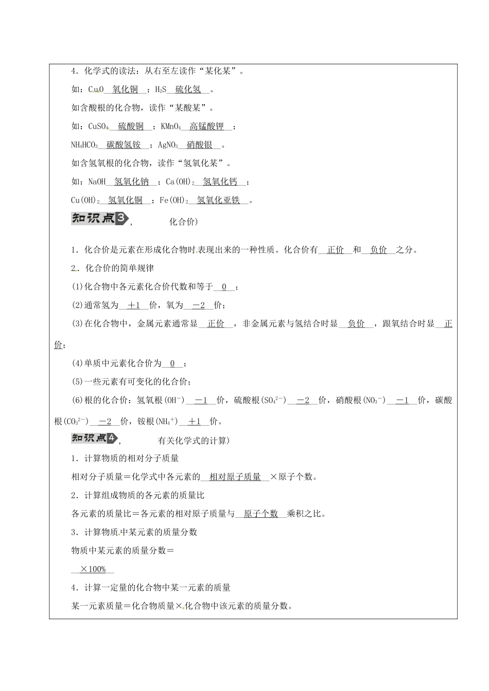
物质的组成教学目标知识目标掌握常见元素的化合价,化学式的相关计算能力目标培养学生熟练运用知识,提高应考能力情感目标振奋精神,激发斗志,增强自信教学重点化学式的意义及相关计算教学难点化学式的意义及相关计算主要教法归纳法,合作探究法,讲授法教学媒体多媒体教学过程,元素、元素符号、元素周期表)1.元素是具有相同__核电荷数__(即核内__质子__数)的一类__原子__的总称。(1)元素种类由__核电荷数或核内质子数__决定。(2)地壳中含量(质量分数)居前四位的元素是__氧、硅、铝、铁__,空气中含量最多的元素是__氮__,生物细胞中含量最多的元素是__氧__,形成化合物最多的元素是__碳__。(3)化学反应前后,元素的种类__不变__。(4)元素与原子的比较2.元素符号:国际上统一用来表示元素的一种特定的化学符号。(1)意义:(2)书写规则(3)元素中文名称的特点3.元素周期表(1)元素周期表的结构:(2)元素周期表的意义:,化学式的书写、读法及意义)1.化学式:用元素符号表示物质组成的式子叫化学式。2.化学式的意义(以H2O为例):3.化学式的书写纯净物有固定的组成,能用化学式表示,纯净物分单质和化合物。4.化学式的读法:从右至左读作“某化某”。如:CuO__氧化铜__;H2S__硫化氢__。如含酸根的化合物,读作“某酸某”。如:CuSO4__硫酸铜__;KMnO4__高锰酸钾__;NH4HCO3__碳酸氢铵__;AgNO3__硝酸银__。如含氢氧根的化合物,读作“氢氧化某”。如:NaOH__氢氧化钠__;Ca(OH)2__氢氧化钙__;Cu(OH)2__氢氧化铜__;Fe(OH)2__氢氧化亚铁__。,化合价)1.化合价是元素在形成化合物时表现出来的一种性质。化合价有__正价__和__负价__之分。2.化合价的简单规律(1)化合物中各元素化合价代数和等于__0__;(2)通常氢为__+1__价,氧为__-2__价;(3)在化合物中,金属元素通常显__正价__,非金属元素与氢结合时显__负价__,跟氧结合时显__正价;(4)单质中元素化合价为__0__;(5)一些元素有可变化的化合价;(6)根的化合价:氢氧根(OH-)__-1__价,硫酸根(SO42-)__-2__价,硝酸根(NO3-)__-1__价,碳酸根(CO32-)__-2__价,铵根(NH4+)__+1__价。,有关化学式的计算)1.计算物质的相对分子质量相对分子质量=化学式中各元素的__相对原子质量__×原子个数。2.计算组成物质的各元素的质量比各元素的质量比=各元素的相对原子质量与__原子个数__乘积之比。3.计算物质中某元素的质量分数物质中某元素的质量分数=__×100%__4.计算一定量的化合物中某一元素的质量某一元素质量=化合物质量×化合物中该元素的质量分数。5.计算一定量的某元素所在化合物的质量化合物的质量=____。小结:学完本节课你有哪些收获和疑问作业拓展:课后反思教学成败得失及改进设想:

1、当您付费下载文档后,您只拥有了使用权限,并不意味着购买了版权,文档只能用于自身使用,不得用于其他商业用途(如 [转卖]进行直接盈利或[编辑后售卖]进行间接盈利)。
2、本站所有内容均由合作方或网友上传,本站不对文档的完整性、权威性及其观点立场正确性做任何保证或承诺!文档内容仅供研究参考,付费前请自行鉴别。
3、如文档内容存在违规,或者侵犯商业秘密、侵犯著作权等,请点击“违规举报”。

碎片内容

黑龙江省鸡西市恒山区中考化学 第10讲 物质的组成复习教案-人教版初中九年级全册化学教案

您可能关注的文档

雨丝书吧+ 关注
实名认证
内容提供者

乐于和他人分享知识,从事历史教学,热爱教育,高度负责。

相关文档

确认删除?
VIP
微信客服
  • 扫码咨询
会员Q群
  • 会员专属群点击这里加入QQ群
客服邮箱
回到顶部