电脑桌面
添加小米粒文库到电脑桌面
安装后可以在桌面快捷访问

八年级数学上册 平均数(第一课时)教案 北师大版VIP免费

八年级数学上册 平均数(第一课时)教案  北师大版_第1页
1/10
八年级数学上册 平均数(第一课时)教案  北师大版_第2页
2/10
八年级数学上册 平均数(第一课时)教案  北师大版_第3页
3/10
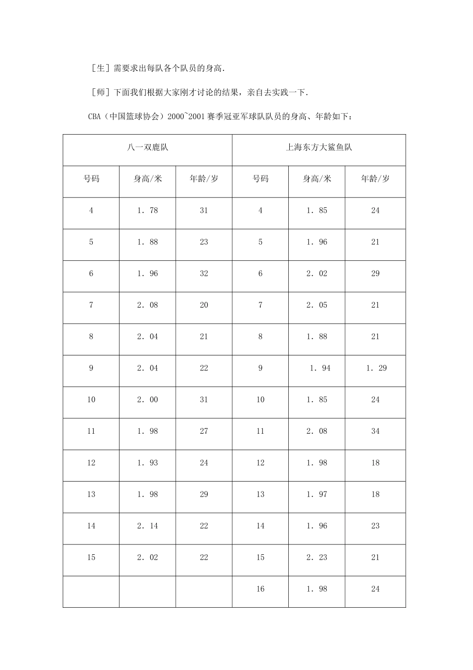
平均数教学设计(第一课时)一、教学设计思想本节重点在于让学生感受算术平均数与加权平均数的联系和区别,并利用它们解决实际问题,本节课教学分2课时。本节课首先通过具体问题的解决,回顾算术平均数的概念,其后通过变式和例1,引入加权平均数的概念。二、教学目标(一)知识与技能1.能准确描述出算术平均数,加权平均数的概念.2.会求一组数据的算术平均数和加权平均数.(二)过程与方法1.初步经历数据的收集与处理的过程,发展初步的统计意识和数据处理能力.2.根据有关平均数的问题的解决,培养判断能力.(三)情感态度与价值观1.通过小组合作的活动,培养合作意识和能力.2.通过解决身边的实际问题,初步认识数学与人类生活的密切联系及对人类历史发展的作用.三、教学重点1.掌握算术平均数、加权平均数的概念.2.会求一组数据的算术平均数和加权平均数.四、教学难点理解加权平均数的概念,会求一组数据的加权平均数.五、教学方法启发引导法.六、教具准备投影片三张:第一张:补充练习(记作§8.1.1A);第二张:补充练习(记作§8.1.1B);第三张:补充练习(记作§8.1.1C).七、教学过程Ⅰ.创设问题情境,导入新课[师]在信息技术不断发展的社会里,人们面临着更多的机会和选择,常常需要对大量纷繁复杂的信息作出恰当的选择与判断,而随着计算机等技术的飞速发展,数据日益成为重要的信息.为了更好地适应社会,人们不仅要收集数据,还要对收集到的数据进行加工处理,进而作出评判.比如我们在每次考试结束后要进行横向对比,看本班级在年级中的所排名次如何,自己在本班中排名第几,这就需要知道各科分数这些数据,并要对数据进行处理之后才能得出结论,本节课我们一起来进行有关问题的学习.Ⅱ.讲授新课1.算术平均数的定义[师]打篮球是大家喜欢的一种运动项目,尤其是男生同学们更是倍爱有加,请问同学们影响比赛成绩的因素有哪些呢?[生]有心理因素,有大伙儿的配合程度,有技术成份,还有身高和年龄等因素.[师]对.如何衡量两个球队队员的身高呢?怎样理解“甲队队员的身高比乙队更高”?[生]衡量两个球队队员的身高,就是分别求两个球队队员的平均身高,然后再作比较,甲队队员的身高比乙队更高是指甲队队员的平均身高要比乙队队员的平均身高高.[师]要比较两个球队队员的身高,需要收集哪些数据呢?[生]需要求出每队各个队员的身高.[师]下面我们根据大家刚才讨论的结果,亲自去实践一下.CBA(中国篮球协会)2000~2001赛季冠亚军球队队员的身高、年龄如下:八一双鹿队上海东方大鲨鱼队号码身高/米年龄/岁号码身高/米年龄/岁41.783141.852451.882351.962161.963262.022972.082072.052182.042181.882192.042291.941.29102.0031101.8524111.9827112.0834121.9324121.9818131.9829131.9718142.1422141.9623152.0222152.2321161.9824171.8626182.0216上面两支篮球队中,哪支球队队员的身材更为高大?哪支球队的队员更为年轻?你是怎样判断的?与同伴交流.[生]八一双鹿队队员的平均身高为1.99米,平均年龄为25.3岁;上海东方大鲨鱼队队员的平均身高为1.98米,平均年龄为23.3岁.所以这两支篮球队中,八一双鹿队队员的身材更为高大,上海东方大鲨鱼队队员更为年轻.我们是通过求他们身高和年龄的平均数,然后作比较得出的.[师]大家是怎样求出平均数的?[生]把一个队中的所有队员的身高求和,再除以人数就是本队队员的平均身高.求平均年龄类似.[师]这种求平均数的方法我们并不陌生,在处理日常生活中的事情时,我们经常用到它,这种平均数叫算术平均数.算术平均数的定义一般地,对于n个数x1,x2,…,xn,我们把(x1+x2+…xn)叫做这n个数的算术平均数(mean),简称平均数,记为,读作“x拔”.2.想一想[师]除了上面求平均数的方法之外,小明经过认真的观察,对上海东方大鲨鱼队队员的年龄总结如下:年龄/岁1618212324262934相应队员数12413121他是这样计算的平均年龄=(16×1+18×2+21×4+23×1+24×3+26×1+29×2+34×1)÷(1+2+4+1+3+1+2+1)≈23.3(岁)你能说说小明这样做...

1、当您付费下载文档后,您只拥有了使用权限,并不意味着购买了版权,文档只能用于自身使用,不得用于其他商业用途(如 [转卖]进行直接盈利或[编辑后售卖]进行间接盈利)。
2、本站所有内容均由合作方或网友上传,本站不对文档的完整性、权威性及其观点立场正确性做任何保证或承诺!文档内容仅供研究参考,付费前请自行鉴别。
3、如文档内容存在违规,或者侵犯商业秘密、侵犯著作权等,请点击“违规举报”。

碎片内容

八年级数学上册 平均数(第一课时)教案 北师大版

确认删除?
VIP
微信客服
  • 扫码咨询
会员Q群
  • 会员专属群点击这里加入QQ群
客服邮箱
回到顶部