电脑桌面
添加小米粒文库到电脑桌面
安装后可以在桌面快捷访问

中药学个人总结VIP免费

中药学个人总结_第1页
1/20
中药学个人总结_第2页
2/20
中药学个人总结_第3页
3/20
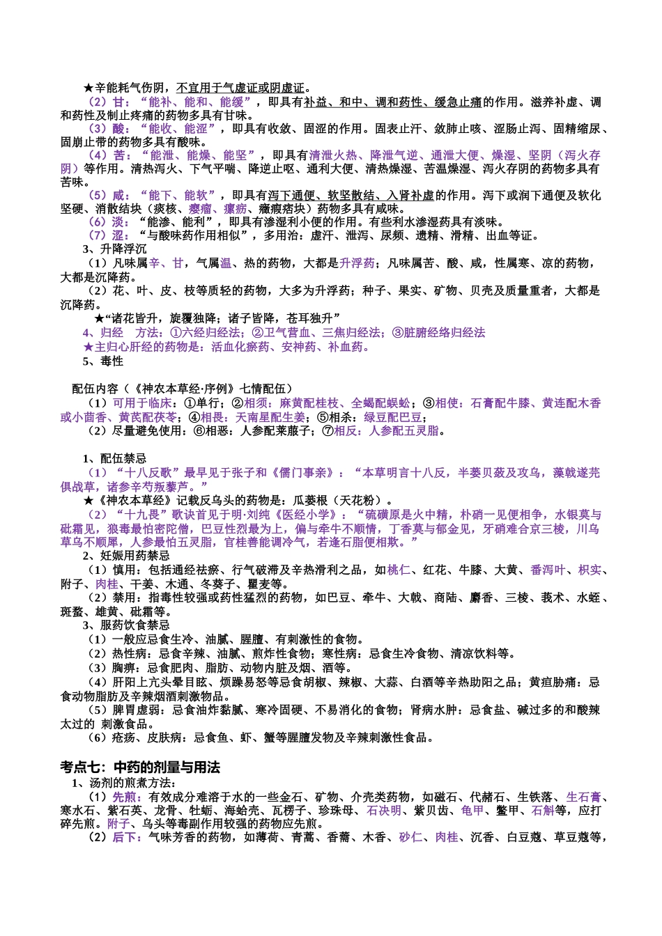
时期著作及作者特点夏商周公元前21世纪-公元前221年西周·《诗经》文学作品,我国现存文献中最早记载具体药物的书籍,收录100多种药用动、植物名称先秦·《山海经》史地书,其中有关补药和预防的记载,反映了当时我国古代预防医学思想萌芽春秋战国·《黄帝内经》奠定四气五味学说的理论基础;中药归经学说之先导;后世中药升降浮沉学说的理论依据先秦·《五十二病方》载药240种,医方280个秦汉公元前221年-公元220年汉·《神农本草经》简称《本经》现存最早的本草(药学)专著,被奉为四大经典之一,载药365种,按药物功效不同分为上、中、下三品;首次提出药有“寒热温凉”四气;首次记载“大黄、石膏”;初步总结了:四气五味、配伍法度、服药方法两晋南北朝公元265-581年梁·陶弘景(456-536年)《本草经集注》本草专著,载药730种,首创按药物自然属性分类方法,首创“诸病通用药”,首将芍药分为赤芍、白芍两种;首见“服药食忌例”;初步确立古代综合本草模式雷敩(xiao)《雷公炮炙论》我国第一部炮制专著,系统介绍了300种中药炮制方法;标志着本草新分支学科的产生隋唐公元581-907年我国使用激素制剂始于唐代《新修本草》又称《唐本草》唐显庆四年(公元659年)载药844种,图文对照,我国历史上第一部官修本草著作,世界上最早的一部药典学著作,首载“山楂”的本草文献,记载了用羊肝治夜盲症和改善视力的经验陈藏器《本草拾遗》最早提出“十剂”分类法,中药按功效分类的开始,记录了人胞作为强壮剂的效力甄权《药性论》首次记载“神曲”功效的医著孟诜(shen)《食疗本草》李殉《海药本草》对某些食物药和外来药,都有了专门研究宋金元公元960-1368年唐慎微《经史证类备急本草》简称《证类本草》载药1558种,附方3000余首,始载“苍术”之名元·忽思慧《饮膳正要》饮食疗法的专门著作,首次记载了用蒸馏法的工艺制酒《开宝本草》、《嘉佑本草》宋代的官修本草《本草图经》所附药图官修本草,我国现存最早的版刻本草图谱寇宗奭(shi)《本草衍义》最早提出要按年龄老少、体质强弱、疾病新久等决定药量,首次提出将“四气”改为“四性”明代公元1368-1644年李时珍《本草纲目》公元1578年载药1892种,附图1160幅,附方11096首,新增药374种,本书按药物自然属性分为16部62类《本草品汇精要》附图1300幅,我古代(国封建社会)最后一部大型官修本草缪希雍《神农本草经疏》缪希雍《炮炙大法》明代影响最大的炮制专著,“雷公炮制十七法”《白猿经》我国最早记载提炼制成乌头碱结晶的文献时期著作及作者特点兰茂《滇南本草》我国现存内容最丰富的古代地方本草清代公元1644-1911年赵学敏《本草纲目拾遗》载药921种,新增716种(增收新药最多的本草文献),首载冬虫夏草、鸦胆子、太子参的本草文献民国公元1911-1949年陈存仁《中国药学大辞典》全书200万字,收录词目4300条中药学讲义浙江兰溪中医学校张山雷编撰的《本草正义》影响较大上海中医专门学校秦伯未的《药物学》浙江中医专门学校何廉臣的《实验药物学》天津国医函授学校胀锡纯的《药物讲义》1、道地药材:历史悠久、产地适宜、品种优良、产量宏丰、炮制考究、疗效突出、带有地域特点。2、常用道地药材产地:甘肃(当归)、宁夏(枸杞)、青海(大黄)、内蒙(黄芪)、东北(人参、细辛、五味子)、山西(党参)、河南(地黄、牛膝、山药、菊花)、云南(三七、茯苓)、四川(黄连、川芎、贝母、乌头-川乌/附子)、山东(阿胶)、浙江(贝母)、江苏(薄荷、苍术)、广东(陈皮、砂仁)。3、中药的采集(1)药用部位:【全草】益母草、木贼草;【地上部分】益母草、豨莶草、灯芯草、泽兰、荆芥、紫苏;【花粉】蒲黄;【果实】马兜铃、瓜蒌、槟榔;【种子】决明子、白果;【带花的果穗】夏枯草;【根】大黄、生地黄、黄芩、紫草、茜草、龙胆草、天花粉(瓜蒌根);【茎】天麻、薤白(2)采收季节①全草类药材,如益母草、荆芥等,宜在植株成长充分或者开花时采收。②叶类药材,如大青叶、艾叶等,宜在花蕾将放或者正开时采收。③果实类药材,一般在果实成熟时采收,但有些种子成熟时易脱落,或果壳易裂开,种子散失,如茴香、...

1、当您付费下载文档后,您只拥有了使用权限,并不意味着购买了版权,文档只能用于自身使用,不得用于其他商业用途(如 [转卖]进行直接盈利或[编辑后售卖]进行间接盈利)。
2、本站所有内容均由合作方或网友上传,本站不对文档的完整性、权威性及其观点立场正确性做任何保证或承诺!文档内容仅供研究参考,付费前请自行鉴别。
3、如文档内容存在违规,或者侵犯商业秘密、侵犯著作权等,请点击“违规举报”。

碎片内容

中药学个人总结

您可能关注的文档

确认删除?
VIP
微信客服
  • 扫码咨询
会员Q群
  • 会员专属群点击这里加入QQ群
客服邮箱
回到顶部