电脑桌面
添加小米粒文库到电脑桌面
安装后可以在桌面快捷访问

高中地理: 4.1 西北地区荒漠化防治的地理背景教案2 人教版选修2VIP免费

高中地理: 4.1  西北地区荒漠化防治的地理背景教案2 人教版选修2_第1页
1/4
高中地理: 4.1  西北地区荒漠化防治的地理背景教案2 人教版选修2_第2页
2/4
高中地理: 4.1  西北地区荒漠化防治的地理背景教案2 人教版选修2_第3页
3/4
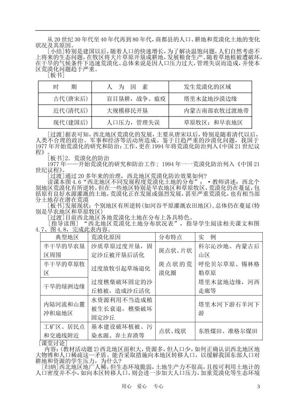
4.1西北地区荒漠化防治的地理背景一、教学目标1、了解西北地区气候干旱的原因和相应的自然景观特征,了解主要沙漠和沙地的主要分布与成因分类.2.理解干旱是本区最突出的地理特征,也是西北内陆各地理要素的综合体现,是荒漠化形成和发展的地理背景。3.通过多幅图片的阅读,提高学生的读图分析能力。二、重点难点在不同历史时期荒漠化的发展过程及人类活动在这过程中的作用;不同程度荒漠化土地在西北地区的分布状况和特点。三、教学方法:读图分析法、自主归纳法、案例分析法等并用四、教具准备:投影仪,自制投影片:中国沙漠化土地分布图,我国荒漠化地区分布状况,西北地区的位置和地形图,西北地区干旱特征的成因图示五、课时安排:一课时六、教学过程[导入新课][教师讲述]荒漠化是当今全球最严重的环境问题之一,而我国则是世界上荒漠化最严重的国家之一,表现在荒漠化类型多样、面积较大、分布较广、受害严重。[读图]“中国沙漠化土地分布图”(图略),学生读图说明我国荒漠化土地的大致分布状况。我国荒漠化地区分布状况:干旱地区的沙漠边缘和绿洲我国荒漠化地区主要分布半干旱和半湿润地区南方湿润地区青藏高原全国荒漠化土地面积262万平方千米,占陆地国土的l/4土地荒漠化发展最严重的地区——西北地区[教师讲述]目前,我国荒漠化总体扩张的趋势还在延续,要实现国家社会、经济的可持续发展,防治荒漠化的任务任重道远。本单元我们以土地荒漠化最严重的西北地区为例,了解该地区荒漠化的成因、发展和主要防治措施,并通过了解局部地区取得的一些治理经验,供其他地区借鉴。[讲授新课][板书]第四单元荒漠化的防治——以西北地区为例[读图]“西北地区的位置和地形”图,要求学生读图观察西北地区在全国的位置、范围(大致边界、省级行政单位和邻国),并请一位同学到屏幕前指图表述。[学生指图讲述,教师补充]西北地区位于我国西北内陆,东起大兴安岭,南到昆仑山脉一阿尔金山一祁连山和长城一线,北面和西面分别与俄罗斯、蒙古、哈萨克斯坦、吉尔吉斯斯坦、塔吉克斯坦等国家相邻,行政区划上大致包括新疆、宁夏、甘肃北部和内蒙古大部。东部和中部是辽阔的内蒙古高原,西部有昆仑山脉、天山山脉、阿尔泰山脉等高大山脉,其间夹有塔里木、准噶尔等内陆盆地(三山夹两盆)。[教师讲述]与我们习惯上所讲的西北地区所不同的是,这里所讲的西北地区是指我国三大自然区中的西北干旱、半干旱区,包括内蒙古温带草原地区和西北温带及暖温带荒漠地区两个自然地区,其范围不包括新、甘、宁、内蒙古任何—个省区的全部。[板书]§4.1西北地区荒漠化防治的地理背景一、自然特征:干旱为主[承接过渡]干旱是西北地区最突出的自然特征,根据大家已有知识,请简要说说本区干旱的主要原因。[读图]“西北地区干旱特征的成因图示”,教师补充讲解:由于西北地区深居内陆,远离海洋,很少受海洋水汽影响,再加上周边高大山地特别是隆起的青藏高原,进—步阻隔了水汽的进入,干旱就成为了这——地区最突出的自然特征,并且是全球同纬度地区降水量最少、干旱程度最高的地带。[板书]1.干旱成因:深居内陆,高原山地阻隔[过渡]干旱特征对西北地区的自然和人文景观带来了什么影响?下面我们就从西北地区的气候、地貌、河流水文特征、自然植被、农牧业生产、国土整治和自然灾害防治等方面作简要分析。[读图]课本图4.1“西北地区东西方向水热状况”学生观察并思考:①根据经纬度判断:化德一满都拉庙一吐鲁番的方位变化;用心爱心专心1②沿上述方向,三地年降水量呈现怎样的变化?为什么?③上述三地分属何类干湿地区?并判断三地所属气候类型。④根据年降水量状况,判断出本区域的主要自然植被类型。思考:受水分条件影响,我国西北地区自东向西自然景观呈现怎样的演变?草原土;地生产力相应有什么变化?[小结]本区自然景观自东向西的演变是:草原一荒漠草原一荒漠。草原土地生产力也相应逐渐降低,载畜量随之减少(读出具体载畜量)。[板书]2.景观特征:草原、荒漠为主,且自东向西演替[过渡在干旱和半干旱的大陆性气候条件下,西北地区荒漠广布。。[读图]课本图4.2“西北地区主要沙漠和沙地的分布”,请同学根...

1、当您付费下载文档后,您只拥有了使用权限,并不意味着购买了版权,文档只能用于自身使用,不得用于其他商业用途(如 [转卖]进行直接盈利或[编辑后售卖]进行间接盈利)。
2、本站所有内容均由合作方或网友上传,本站不对文档的完整性、权威性及其观点立场正确性做任何保证或承诺!文档内容仅供研究参考,付费前请自行鉴别。
3、如文档内容存在违规,或者侵犯商业秘密、侵犯著作权等,请点击“违规举报”。

碎片内容

高中地理: 4.1 西北地区荒漠化防治的地理背景教案2 人教版选修2

您可能关注的文档

;绿洲书城+ 关注
实名认证
内容提供者

从事历史教学,热爱教育,高度负责。

相关文档

确认删除?
VIP
微信客服
  • 扫码咨询
会员Q群
  • 会员专属群点击这里加入QQ群
客服邮箱
回到顶部