电脑桌面
添加小米粒文库到电脑桌面
安装后可以在桌面快捷访问

农业现代化中科学仪器的需求VIP免费

农业现代化中科学仪器的需求_第1页
1/6
农业现代化中科学仪器的需求_第2页
2/6
农业现代化中科学仪器的需求_第3页
3/6
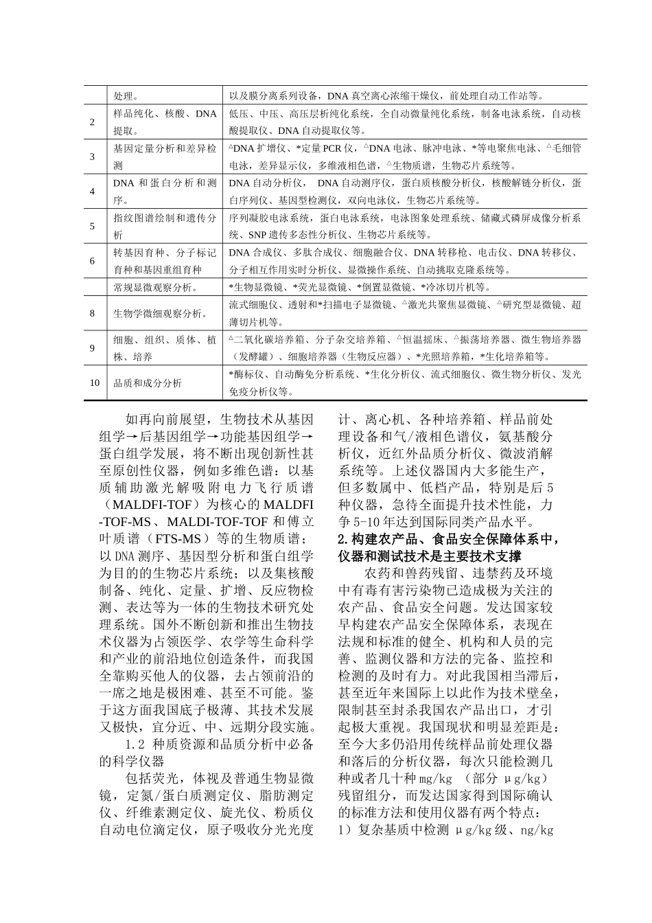
农业现代化中科学仪器的需求、现状和发展前景蒋士强杨云霞摘要:综述了在实施优质、高效、高产现代化中,科学仪器的作用和前景。着重论述了科学仪器是农业生物技术发展的支撑。分析了农产品安全检测、动物疫病防治控制、发展规模化技术密集型精细农业、节水农业和生态农业及植物保护中,必备的科学仪器和测控技术。关键词:农业科技;科学仪器;食品安全检测;品质分析;农业生物技术;动物疫病防治中图分类号:0引言广义农业与其他领域一样,科学仪器作为信息技术的源头,必将成为农业科学发展的“催化剂”和农业现在化、可持续发展的“倍增器”。如今科学仪器已逐步渗透到现代农业的各个方面(见附件),其测试、验证和检控的对象很广,从动物群体、个体到细胞、分子、基因,从无机到有机,从实验研究到生产现场和生态环境。但是总体而言,有明显缺陷:(1)仪器装备总量和水平严重滞后,虽经历80年代利用世行科教贷款、90年代以来重点实验室和211工程等项目建设,少数重点农业科教单位的科学仪器已初具规模,但省级和各地大多说农业科教单位,科学仪器仍然非常简陋。(2)已装备的中高档科学仪器中约有80%依赖进口,国产科学仪器在农业科技战线占有率约为40%。作为科技发展主要支撑的科学仪器不足,制约着农业科技的高速发展和突破。因此,作为发展高科技的必备条件和手段,科学仪器的作用、现状和前景,可从以下五方面予以剖析。1、实施优质、高效、高产为特点的现代化农业中科学仪器的作用与前景据统计、良种对丰产的贡献率可达40%,且良种决定品质。如今我国已从传统选种方法,进入力图充分运用科学仪器,分析和鉴定种质资源、传统与现代生物技术相结合的品种选育阶段。二十一世纪被喻为“生命科学”的新世纪,农业是主要战场之一,农业生物技术将引发第二次绿色革命。美国生物技术市场正以年递增率为50%高速发展。充分运用生物技术,开发和利用我国丰富的农、林、牧、渔优良基因资源,快速定向培育良种,必将是我国农业实施优质、高效、高产,可持续发展的技术支撑。5-10年后,如今视为前沿的超级水稻和小麦、抗虫棉、克隆优良品种等将大批出现。在实施上述战略技术中,必备的科学仪器大致可归纳为两大方面:1、1农业生物技术发展中支撑性科学仪器生物技术研究和产业需要一系列科学仪器,其中仅实验室常用仪器,国产产品能满足要求,大批关键性、支撑性科学仪器在我国处于空白(见表1)。表1农业生物技术所需的仪器设备序号用途所需仪器设备名称1样品的分离、提取等前*低速大容量、*高速、超速、*微量等各类离心机,*细胞破碎分离,超临界萃取处理。以及膜分离系列设备,DNA真空离心浓缩干燥仪,前处理自动工作站等。2样品纯化、核酸、DNA提取。低压、中压、高压层析纯化系统,全自动微量纯化系统,制备电泳系统,自动核酸提取仪、DNA自动提取仪等。3基因定量分析和差异检测△DNA扩增仪、*定量PCR仪,△DNA电泳、脉冲电泳、*等电聚焦电泳、△毛细管电泳,差异显示仪,多维液相色谱,△生物质谱,生物芯片系统等。4DNA和蛋白分析和测序。DNA自动分析仪,DNA自动测序仪,蛋白质核酸分析仪,核酸解链分析仪,蛋白序列仪、基因型检测仪,双向电泳仪,生物芯片系统等。5指纹图谱绘制和遗传分析序列凝胶电泳系统,蛋白电泳系统,电泳图象处理系统、储藏式磷屏成像分析系统、SNP遗传多态性分析仪、生物芯片系统等。6转基因育种、分子标记育种和基因重组育种DNA合成仪、多肽合成仪、细胞融合仪、DNA转移枪、电击仪、DNA转移仪、分子相互作用实时分析仪、显微操作系统、自动挑取克隆系统等。常规显微观察分析。*生物显微镜、*荧光显微镜、*倒置显微镜、*冷冰切片机等。8生物学微细观察分析。流式细胞仪、透射和*扫描电子显微镜、△激光共聚焦显微镜、△研究型显微镜、超薄切片机等。9细胞、组织、质体、植株、培养△二氧化碳培养箱、分子杂交培养箱、△恒温摇床、△振荡培养器、微生物培养器(发酵罐)、细胞培养器(生物反应器)、*光照培养箱,*生化培养箱等。10品质和成分分析*酶标仪、自动酶免分析系统、*生化分析仪、流式细胞仪、微生物分析仪、发光免疫分析仪等。如再向前展望...

1、当您付费下载文档后,您只拥有了使用权限,并不意味着购买了版权,文档只能用于自身使用,不得用于其他商业用途(如 [转卖]进行直接盈利或[编辑后售卖]进行间接盈利)。
2、本站所有内容均由合作方或网友上传,本站不对文档的完整性、权威性及其观点立场正确性做任何保证或承诺!文档内容仅供研究参考,付费前请自行鉴别。
3、如文档内容存在违规,或者侵犯商业秘密、侵犯著作权等,请点击“违规举报”。

碎片内容

农业现代化中科学仪器的需求

您可能关注的文档

教育教学文库+ 关注
实名认证
内容提供者

本店有大量的教育教学资料,课件

确认删除?
VIP
微信客服
  • 扫码咨询
会员Q群
  • 会员专属群点击这里加入QQ群
客服邮箱
回到顶部