电脑桌面
添加小米粒文库到电脑桌面
安装后可以在桌面快捷访问

医院火灾应急预案演练脚本VIP专享VIP免费

医院火灾应急预案演练脚本_第1页
1/8
医院火灾应急预案演练脚本_第2页
2/8
医院火灾应急预案演练脚本_第3页
3/8
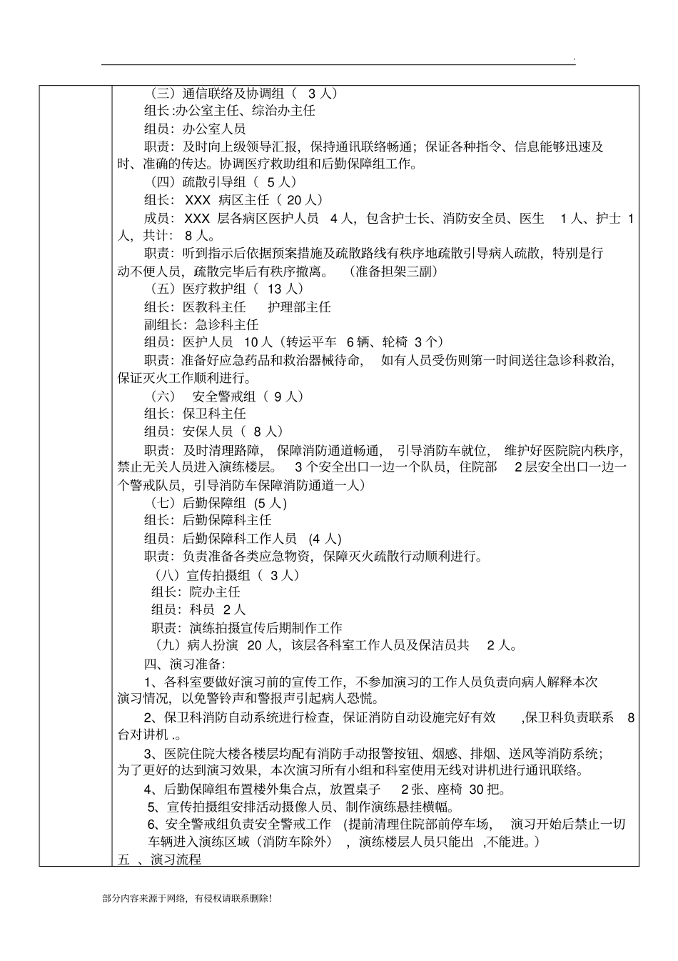
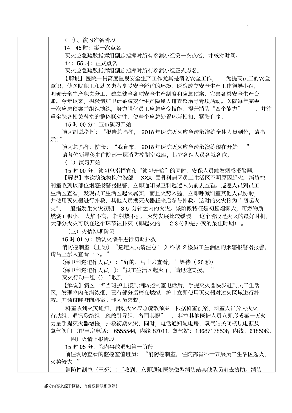
.部分内容来源于网络,有侵权请联系删除!火灾应急疏散演练脚本演练预案名称当阳市人民医院火灾应急疏散演练演练日期2018年8月28日主办部门应急办、保卫科指挥长夏骏预计时长30分钟参演部门夏骏院长、副总指挥为徐波副院长,医院消防安全委会成员、应急办、医教科、护理部、综治办、后勤保障科、急诊科、各科室消防安全员演练地点外科楼住院部二层骨外三病区演练内容一、演练目的:为提高医院各科室处置初期火灾事故的技能和应急疏散的能力,全院各部门之间的配合和分工协作,保障患者及职工人身安全,最大限度减少事故伤害和财产损失。二、演练方案及内容:1、演练时间:2018年8月28日下午15:00-15:30。2、演练地点:住院部二层骨外三病区3、模拟火灾地点:住院楼二层骨外三病区生活区失火1)观摩地点1:住院部外停车场2)观摩地点2:住院部15层电梯前室4、演练器材:烟雾弹白烟1个、红烟1个、毛巾50条、灭火器、对讲机8部、消火栓、担架3个、转运平车及轮椅等。5、演练内容:灭火应急疏散演练。模拟骨外三病区员工生活区发生火情,科室组织自救,火势蔓延迅速,未能有效控制,向医院微型消防站和区消防队请求支援。6、参与人员:共计251人。三、演习组织机构:根据演练分工,此次演练共有8个小组。(一)灭火应急疏散指挥组(2人)总指挥:院长夏骏副总指挥:副院长徐波成员:医院消防安全委会成员、院办、综治办、后勤保障科、医教科、护理部、急诊科、各科室消防安全员职责:负责灭火和应急疏散工作的组织领导,安排布置救援工作,向上级部门报告情况,采取紧急救援措施,控制事态,最大限度的减少损失(二)灭火行动组(两组队员)(8人)1)灭火行动一组由骨科病区医护人员组成(4人)组长:骨科主任(周游)组员:3人2)灭火行动二组由微型消防站人员组成(4人)组长:消防组长(王勋)组员:医院微型消防站队员3名(阮佳、王家年、阮云)职责:及时扑救初起火灾,控制火势发展;配合专业消防人员进行灭火抢险工作。.部分内容来源于网络,有侵权请联系删除!(三)通信联络及协调组(3人)组长:办公室主任、综治办主任组员:办公室人员职责:及时向上级领导汇报,保持通讯联络畅通;保证各种指令、信息能够迅速及时、准确的传达。协调医疗救助组和后勤保障组工作。(四)疏散引导组(5人)组长:XXX病区主任(20人)成员:XXX层各病区医护人员4人,包含护士长、消防安全员、医生1人、护士1人,共计:8人。职责:听到指示后依据预案措施及疏散路线有秩序地疏散引导病人疏散,特别是行动不便人员,疏散完毕后有秩序撤离。(准备担架三副)(五)医疗救护组(13人)组长:医教科主任护理部主任副组长:急诊科主任组员:医护人员10人(转运平车6辆、轮椅3个)职责:准备好应急药品和救治器械待命,如有人员受伤则第一时间送往急诊科救治,保证灭火工作顺利进行。(六)安全警戒组(9人)组长:保卫科主任组员:安保人员(8人)职责:及时清理路障,保障消防通道畅通,引导消防车就位,维护好医院院内秩序,禁止无关人员进入演练楼层。3个安全出口一边一个队员,住院部2层安全出口一边一个警戒队员,引导消防车保障消防通道一人)(七)后勤保障组(5人)组长:后勤保障科主任组员:后勤保障科工作人员(4人)职责:负责准备各类应急物资,保障灭火疏散行动顺利进行。(八)宣传拍摄组(3人)组长:院办主任组员:科员2人职责:演练拍摄宣传后期制作工作(九)病人扮演20人,该层各科室工作人员及保洁员共2人。四、演习准备:1、各科室要做好演习前的宣传工作,不参加演习的工作人员负责向病人解释本次演习情况,以免警铃声和警报声引起病人恐慌。2、保卫科消防自动系统进行检查,保证消防自动设施完好有效,保卫科负责联系8台对讲机.。3、医院住院大楼各楼层均配有消防手动报警按钮、烟感、排烟、送风等消防系统;为了更好的达到演习效果,本次演习所有小组和科室使用无线对讲机进行通讯联络。4、后勤保障组布置楼外集合点,放置桌子2张、座椅30把。5、宣传拍摄组安排活动摄像人员、制作演练悬挂横幅。6、安全警戒组负责安全警戒工作(提前清理住院部前停车场,演习开始后禁止一切车辆...

1、当您付费下载文档后,您只拥有了使用权限,并不意味着购买了版权,文档只能用于自身使用,不得用于其他商业用途(如 [转卖]进行直接盈利或[编辑后售卖]进行间接盈利)。
2、本站所有内容均由合作方或网友上传,本站不对文档的完整性、权威性及其观点立场正确性做任何保证或承诺!文档内容仅供研究参考,付费前请自行鉴别。
3、如文档内容存在违规,或者侵犯商业秘密、侵犯著作权等,请点击“违规举报”。

碎片内容

医院火灾应急预案演练脚本

爱的疯狂+ 关注
实名认证
内容提供者

该用户很懒,什么也没介绍

确认删除?
VIP
微信客服
  • 扫码咨询
会员Q群
  • 会员专属群点击这里加入QQ群
客服邮箱
回到顶部