电脑桌面
添加小米粒文库到电脑桌面
安装后可以在桌面快捷访问

市场比较法可比实例选择要求及说明VIP免费

市场比较法可比实例选择要求及说明_第1页
1/24
市场比较法可比实例选择要求及说明_第2页
2/24
市场比较法可比实例选择要求及说明_第3页
3/24
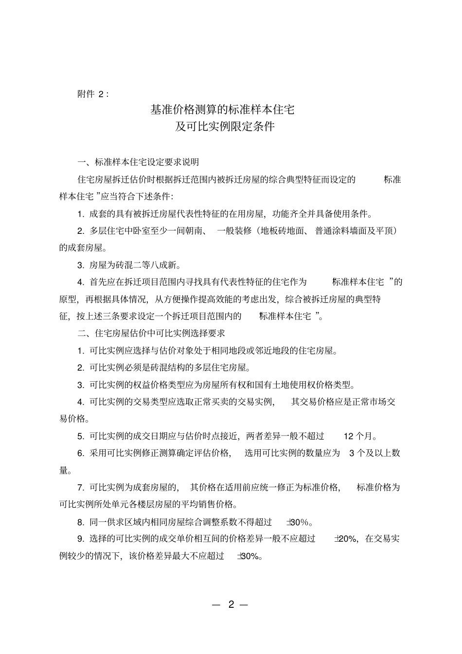
—1—附件1:市场比较法可比实例选择要求及说明以下可比实例选择要求,适用于市场比较法应用中的可比实例修正方式、收益法应用等市场估价情形。1.可比实例应选择与估价对象处于相同地段或邻近地段的房屋。2.可比实例应与估价对象的用途相同。其中,住宅房屋的可比实例必须用途相同,非住宅房屋的可比实例应按本技术细则的分类与估价对象的类别相同。3.可比实例应与估价对象的建筑结构相同。建筑结构主要指五大类建筑结构,一般分为:(1)钢结构,(2)框架结构,(3)砖混结构,(4)砖木结构,(5)简易结构。4.可比实例的交易类型应选取一般买卖或租赁的交易实例为可比实例,其交易价格应是正常市场交易价格。5.可比实例的成交日期应与估价时点接近,一般应不超过12个月。6.采用可比实例修正测算确定评估价格的,选用的可比实例的数量应为3个及以上数量。7.可比实例为成套房屋的,其价格在适用前应统一修正为标准价格,标准价格为可比实例所处单元各楼层房屋的平均销售价格。8.选择的可比实例的成交单价相互间的价格差异一般不应超过±20%,在交易实例较少的情况下,该价格差异最大不应超过±30%。9.对可比实例的成交价格的系数修正每项不得超过±20%,综合系数修正不得超过±30%。—2—附件2:基准价格测算的标准样本住宅及可比实例限定条件一、标准样本住宅设定要求说明住宅房屋拆迁估价时根据拆迁范围内被拆迁房屋的综合典型特征而设定的“标准样本住宅”应当符合下述条件:1.成套的具有被拆迁房屋代表性特征的在用房屋,功能齐全并具备使用条件。2.多层住宅中卧室至少一间朝南、一般装修(地板砖地面、普通涂料墙面及平顶)的成套房屋。3.房屋为砖混二等八成新。4.首先应在拆迁项目范围内寻找具有代表性特征的住宅作为“标准样本住宅”的原型,再根据具体情况,从方便操作提高效能的考虑出发,综合被拆迁房屋的典型特征,按上述三条要求设定一个拆迁项目范围内的“标准样本住宅”。二、住宅房屋估价中可比实例选择要求1.可比实例应选择与估价对象处于相同地段或邻近地段的住宅房屋。2.可比实例必须是砖混结构的多层住宅房屋。3.可比实例的权益价格类型应为房屋所有权和国有土地使用权价格类型。4.可比实例的交易类型应选取正常买卖的交易实例,其交易价格应是正常市场交易价格。5.可比实例的成交日期应与估价时点接近,两者差异一般不超过12个月。6.采用可比实例修正测算确定评估价格,选用可比实例的数量应为3个及以上数量。7.可比实例为成套房屋的,其价格在适用前应统一修正为标准价格,标准价格为可比实例所处单元各楼层房屋的平均销售价格。8.同一供求区域内相同房屋综合调整系数不得超过±30%。9.选择的可比实例的成交单价相互间的价格差异一般不应超过±20%,在交易实例较少的情况下,该价格差异最大不应超过±30%。—3—附件3:住宅房屋实体因素修正系数说明一、住宅房屋结构因素修正系数P1结构类型框架结构砖混结构砖木结构简易结构一等二等一等二等三等四等一等二等三等四等一等二等系数取值1009080706050706050403020(注:一般情况下,剪力墙结构或框剪结构系数取值为103,其他未涉及的房屋结构类型可参照《房地产估价规范》的规定另行评估。)二、住宅房屋层高(檐高)修正系数P2商品房以2.8米层高(檐高)为100,普通自建民房以3.2米层高(檐高)为100,层高(檐高)每增减0.2米,修正系数增减1。三、住宅房屋成套因素修正系数P3成套住宅房屋:100;非成套住宅房屋:80—90(根据房屋采光、日照、通风功能水平和内部布局独立与明确程度修正)。四、住宅房屋成新因素修正系数P4(与八成新标准样本住宅相比较,具体根据折旧后的成新度计算)待估房屋成新程度三成以下四成五成六成七成八成九成系数30以下405060708090五、住宅房屋朝向因素修正系数P5—4—卧室朝向北西东一间朝南两间朝南三间及以上朝南修正系数969899100101102六、住宅房屋楼层因素修正系数P6总楼层楼层系数(%)所在楼层一层楼二层楼三层楼四层楼五层楼六层楼七层楼一100100100100100100100二100102102102102102三98103104105105四95101103105五9398100六9298七90(说明:1.底层地下室为车库的...

1、当您付费下载文档后,您只拥有了使用权限,并不意味着购买了版权,文档只能用于自身使用,不得用于其他商业用途(如 [转卖]进行直接盈利或[编辑后售卖]进行间接盈利)。
2、本站所有内容均由合作方或网友上传,本站不对文档的完整性、权威性及其观点立场正确性做任何保证或承诺!文档内容仅供研究参考,付费前请自行鉴别。
3、如文档内容存在违规,或者侵犯商业秘密、侵犯著作权等,请点击“违规举报”。

碎片内容

市场比较法可比实例选择要求及说明

确认删除?
VIP
微信客服
  • 扫码咨询
会员Q群
  • 会员专属群点击这里加入QQ群
客服邮箱
回到顶部