电脑桌面
添加小米粒文库到电脑桌面
安装后可以在桌面快捷访问

城市轨道交通运营管理专业总复习试题(二)及答案VIP专享VIP免费

城市轨道交通运营管理专业总复习试题(二)及答案_第1页
1/6
城市轨道交通运营管理专业总复习试题(二)及答案_第2页
2/6
城市轨道交通运营管理专业总复习试题(二)及答案_第3页
3/6
城市轨道交通运营管理专业总复习试题(二)一、多项选择题(本大题共20小题,每小题2分,共40分。在每小题给出的五个选项中,有二至五个是符合题意的,把你所选的选项前面的字母填在题后的括号内。全部选对该小题得满分,少选、多选、错选、不选该小题均为0分。)1、按路权的不同可将轨道交通分为()系统。A开放式B全封闭C自由式D半封闭E固定式2、城市轨道交通车站服务乘客的设备、设施主要有:导乘系统、火灾防护系统、()等。A车站屏蔽门系统B广播系统C售检票系统D照明系统E车站机电设备自控系统3、城市轨道交通供电系统的控制方式有()A就地控制B设备控制C集中控制D车站控制室遥控E分散控制4、城市交通需求的特点()A广泛性B普遍性C派生性D时间性E空间性5、客流的影响因素有()A城市发展规模B城市经济水平C相关产业因素D自然气候条件E城市发展速度6、客流调查统计指标中有关乘客人数的统计指标有()A分时各站上车人数B全日各站下车人数C分时各站换乘人数D全日各站换乘人数E全线高峰小时乘客人数7、以下哪些项是城市轨道交通导向标志的特征?()A醒目性B区别性C简单便利D以人为本的理念E美观性8、乘客在列车旅行过程中的需求有()A列车运行平稳B车内不拥挤C整洁舒适;D能随时了解列车的运行情况E能随时了解列车的到站等信息9、轨道交通车站的管理包括()A排班制度和会议制度B信息汇报制度C巡视和考评制度D钥匙和文件管理制度E车站控制室管理制度10、应急预案的特征有()A完整规范化B网络管理化C简洁高效化D复杂多变化E仿真检验化11、城市轨道交通网络成型的基本条件是()A三条以上独立运行的轨道交通线路B两条以上独立运行的轨道交通线路C各独立运行线路有至少一个换乘车站D各独立运行线路有至少两个换乘车站E四条以上独立运行的轨道交通线路12、()并称为轨道的三大薄弱环节。A道岔B曲线C道床D钢轨E接头13、轨道几何形位的基本要素有()A轨距B水平C垂直D高低E轨向14、城市轨道交通停车场线路有()等种类的。A停车线B检修线C出入场线D正线E试车线15、车钩缓冲装置的类型有()A全自动车钩B智能车钩C半永久车钩D半自动车钩E人工车钩16、调度电话子系统有()的功能。A通话B选叫C视频D会议E录音17、以下哪些区间闭塞方式不属于固定闭塞方式?()A人工闭塞B半自动闭塞C自动闭塞D准移动闭塞E移动闭塞18、下列哪几种折返方式属于站后折返?()ABCDE19、城市轨道交通车辆按运用上的不同分()。A运用车B正线车C备用车D机车E检修车20、列车运行图的要素有()以及追踪列车间隔时间和连发间隔时间。A列车区间运行时分B列车停站时间C列车折返站出发间隔时间D列车在折返站停留时间E列车出入车辆段作业时间二、填空题(本大题共20小题,共40个空,每空1分,共40分。把答案填在题中横线上。)1、任何城市轨道交通发展都会经历从“”走向“”并最终形成“网络化运营”格局的发展历程。2、钢轨的伤损有钢轨磨耗、、、裂纹、核伤、剥落掉块、折断等类型。3、道岔按用途和结构分有单式道岔,,交分道岔,。4、扣件具有固定,阻止,防止钢轨倾斜,并能提供适当的弹性,将钢轨承受的力传递给轨枕或道床承轨台的作用。5、6节车厢编组的形式可以是Tc——Tc,也可以是Tc——Tc。6、按列车之间运行速度的不同将列车运行图分为运行图和运行图。7、车体的基本结构有车辆壳体、贯通道、紧急疏散门、、、司机室和内部装饰。8、混合变电站是将和合建在一起。9、城市轨道交通电动列车,通信设备,信号设备,消防设备等属于负荷,两路电源供电,并能自动切换;空调,自动扶梯等属于负荷,两路电源进线分片分区供给。10、城市轨道交通牵引供电系统的架空线受电方式中电流经过-列车电动机--回流线-变电站整流器负极。11、通常将馈线,轨道,,统称牵引网。12、城市轨道交通信息系统中信息显示优先级顺序:紧急灾难信息、、、一般站务信息和公共服务信息、商业信息。13、特种车辆是用于地铁线路及供电设备、的牵引动力设备。14、进路与进路间的联锁关系有进路和进路。15、城市轨道交通列车运行自动控制系统有基于的ATC系统和基于的列车运行控制系统(CBTC)。16、BOM是自动售检票系统中的简称,CV...

1、当您付费下载文档后,您只拥有了使用权限,并不意味着购买了版权,文档只能用于自身使用,不得用于其他商业用途(如 [转卖]进行直接盈利或[编辑后售卖]进行间接盈利)。
2、本站所有内容均由合作方或网友上传,本站不对文档的完整性、权威性及其观点立场正确性做任何保证或承诺!文档内容仅供研究参考,付费前请自行鉴别。
3、如文档内容存在违规,或者侵犯商业秘密、侵犯著作权等,请点击“违规举报”。

碎片内容

城市轨道交通运营管理专业总复习试题(二)及答案

确认删除?
VIP
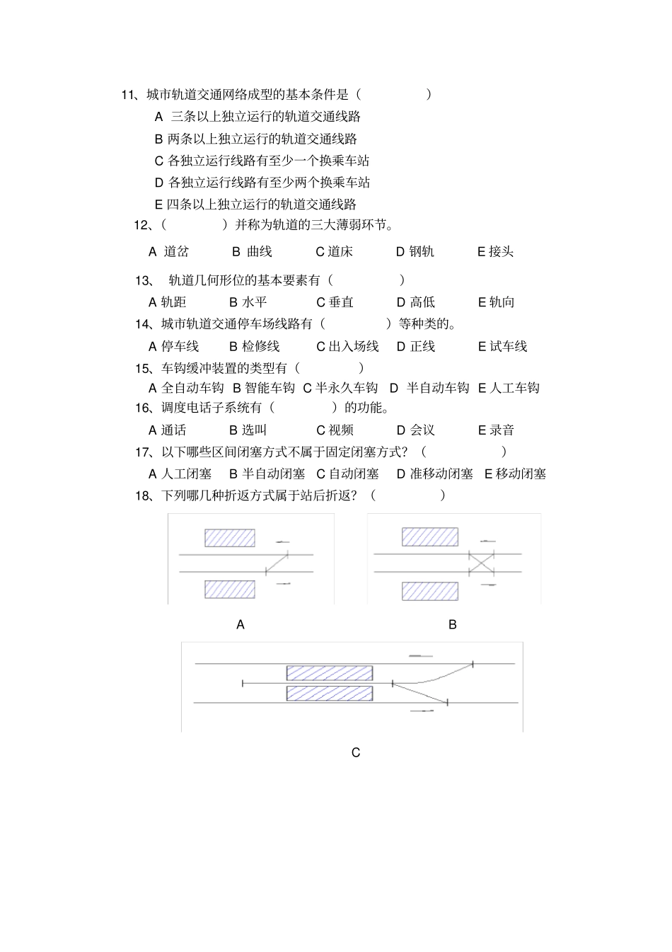
微信客服
  • 扫码咨询
会员Q群
  • 会员专属群点击这里加入QQ群
客服邮箱
回到顶部