


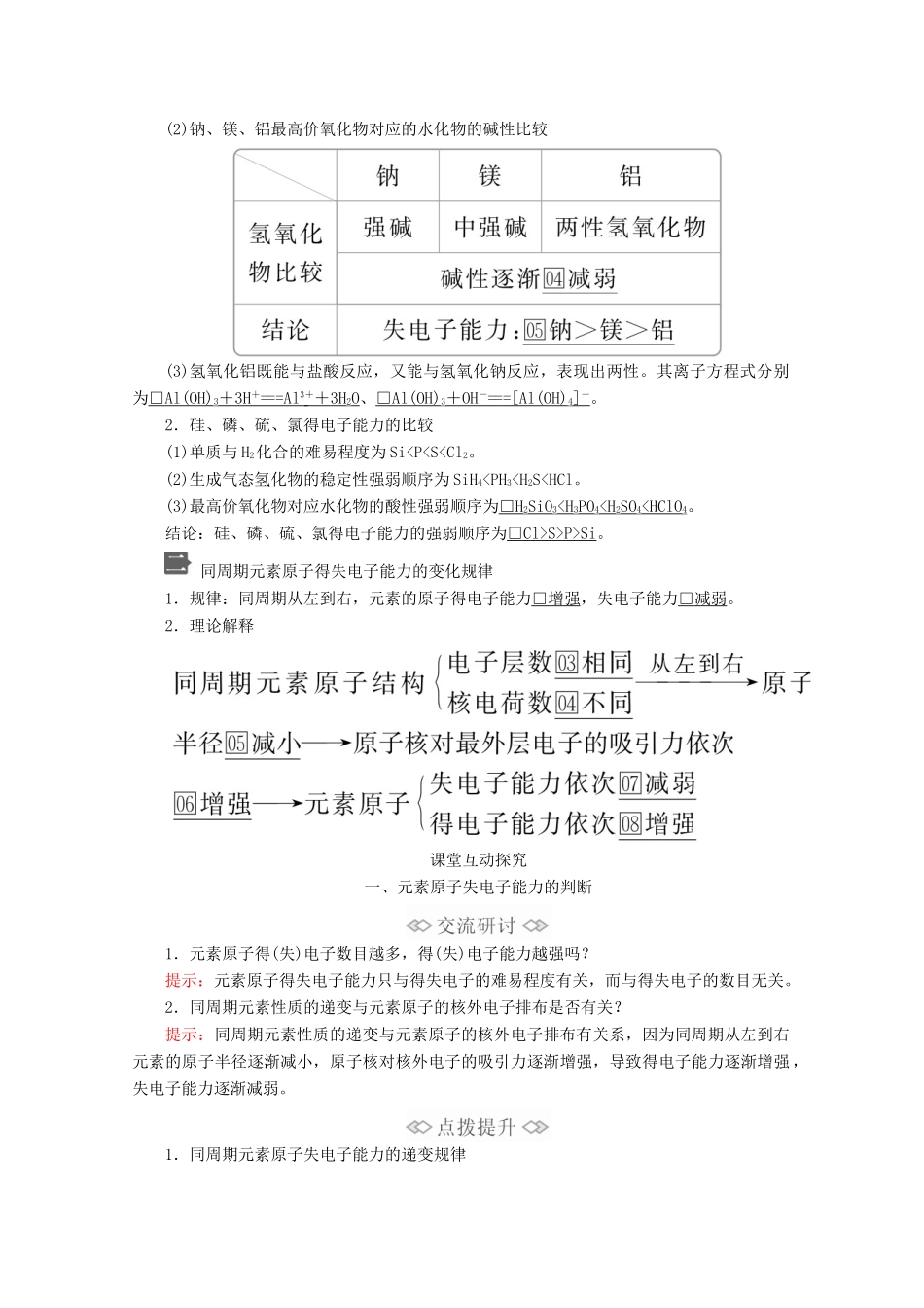
S>P>Si。同周期元素原子得失电子能力的变化规律1.规律:同周期从左到右,元素的原子得电子能力□增强,失电子能力□减弱。2.理论解释课堂互动探究一、元素原子失电子能力的判断1.元素原子得(失)电子数目越多,得(失)电子能力越强吗?提示:元素原子得失电子能力只与得失电子的难易程度有关,而与得失电子的数目无关。2.同周期元素性质的递变与元素原子的核外电子排布是否有关?提示:同周期元素性质的递变与元素原子的核外电子排布有关系,因为同周期从左到右元素的原子半径逐渐减小,原子核对核外电子的吸引力逐渐增强,导致得电子能力逐渐增强,失电子能力逐渐减弱。1.同周期元素原子失电子能力的递变规律同周期各元素原子的核外电子层数相同,从左到右,核电荷数依次增多,原子半径逐渐减小(稀有气体元素除外),原子核对核外电子的吸引力逐渐增强,原子失电子能力逐渐减弱,金属性逐渐减弱。2.同周期元素从左到右性质的递变规律根据第3周期元素性质的递变规律可总结出同周期元素性质的递变规律如下表:项目同周期元素(稀有气体元素除外,从左到右)核电荷数依次增多最外层电子数由1递增至7(第1周期除外)主要化合价一般情况下,最高化合价由+1递增到+7(O、F除外),最低化合价由-4递增到-1原子半径逐渐减小元素原子得失电子能力失电子能力逐渐减弱金属性与非金属性金属性逐渐减弱知识拓展元素原子失去电子能力的判断依据(1)金属活动性顺序表中越靠前,金属原子失电子能力越强。(2)同一周期的金属元素,从左往右,原子失电子能力依次减弱。(3)金属与水或酸置换出氢时,置换反应越容易发生,金属原子失电子能力越强。(4)金属与盐溶液反应,较活泼金属(失电子能力强)置换出较不活泼的金属。(5)最高价氧化物对应的水化物碱性越强,失电子能力越强。1.下列比较金属性相对强弱的方法或依据正确的是()A.根据金属失电子的多少来确定,失电子较多的金属性较强B.用Na来置换MgCl2溶液中的Mg,来验证Na的金属性强于MgC.根据Mg不与NaOH溶液反应而Al能与NaOH溶液反应,说明金属性:Al>MgD.根据碱性:NaOH>Mg(OH)2>Al(OH)3,可说明钠、镁、铝金属性依次减弱答案D解析A项应该根据金属失电子的难易来决定,易失电子的金属性较强,不正确;B项中钠首先要跟MgCl2溶液中的水反应,不能置换出Mg,不正确;C项判断依据错误;D正确。2.有三种金属元素A、B、C,在相同条件下,B的最高价氧化物的水化物碱性比A的最高价氧化物的水化物碱性强;A可以从C的盐溶液中置换出C。则这三种元素的金属性由强到弱的顺序正确的是()A.A>B>CB.B>A>CC.B>C>AD.C>B>A答案B解析根据元素金属性强弱的比较方法及题意可知,由于B的最高价氧化物的水化物碱性比A的强,所以元素B的金属性比A的强;由于A可以从C的盐溶液中置换出C,所以A的金属性比C的强,故选B。规律方法比较元素的金属性强弱,可根据金属与水、酸反应的剧烈程度以及最高价氧化物对应水化物的碱性强弱等多个角度判断,注意把握比较的角度,结合常见物质的性质解答。二、元素原子得电子能力强弱的判断1.非金属元素单质与H2反应的条件越难,生成相应的氢化物越稳定?提示:不对。非金属元素单质与H2反应的条件越易,生成相应的氢化物才越...
1、当您付费下载文档后,您只拥有了使用权限,并不意味着购买了版权,文档只能用于自身使用,不得用于其他商业用途(如 [转卖]进行直接盈利或[编辑后售卖]进行间接盈利)。
2、本站所有内容均由合作方或网友上传,本站不对文档的完整性、权威性及其观点立场正确性做任何保证或承诺!文档内容仅供研究参考,付费前请自行鉴别。
3、如文档内容存在违规,或者侵犯商业秘密、侵犯著作权等,请点击“违规举报”。
碎片内容