电脑桌面
添加小米粒文库到电脑桌面
安装后可以在桌面快捷访问

高中化学电解池知识点和习题VIP免费

高中化学电解池知识点和习题_第1页
1/8
高中化学电解池知识点和习题_第2页
2/8
高中化学电解池知识点和习题_第3页
3/8
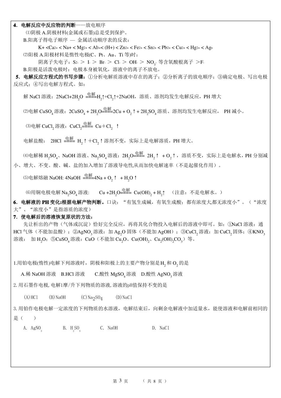
温州龙文教育化学学科导学案(第次课)教师:学生:年级:日期:年月日星期:日时段:课题教学目标教学重点教学难点教学方法电解池能理解书本知识和掌握基本计算方法计算类的题型以及电解池技巧计算的综合题型互动式教学、启发式教学,讲练结合学习内容与过程电解池知识总结1、定义:借助外加电流引起的(非自发的)氧化还原反应,把电能转化为化学能的装置。2.原电池和电解池的比较:装置实例原电池电解池原理①电极:两种不同的导体相连;②电解质溶液:能与电极反应。自发的氧化还原反应由电极本身性质决定:电极名称正极:材料性质较不活泼的电极;负极:材料性质较活泼的电极。电极反应负极:Zn-2e-=Zn2+(氧化反应)正极:2H++2e-=H2↑(还原反应)①抗金属的电化腐蚀;②实用电池。①电源;②电极(惰性或活性电极);③电解质(水溶液或熔化态)。非自发的氧化还原反应由外电源决定:阳极:连电源的正极;阴极:连电源的负极;阴极:Cu2++2e-=Cu(还原反应)阳极:2Cl--2e-=Cl2↑(氧化反应)形成条件反应类型应用①电解食盐水(氯碱工业);②电镀(镀铜);③电冶(冶炼Na、Mg、Al);④精炼(精铜)。第1(8页)页共3、电解反应中反应物的判断——放电顺序⑴阴极A.阴极材料(金属或石墨)总是受到保护。B.阳离子得电子顺序—金属活动顺序表的反表:(阳离子放电顺序与浓度有关,并不绝对)K+

1、当您付费下载文档后,您只拥有了使用权限,并不意味着购买了版权,文档只能用于自身使用,不得用于其他商业用途(如 [转卖]进行直接盈利或[编辑后售卖]进行间接盈利)。
2、本站所有内容均由合作方或网友上传,本站不对文档的完整性、权威性及其观点立场正确性做任何保证或承诺!文档内容仅供研究参考,付费前请自行鉴别。
3、如文档内容存在违规,或者侵犯商业秘密、侵犯著作权等,请点击“违规举报”。

碎片内容

高中化学电解池知识点和习题

爱的疯狂+ 关注
实名认证
内容提供者

该用户很懒,什么也没介绍

确认删除?
微信客服
  • 扫码咨询
会员Q群
  • 会员专属群点击这里加入QQ群