电脑桌面
添加小米粒文库到电脑桌面
安装后可以在桌面快捷访问

施工现场安全防护基本要求VIP专享VIP免费

施工现场安全防护基本要求_第1页
1/7
施工现场安全防护基本要求_第2页
2/7
施工现场安全防护基本要求_第3页
3/7
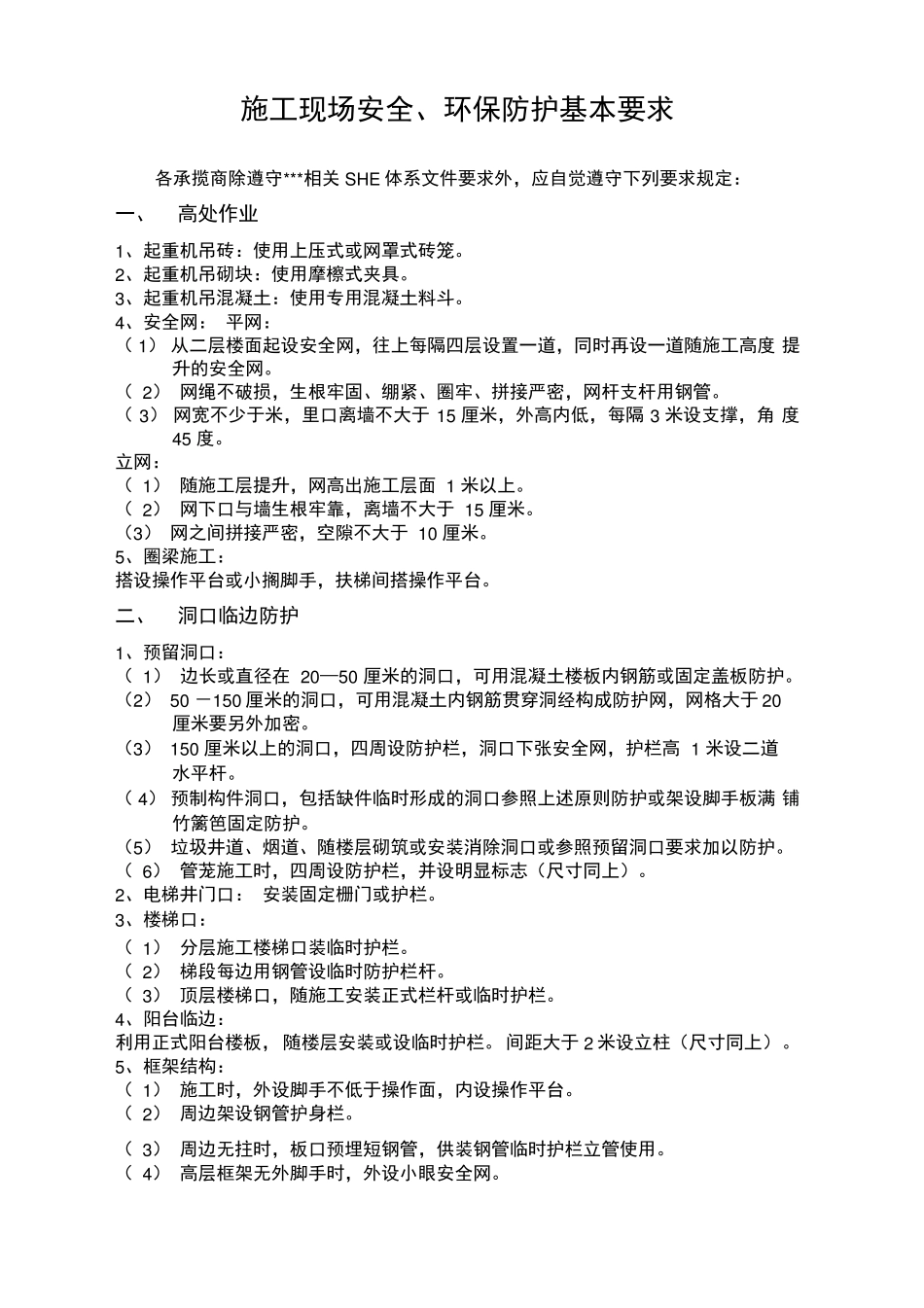
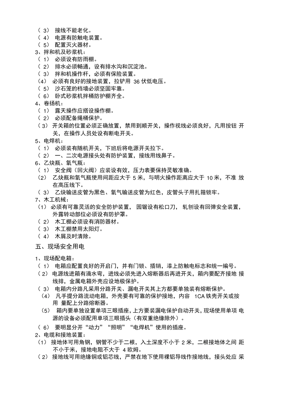
施工现场安全、环保防护基本要求各承揽商除遵守***相关SHE体系文件要求外,应自觉遵守下列要求规定:一、高处作业1、起重机吊砖:使用上压式或网罩式砖笼。2、起重机吊砌块:使用摩檫式夹具。3、起重机吊混凝土:使用专用混凝土料斗。4、安全网:平网:(1)从二层楼面起设安全网,往上每隔四层设置一道,同时再设一道随施工高度提升的安全网。(2)网绳不破损,生根牢固、绷紧、圈牢、拼接严密,网杆支杆用钢管。(3)网宽不少于米,里口离墙不大于15厘米,外高内低,每隔3米设支撑,角度45度。立网:(1)随施工层提升,网高出施工层面1米以上。(2)网下口与墙生根牢靠,离墙不大于15厘米。(3)网之间拼接严密,空隙不大于10厘米。5、圈梁施工:搭设操作平台或小搁脚手,扶梯间搭操作平台。二、洞口临边防护1、预留洞口:(1)边长或直径在20—50厘米的洞口,可用混凝土楼板内钢筋或固定盖板防护。(2)50-150厘米的洞口,可用混凝土内钢筋贯穿洞经构成防护网,网格大于20厘米要另外加密。(3)150厘米以上的洞口,四周设防护栏,洞口下张安全网,护栏高1米设二道水平杆。(4)预制构件洞口,包括缺件临时形成的洞口参照上述原则防护或架设脚手板满铺竹篱笆固定防护。(5)垃圾井道、烟道、随楼层砌筑或安装消除洞口或参照预留洞口要求加以防护。(6)管茏施工时,四周设防护栏,并设明显标志(尺寸同上)。2、电梯井门口:安装固定栅门或护栏。3、楼梯口:(1)分层施工楼梯口装临时护栏。(2)梯段每边用钢管设临时防护栏杆。(3)顶层楼梯口,随施工安装正式栏杆或临时护栏。4、阳台临边:利用正式阳台楼板,随楼层安装或设临时护栏。间距大于2米设立柱(尺寸同上)。5、框架结构:(1)施工时,外设脚手不低于操作面,内设操作平台。(2)周边架设钢管护身栏。(3)周边无拄时,板口预埋短钢管,供装钢管临时护栏立管使用。(4)高层框架无外脚手时,外设小眼安全网。6、深坑防护:深坑顶周边设防护栏。行人坡道需设扶手及防滑措施(深度2米以上)。7、地层通道口:固定出入口通道,搭设防护棚,棚宽大于道口,多层建筑棚顶满铺木板或竹篱笆,高层建筑棚顶需双层铺设。8、杯型基础、钢管桩上口:未填土的钢管桩上口应及时加盖,杯型基础深度在米以上拆模后及时加盖。三、垂直运输设备防护1、井架:(1)井架下面三面搭设防护棚,正面宽度不小于2米,两侧不小于1米,井架高度超过30米棚顶需双层。(2)井架顶层入口设有外压门,楼层通道口设有安全门,通道两侧设护栏,下设踢脚笆。(3)井架吊栏装设内落门,冲顶极限、弹闸等安全防护装置。(4)井架底部设有可靠的接地装置,且成组。(5)井架本身腹杆及连接螺栓齐全,缆风绳及与建筑的硬支撑按规定搭设齐全牢固。(6)临街或行人流密集区,设防护棚以上三面包安全网防护。2、人货两用电梯:(1)电梯下部三面搭设双层防坠棚,搭设宽度正面不小于米,两侧不小于米,搭设高度为4米。(2)必须设有楼层通信装置或传话器。(3)楼层通道口需设防护门及明显标志,电梯吊笼停层后与通道之间的间隙不大于10厘米;通道桥两侧需设有防护栏杆和挡脚笆。(4)必须装有良好的接地装置,底部排水畅通。(5)吊笼门上要挂设起重量,乘人限额说明牌。3、塔吊:(1)“三保险”、“五限位齐全有效。(2)夹轨器齐全。(3)路轨纵横向高低差不大于千分之一,路轨两端设缓冲器(即碰头)离轨端不小于1米。(4)轨道横拉杆两端各社一道,中间杆距不大于6米。(5)路轨接地两端各设一组,中间间距不大于25米,电阻不大于欧姆。(6)轨道内排水畅通,移动部位电缆严禁有接头。(7)轨道中间严禁堆杂物,路轨两侧和两侧外堆物必须距塔吊回转台尾部50厘米以上。四、电动机具安全防护1、手持或移动电动机具(包括:震动机、摩石子机、打夯机、潜水泵、手电刨、手电钻、电锤、砂轮机、切割机、绞丝机、移动照明灯具等)。(1)接线不能老化。(2)外壳不能有感应电。(3)电源必须有漏电保护装置。(4)电源线长度不准超过5米、不准有接头。2、钢筋制作机具(闪光对焊机、弯制钢筋机):(1)必须有封闭的防火花飞溅(防雨)棚。(2)必须有良好的...

1、当您付费下载文档后,您只拥有了使用权限,并不意味着购买了版权,文档只能用于自身使用,不得用于其他商业用途(如 [转卖]进行直接盈利或[编辑后售卖]进行间接盈利)。
2、本站所有内容均由合作方或网友上传,本站不对文档的完整性、权威性及其观点立场正确性做任何保证或承诺!文档内容仅供研究参考,付费前请自行鉴别。
3、如文档内容存在违规,或者侵犯商业秘密、侵犯著作权等,请点击“违规举报”。

碎片内容

施工现场安全防护基本要求

确认删除?
VIP
微信客服
  • 扫码咨询
会员Q群
  • 会员专属群点击这里加入QQ群
客服邮箱
回到顶部